Suppr超能文献

miR-144-3p 通过直接靶向参与 hedgehog 通路的 GLI2 抑制胃癌的进展和干性。

MiR-144-3p inhibits gastric cancer progression and stemness via directly targeting GLI2 involved in hedgehog pathway.

机构信息

Medical School of Chinese PLA, Beijing, 100853, China.

Department of General Surgery & Institute of General Surgery, The First Medical Center of Chinese PLA General Hospital, Beijing, 100853, China.

出版信息

J Transl Med. 2021 Oct 17;19(1):432. doi: 10.1186/s12967-021-03093-w.

Abstract

BACKGROUND

Gastric cancer (GC) is the fifth most commonly diagnosed cancer worldwide. Due to the dismal prognosis, identifying novel therapeutic targets in GC is urgently needed. Evidences have shown that miRNAs played critical roles in the regulation of tumor initiation and progression. GLI family zinc finger 2 (GLI2) has been reported to be up-regulated and facilitate cancer progression in multiple malignancies. In this study, we focused on identifying GLI2-targeted miRNAs and clarifying the underlying mechanism in GC.

METHODS

Paired fresh gastric cancer tissues were collected from gastrectomy patients. GLI2 and miRNAs expression were detected in gastric cancer tissues and cell lines. Bioinformatics analysis was used to predict GLI2-targeted miRNAs and dual-luciferase reporter assay was applied for target verification. CCK-8, clone formation, transwell and flow cytometry were carried out to determine the proliferation, migration, invasion and cell cycle of gastric cancer cells. Tumorsphere formation assay and flow cytometry were performed to detail the stemness of gastric cancer stem cells (GCSCs). Xenograft models in nude mice were established to investigate the role of the miR-144-3p in vivo.

RESULTS

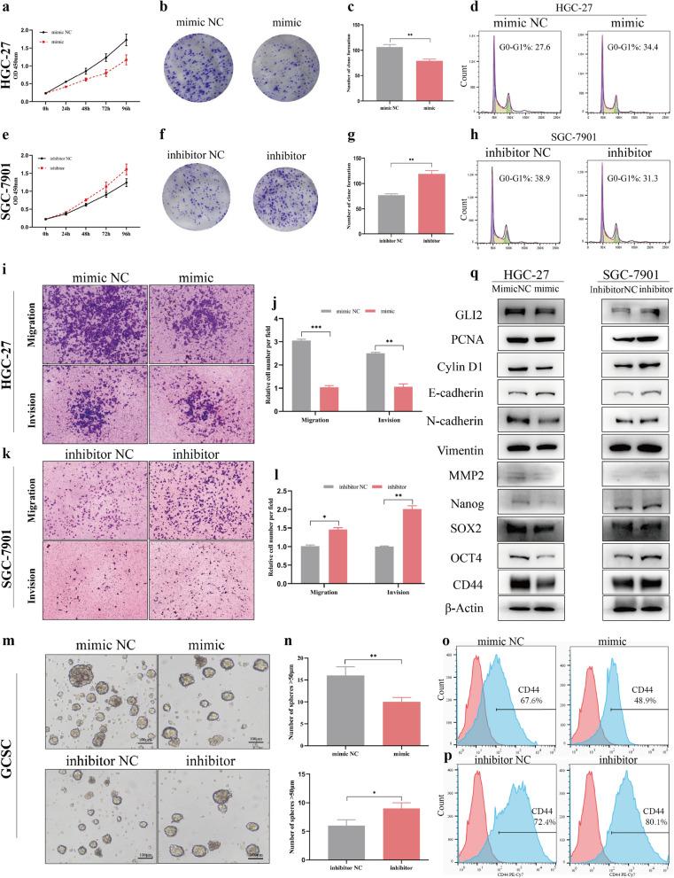
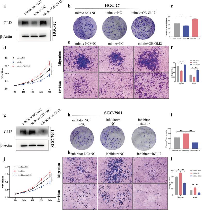
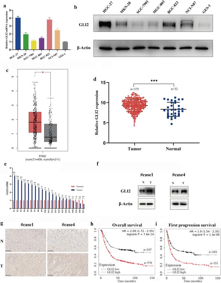
GLI2 was frequently upregulated in GC and indicated a poor survival. Meanwhile, miR-144-3p was downregulated and negatively correlated with GLI2 in GC. GLI2 was a direct target gene of miR-144-3p. MiR-144-3p overexpression inhibited proliferation, migration and invasion of gastric cancer cells. Enhanced miR-144-3p expression inhibited tumorsphere formation and CD44 expression of GCSCs. Restoration of GLI2 expression partly reversed the suppressive effect of miR-144-3p. Xenograft assay showed that miR-144-3p could inhibit the tumorigenesis of GC in vivo.

CONCLUSIONS

MiR-144-3p was downregulated and served as an essential tumor suppressor in GC. Mechanistically, miR-144-3p inhibited gastric cancer progression and stemness by, at least in part, regulating GLI2 expression.

摘要

背景

胃癌(GC)是全球第五大常见癌症。由于预后不佳,迫切需要在 GC 中确定新的治疗靶点。有证据表明,miRNA 在肿瘤发生和进展的调控中发挥着关键作用。Gli 家族锌指蛋白 2(GLI2)已被报道在多种恶性肿瘤中上调并促进癌症进展。在这项研究中,我们专注于鉴定 GLI2 靶向的 miRNA,并阐明其在 GC 中的潜在机制。

方法

从胃癌患者的胃切除术中收集配对的新鲜胃癌组织。检测胃癌组织和细胞系中 GLI2 和 miRNA 的表达。生物信息学分析用于预测 GLI2 靶向的 miRNA,并应用双荧光素酶报告基因检测进行靶验证。CCK-8、克隆形成、Transwell 和流式细胞术用于确定胃癌细胞的增殖、迁移、侵袭和细胞周期。肿瘤球形成实验和流式细胞术用于详细研究胃癌干细胞(GCSC)的干性。裸鼠建立异种移植模型,研究 miR-144-3p 在体内的作用。

结果

GLI2 在 GC 中频繁上调,预示着预后不良。同时,miR-144-3p 在 GC 中下调且与 GLI2 呈负相关。GLI2 是 miR-144-3p 的直接靶基因。miR-144-3p 过表达抑制胃癌细胞的增殖、迁移和侵袭。增强 miR-144-3p 表达抑制肿瘤球形成和 GCSC 的 CD44 表达。GLI2 表达的恢复部分逆转了 miR-144-3p 的抑制作用。异种移植实验表明,miR-144-3p 可抑制 GC 在体内的肿瘤发生。

结论

miR-144-3p 在 GC 中下调,作为一种重要的肿瘤抑制因子。在机制上,miR-144-3p 通过至少部分调节 GLI2 表达来抑制胃癌的进展和干性。

https://cdn.ncbi.nlm.nih.gov/pmc/blobs/2bdf/8521984/289d405619c3/12967_2021_3093_Fig1_HTML.jpg

文献检索

告别复杂PubMed语法,用中文像聊天一样搜索,搜遍4000万医学文献。AI智能推荐,让科研检索更轻松。

立即免费搜索

文件翻译

保留排版,准确专业,支持PDF/Word/PPT等文件格式,支持 12+语言互译。

免费翻译文档

深度研究

AI帮你快速写综述,25分钟生成高质量综述,智能提取关键信息,辅助科研写作。

立即免费体验