Lukacs Peter, Pesti Krisztina, Földi Mátyás C, Zboray Katalin, Toth Adam V, Papp Gábor, Mike Arpad
Plant Protection Institute, Centre for Agricultural Research, Martonvásár, Hungary.
Department of Biochemistry, ELTE Eötvös Loránd University, Budapest, Hungary.
Front Pharmacol. 2021 Sep 28;12:738260. doi: 10.3389/fphar.2021.738260. eCollection 2021.
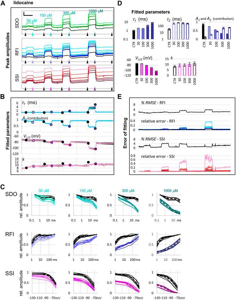
Standard high throughput screening projects using automated patch-clamp instruments often fail to grasp essential details of the mechanism of action, such as binding/unbinding dynamics and modulation of gating. In this study, we aim to demonstrate that depth of analysis can be combined with acceptable throughput on such instruments. Using the microfluidics-based automated patch clamp, IonFlux Mercury, we developed a method for a rapid assessment of the mechanism of action of sodium channel inhibitors, including their state-dependent association and dissociation kinetics. The method is based on a complex voltage protocol, which is repeated at 1 Hz. Using this time resolution we could monitor the onset and offset of both channel block and modulation of gating upon drug perfusion and washout. Our results show that the onset and the offset of drug effects are complex processes, involving several steps, which may occur on different time scales. We could identify distinct sub-processes on the millisecond time scale, as well as on the second time scale. Automated analysis of the results allows collection of detailed information regarding the mechanism of action of individual compounds, which may help the assessment of therapeutic potential for hyperexcitability-related disorders, such as epilepsies, pain syndromes, neuromuscular disorders, or neurodegenerative diseases.
使用自动膜片钳仪器的标准高通量筛选项目往往无法掌握作用机制的关键细节,如结合/解离动力学和门控调节。在本研究中,我们旨在证明在这类仪器上可以将分析深度与可接受的通量相结合。利用基于微流控的自动膜片钳IonFlux Mercury,我们开发了一种快速评估钠通道抑制剂作用机制的方法,包括其状态依赖性结合和解离动力学。该方法基于一种复杂的电压方案,以1赫兹的频率重复。利用这种时间分辨率,我们可以监测药物灌注和洗脱时通道阻断和门控调节的起始和终止。我们的结果表明,药物作用的起始和终止是复杂的过程,涉及几个步骤,可能发生在不同的时间尺度上。我们可以在毫秒时间尺度以及秒时间尺度上识别出不同的子过程。对结果进行自动分析可以收集有关单个化合物作用机制的详细信息,这可能有助于评估与过度兴奋相关疾病(如癫痫、疼痛综合征、神经肌肉疾病或神经退行性疾病)的治疗潜力。