Suppr超能文献

昆虫脑激素 Allatostatins 的神经肽和受体同源物在软体动物中的进化和潜在功能。

Evolution and Potential Function in Molluscs of Neuropeptide and Receptor Homologues of the Insect Allatostatins.

机构信息

Comparative Endocrinology and Integrative Biology, Centre of Marine Sciences, Universidade do Algarve, Faro, Portugal.

International Research Center for Marine Biosciences, Ministry of Science and Technology, Shanghai Ocean University, Shanghai, China.

出版信息

Front Endocrinol (Lausanne). 2021 Sep 29;12:725022. doi: 10.3389/fendo.2021.725022. eCollection 2021.

Abstract

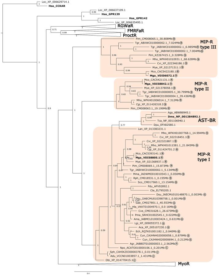
The allatostatins (ASTs), AST-A, AST-B and AST-C, have mainly been investigated in insects. They are a large group of small pleotropic alloregulatory neuropeptides that are unrelated in sequence and activate receptors of the rhodopsin G-protein coupled receptor family (GPCRs). The characteristics and functions of the homologue systems in the molluscs (Buccalin, MIP and AST-C-like), the second most diverse group of protostomes after the arthropods, and of high interest for evolutionary studies due to their less rearranged genomes remains to be explored. In the present study their evolution is deciphered in molluscs and putative functions assigned in bivalves through meta-analysis of transcriptomes and experiments. Homologues of the three arthropod AST-type peptide precursors were identified in molluscs and produce a larger number of mature peptides than in insects. The number of putative receptors were also distinct across mollusc species due to lineage and species-specific duplications. Our evolutionary analysis of the receptors identified for the first time in a mollusc, the cephalopod, GALR-like genes, which challenges the accepted paradigm that AST-AR/buccalin-Rs are the orthologues of vertebrate GALRs in protostomes. Tissue transcriptomes revealed the peptides, and their putative receptors have a widespread distribution in bivalves and in the bivalve , elements of the three peptide-receptor systems are highly abundant in the mantle an innate immune barrier tissue. Exposure of .  to lipopolysaccharide or a marine pathogenic bacterium, , provoked significant modifications in the expression of genes of the peptide precursor and receptors of the AST-C-like system in the mantle suggesting involvement in the immune response. Overall, our study reveals that homologues of the arthropod AST-systems in molluscs are potentially more complex due to the greater number of putative mature peptides and receptor genes. In bivalves they have a broad and varying tissue distribution and abundance, and the elements of the AST-C-like family may have a putative function in the immune response.

摘要

Allatostatins (ASTs), including AST-A, AST-B, and AST-C, have primarily been investigated in insects. They are a large group of small pleotropic alloregulatory neuropeptides that are unrelated in sequence and activate receptors of the rhodopsin G-protein coupled receptor family (GPCRs). The characteristics and functions of the homologue systems in the molluscs (Buccalin, MIP and AST-C-like), the second most diverse group of protostomes after the arthropods, and of high interest for evolutionary studies due to their less rearranged genomes, remain to be explored. In the present study, their evolution is deciphered in molluscs and putative functions assigned in bivalves through meta-analysis of transcriptomes and experiments. Homologues of the three arthropod AST-type peptide precursors were identified in molluscs and produce a larger number of mature peptides than in insects. The number of putative receptors was also distinct across mollusc species due to lineage and species-specific duplications. Our evolutionary analysis of the receptors identified for the first time in a mollusc, the cephalopod, GALR-like genes, which challenges the accepted paradigm that AST-AR/buccalin-Rs are the orthologues of vertebrate GALRs in protostomes. Tissue transcriptomes revealed the peptides, and their putative receptors have a widespread distribution in bivalves and in the bivalve, elements of the three peptide-receptor systems are highly abundant in the mantle, an innate immune barrier tissue. Exposure of. to lipopolysaccharide or a marine pathogenic bacterium,, provoked significant modifications in the expression of genes of the peptide precursor and receptors of the AST-C-like system in the mantle suggesting involvement in the immune response. Overall, our study reveals that homologues of the arthropod AST-systems in molluscs are potentially more complex due to the greater number of putative mature peptides and receptor genes. In bivalves they have a broad and varying tissue distribution and abundance, and the elements of the AST-C-like family may have a putative function in the immune response.

https://cdn.ncbi.nlm.nih.gov/pmc/blobs/c8a5/8514136/fc23daa2b20a/fendo-12-725022-g001.jpg

文献AI研究员

20分钟写一篇综述,助力文献阅读效率提升50倍。

立即体验

用中文搜PubMed

大模型驱动的PubMed中文搜索引擎

马上搜索

文档翻译

学术文献翻译模型,支持多种主流文档格式。

立即体验