Suppr超能文献

微小RNA-361通过介导丝裂原活化蛋白激酶/应激活化蛋白激酶通路降低胰腺癌细胞的活力和迁移能力。

MicroRNA-361 reduces the viability and migratory ability of pancreatic cancer cells via mediation of the MAPK/JNK pathway.

作者信息

Wang Juan, Xie Zongjing, Liu Yan, Zhang Weiguo, Ji Tingting

机构信息

Department of Gastroenterology, People's Hospital of Leling City, Dezhou, Shandong 253600, P.R. China.

Department of General Surgery, Zhucheng People's Hospital, Weifang, Shandong 262200, P.R. China.

出版信息

Exp Ther Med. 2021 Dec;22(6):1365. doi: 10.3892/etm.2021.10799. Epub 2021 Sep 27.

Abstract

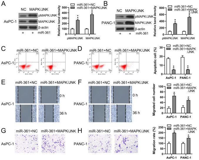
Previous research has revealed that microRNA-361 (miR-361) functions as a fundamental modulator in non-small-cell lung cancer and esophageal carcinoma. However, its involvement in pancreatic cancer (PC) is yet to be elucidated. Therefore, the present study aimed to examine the mechanism and function of miR-361 during the regulation of PC cell migration and viability. It was demonstrated that miR-361 expression decreased in PC cell lines and tissues, and the overexpression of miR-361 suppressed PC cell proliferation in mice. Moreover, flow cytometry and MTT assays indicated that the miR-361 mimic decreased the viability and increased the apoptosis of PC cells. Both Transwell migration and wound healing assays identified that miR-361 ameliorated the migratory ability of PC cells. Using dual-luciferase reporter assays, it was found that miR-361 targeted mitogen-activated protein kinase (MAPK)/JNK 3'-untranslated regions, inducing the downregulation of this gene. In PC cells, overexpression of MAPK/JNK diminished the pro-apoptotic effect of the miR-361 mimic, while restoring the migratory activity of PC cells. Collectively, the present results suggested novel molecular mechanisms underlying PC progression and development.

摘要

先前的研究表明,微小RNA-361(miR-361)在非小细胞肺癌和食管癌中发挥着重要的调节作用。然而,其在胰腺癌(PC)中的作用尚待阐明。因此,本研究旨在探讨miR-361在调控PC细胞迁移和活力过程中的机制及功能。结果表明,miR-361在PC细胞系和组织中的表达降低,miR-361的过表达抑制了小鼠PC细胞的增殖。此外,流式细胞术和MTT分析表明,miR-361模拟物降低了PC细胞的活力并增加了其凋亡。Transwell迁移实验和伤口愈合实验均表明,miR-361改善了PC细胞的迁移能力。通过双荧光素酶报告基因实验发现,miR-361靶向丝裂原活化蛋白激酶(MAPK)/JNK的3'非翻译区,导致该基因表达下调。在PC细胞中,MAPK/JNK的过表达减弱了miR-361模拟物的促凋亡作用,同时恢复了PC细胞的迁移活性。总的来说,本研究结果揭示了PC进展和发展的新分子机制。

https://cdn.ncbi.nlm.nih.gov/pmc/blobs/d696/8515516/b81932a95272/etm-22-06-10799-g00.jpg

文献AI研究员

20分钟写一篇综述,助力文献阅读效率提升50倍。

立即体验

用中文搜PubMed

大模型驱动的PubMed中文搜索引擎

马上搜索

文档翻译

学术文献翻译模型,支持多种主流文档格式。

立即体验