Suppr超能文献

E3泛素连接酶HOIP通过调节PTEN稳定性抑制癌细胞凋亡。

The E3 Ubiquitin Ligase HOIP inhibits Cancer Cell Apoptosis via modulating PTEN stability.

作者信息

Niu Zhiguo, Li Xin, Dong Shuxiao, Gao Jianhui, Huang Qingsong, Yang Huijie, Qian Hui, Zhuo Shu, Zhuang Ting, Zhu Jian, Ding Yinlu, Xu Wenrong

机构信息

Jiangsu Key Laboratory of Medical Science and Laboratory Medicine, School of Medicine, Jiangsu University, Zhenjiang, Jiangsu, 212000, China.

Henan Key Laboratory of Immunology and Targeted Drugs, School of Laboratory Medicine, Xinxiang Medical University, 453000, China.

出版信息

J Cancer. 2021 Sep 9;12(21):6553-6562. doi: 10.7150/jca.61996. eCollection 2021.

Abstract

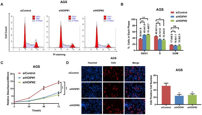
Chemotherapy is widely used in a variety of solid tumors, such as lung cancer, gastric cancer and breast cancer. The genotoxic drugs, such as cisplatin, suppress cancer progression either by inhibition cell proliferation or facilitating apoptosis. However, the chemotherapy resistance remains an urgent challenge in cancer therapy, especially in advanced stages. Several studies showed that the activation of pro-survival pathways, such as PI3K-AKT, participated in mediating chemotherapy resistance. The insights into the molecular mechanisms for underlying chemotherapy resistance are of great importance to improve cancer patient survival in advanced stages. The HOIP protein belongs to the RING family E3 ubiquitin ligases and modulates several atypical ubiquitination processes in cellular signaling. Previous studies showed that HOIP might be an important effector in modulating cancer cell death under genotoxic drugs. Here, we report that HOIP associates with PTEN and facilitates PTEN degradation in cancer cells. Depletion of HOIP causes cell cycle arrest and apoptosis, which effects could be rescued by PTEN silencing. Besides, the survival data from public available database show that HOIP expression correlates with poor survival in several types of chemotherapy-treated cancer patients. In conclusion, our study establishes a novel mechanism by which HOIP modulates PTEN stability and facilitates chemotherapy resistance in malignancies.

摘要

化疗广泛应用于多种实体瘤,如肺癌、胃癌和乳腺癌。基因毒性药物,如顺铂,通过抑制细胞增殖或促进凋亡来抑制癌症进展。然而,化疗耐药性仍然是癌症治疗中的一个紧迫挑战,尤其是在晚期。几项研究表明,促生存通路(如PI3K-AKT)的激活参与介导化疗耐药性。深入了解化疗耐药性的分子机制对于提高晚期癌症患者的生存率至关重要。HOIP蛋白属于RING家族E3泛素连接酶,可调节细胞信号传导中的几种非典型泛素化过程。先前的研究表明,HOIP可能是在基因毒性药物作用下调节癌细胞死亡的重要效应因子。在此,我们报告HOIP与PTEN相关联,并促进癌细胞中PTEN的降解。HOIP的缺失导致细胞周期停滞和凋亡,PTEN沉默可挽救这些效应。此外,来自公开可用数据库的生存数据表明,HOIP表达与几种接受化疗的癌症患者的不良生存相关。总之,我们的研究建立了一种新机制,通过该机制HOIP调节PTEN稳定性并促进恶性肿瘤中的化疗耐药性。

https://cdn.ncbi.nlm.nih.gov/pmc/blobs/5c80/8489130/215063c85be4/jcav12p6553g001.jpg

文献检索

告别复杂PubMed语法,用中文像聊天一样搜索,搜遍4000万医学文献。AI智能推荐,让科研检索更轻松。

立即免费搜索

文件翻译

保留排版,准确专业,支持PDF/Word/PPT等文件格式,支持 12+语言互译。

免费翻译文档

深度研究

AI帮你快速写综述,25分钟生成高质量综述,智能提取关键信息,辅助科研写作。

立即免费体验