Instituto de Investigação e Inovação em Saúde (i3S), Universidade do Porto, 4200-135 Porto, Portugal; IBMC - Instituto de Biologia Molecular e Celular, Universidade do Porto, 4200-135 Porto, Portugal; ICBAS - Instituto de Ciências Biomédicas Abel Salazar, Universidade do Porto, 4050-313 Porto, Portugal.
Instituto de Investigação e Inovação em Saúde (i3S), Universidade do Porto, 4200-135 Porto, Portugal; IBMC - Instituto de Biologia Molecular e Celular, Universidade do Porto, 4200-135 Porto, Portugal.
Curr Biol. 2021 Dec 20;31(24):5415-5428.e10. doi: 10.1016/j.cub.2021.09.055. Epub 2021 Oct 18.
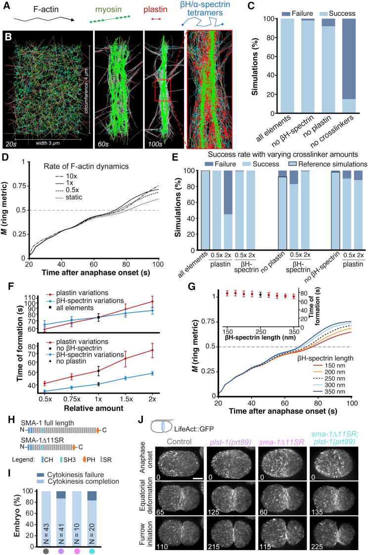
Cytokinesis, the process that partitions the mother cell into two daughter cells, requires the assembly and constriction of an equatorial actomyosin network. Different types of non-motor F-actin crosslinkers localize to the network, but their functional contribution remains poorly understood. Here, we describe a synergy between the small rigid crosslinker plastin and the large flexible crosslinker spectrin in the C. elegans one-cell embryo. In contrast to single inhibitions, co-inhibition of plastin and the βH-spectrin (SMA-1) results in cytokinesis failure due to progressive disorganization and eventual collapse of the equatorial actomyosin network. Cortical localization dynamics of non-muscle myosin II in co-inhibited embryos mimic those observed after drug-induced F-actin depolymerization, suggesting that the combined action of plastin and spectrin stabilizes F-actin in the contractile ring. An in silico model predicts that spectrin is more efficient than plastin at stabilizing the ring and that ring formation is relatively insensitive to βH-spectrin length, which is confirmed in vivo with a sma-1 mutant that lacks 11 of its 29 spectrin repeats. Our findings provide the first evidence that spectrin contributes to cytokinesis and highlight the importance of crosslinker interplay for actomyosin network integrity.
胞质分裂是将母细胞分裂为两个子细胞的过程,需要装配和收缩赤道肌动球蛋白网络。不同类型的非肌动蛋白 F-肌动蛋白交联器定位于网络,但它们的功能贡献仍知之甚少。在这里,我们描述了秀丽隐杆线虫单细胞胚胎中小的刚性交联剂 plastin 和大的柔性交联剂 spectrin 之间的协同作用。与单一抑制作用相反, plastin 和βH-spectrin(SMA-1)的共同抑制导致胞质分裂失败,原因是赤道肌动球蛋白网络逐渐解体并最终崩溃。共同抑制胚胎中非肌肉肌球蛋白 II 的皮质定位动力学类似于药物诱导的 F-肌动蛋白解聚后观察到的动力学,表明 plastin 和 spectrin 的联合作用稳定了收缩环中的 F-肌动蛋白。一个计算机模型预测 spectrin 比 plastin 更有效地稳定环,并且环的形成相对不敏感于βH-spectrin 的长度,这在体内用缺乏其 29 个 spectrin 重复序列的 11 个的 sma-1 突变体得到了证实。我们的发现提供了 spectrin 有助于胞质分裂的第一个证据,并强调了交联器相互作用对于肌动球蛋白网络完整性的重要性。