Suppr超能文献

SOX10:20 年的表型多样性及对其发育功能的当前理解。

SOX10: 20 years of phenotypic plurality and current understanding of its developmental function.

机构信息

Department of Embryology and Genetics of Malformations, INSERM UMR 1163, Université de Paris and Institut Imagine, Paris, France

Service de Génétique des Maladies Rares, AP-HP, Hopital Necker-Enfants Malades, Paris, France.

出版信息

J Med Genet. 2022 Feb;59(2):105-114. doi: 10.1136/jmedgenet-2021-108105. Epub 2021 Oct 19.

Abstract

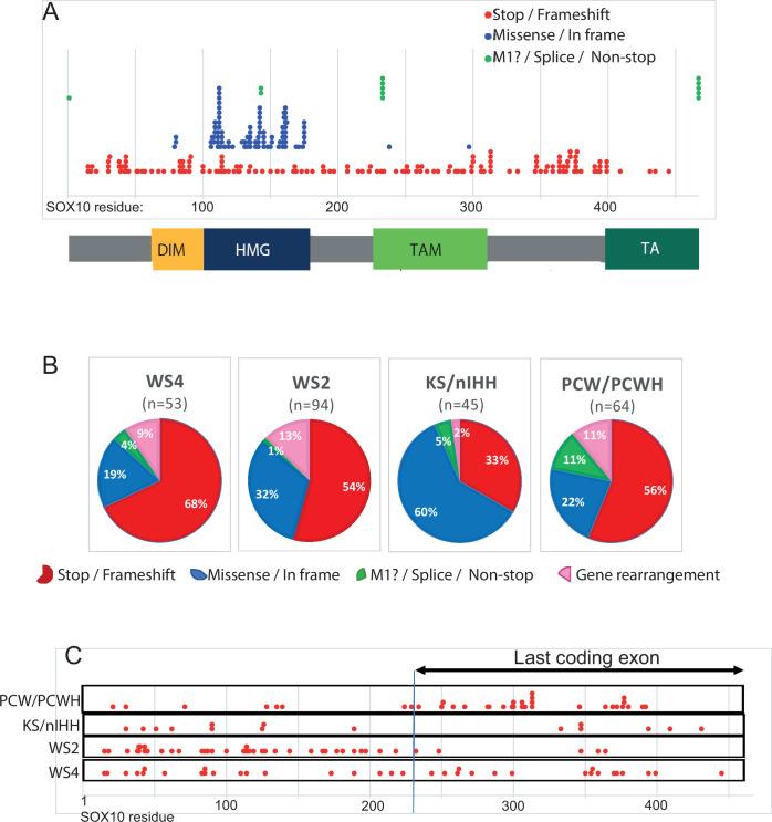
SOX10 belongs to a family of 20 SRY (sex-determining region Y)-related high mobility group box-containing (SOX) proteins, most of which contribute to cell type specification and differentiation of various lineages. The first clue that SOX10 is essential for development, especially in the neural crest, came with the discovery that heterozygous mutations occurring within and around SOX10 cause Waardenburg syndrome type 4. Since then, heterozygous mutations have been reported in Waardenburg syndrome type 2 (Waardenburg syndrome type without Hirschsprung disease), PCWH or PCW (peripheral demyelinating neuropathy, central dysmyelination, Waardenburg syndrome, with or without Hirschsprung disease), intestinal manifestations beyond Hirschsprung (ie, chronic intestinal pseudo-obstruction), Kallmann syndrome and cancer. All of these diseases are consistent with the regulatory role of SOX10 in various neural crest derivatives (melanocytes, the enteric nervous system, Schwann cells and olfactory ensheathing cells) and extraneural crest tissues (inner ear, oligodendrocytes). The recent evolution of medical practice in constitutional genetics has led to the identification of variants in atypical contexts, such as isolated hearing loss or neurodevelopmental disorders, making them more difficult to classify in the absence of both a typical phenotype and specific expertise. Here, we report novel mutations and review those that have already been published and their functional consequences, along with current understanding of SOX10 function in the affected cell types identified through in vivo and in vitro models. We also discuss research options to increase our understanding of the origin of the observed phenotypic variability and improve the diagnosis and medical care of affected patients.

摘要

SOX10 属于 20 个 SRY(性别决定区 Y)相关高迁移率族 box 蛋白家族,其中大多数蛋白有助于细胞类型的特化和各种谱系的分化。SOX10 对发育至关重要,尤其是在神经嵴中,这一最初线索的发现源于杂合突变,这些突变发生在 SOX10 内部和周围,导致沃登伯格综合征 4 型。此后,沃登伯格综合征 2 型(无巨结肠病的沃登伯格综合征)、PCWH 或 PCW(周围脱髓鞘神经病、中枢髓鞘化不良、沃登伯格综合征,伴或不伴巨结肠病)、巨结肠病以外的肠道表现(即慢性肠假性梗阻)、卡尔曼综合征和癌症中都报道了杂合突变。所有这些疾病都与 SOX10 在各种神经嵴衍生物(黑色素细胞、肠神经系统、施万细胞和嗅鞘细胞)和神经嵴外组织(内耳、少突胶质细胞)中的调节作用一致。目前,临床遗传学中的医疗实践的最新发展导致了在非典型背景下发现了变体,例如孤立性听力损失或神经发育障碍,这使得在没有典型表型和特定专业知识的情况下,这些变体更难分类。在这里,我们报告了新的突变,并回顾了已经发表的突变及其功能后果,以及通过体内和体外模型确定的受影响细胞类型中 SOX10 功能的当前理解。我们还讨论了研究选择,以增加我们对观察到的表型变异性起源的理解,并改善受影响患者的诊断和医疗护理。

https://cdn.ncbi.nlm.nih.gov/pmc/blobs/af33/8788258/9d82c034b031/jmedgenet-2021-108105f01.jpg

文献AI研究员

20分钟写一篇综述,助力文献阅读效率提升50倍。

立即体验

用中文搜PubMed

大模型驱动的PubMed中文搜索引擎

马上搜索

文档翻译

学术文献翻译模型,支持多种主流文档格式。

立即体验