Suppr超能文献

特级初榨橄榄油中的多酚橄榄苦苷对肝脏具有抗纤维化作用。

The Extra Virgin Olive Oil Polyphenol Oleocanthal Exerts Antifibrotic Effects in the Liver.

作者信息

Gabbia Daniela, Carpi Sara, Sarcognato Samantha, Cannella Luana, Colognesi Martina, Scaffidi Michela, Polini Beatrice, Digiacomo Maria, Esposito Salsano Jasmine, Manera Clementina, Macchia Marco, Nieri Paola, Carrara Maria, Russo Francesco Paolo, Guido Maria, De Martin Sara

机构信息

Department of Pharmaceutical and Pharmacological Sciences, University of Padova, Padova, Italy.

Department of Pharmacy, University of Pisa, Pisa, Italy.

出版信息

Front Nutr. 2021 Oct 4;8:715183. doi: 10.3389/fnut.2021.715183. eCollection 2021.

Abstract

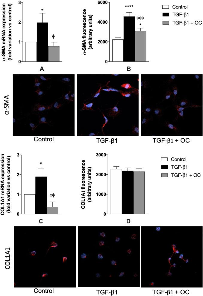
Liver fibrosis, which is the outcome of wound-healing response to chronic liver damage, represents an unmet clinical need. This study evaluated the anti-fibrotic and anti-inflammatory effects of the polyphenol oleocanthal (OC) extracted from extra virgin olive oil (EVOO) by an approach. The hepatic cell lines LX2 and HepG2 were used as models. The mRNA expression of pro-fibrogenic markers, namely alpha-smooth muscle actin (α-SMA), collagen type I alpha 1 chain (COL1A1), a panel of metalloproteinases (MMP1, MMP2, MMP3, MMP7, MMP9) and vascular endothelial growth factor A (VEGFA) as well as the pro-oxidant genes NADPH oxidases (NOXs) 1 and 4 were evaluated in TGF-β activated LX2 cells by qRT-PCR. α-SMA and COL1A1 protein expression was assessed by immunofluorescence coupled to confocal microscopy. VEGFA release from LX2 was measured by ELISA. We also evaluated the amount of reactive oxygen species (ROS) produced by HO activated- HepG2 cells. , OC was administered daily by oral gavage to Balb/C mice with CCl-induced liver fibrosis. In this model, we measured the mRNA hepatic expression of the three pro-inflammatory interleukins (IL) IL6, IL17, IL23, chemokines such as C-C Motif Chemokine Ligand 2 (CCL2) and C-X-C Motif Chemokine Ligand 12 (CXCL12), and selected miRNAs (miR-181-5p, miR-221-3p, miR-29b-3p and miR-101b-3p) by qRT-PCR. We demonstrated that OC significantly downregulated the gene/protein expression of α-SMA, COL1A1, MMP2, MMP3, MMP7 and VEGF as well as the oxidative enzymes NOX1 and 4 in TGFβ1-activated LX2 cells, and reduced the production of ROS by HepG2. OC, beside causing a significant reduction of fibrosis at histological assessment, counteracted the CCl-induced upregulation of pro-fibrotic and inflammatory genes. Moreover, OC upregulated the anti-fibrotic miRNAs (miR-29b-3p and miR-101b-3p) reduced in fibrotic mice, while downregulated the pro-fibrotic miRNAs (miR-221-3p and miR-181-5p), which were dramatically upregulated in fibrotic mice. In conclusion, OC exerts a promising antifibrotic effect a combined reduction of oxidative stress and inflammation involving putative miRNAs, which in turn reduces hepatic stellate cells activation and liver fibrosis.

摘要

肝纤维化是慢性肝损伤伤口愈合反应的结果,代表了一种尚未满足的临床需求。本研究通过一种方法评估了从特级初榨橄榄油(EVOO)中提取的多酚油橄榄苦素(OC)的抗纤维化和抗炎作用。肝细胞系LX2和HepG2被用作模型。通过qRT-PCR评估促纤维化标志物的mRNA表达,即α-平滑肌肌动蛋白(α-SMA)、I型胶原α1链(COL1A1)、一组金属蛋白酶(MMP1、MMP2、MMP3、MMP7、MMP9)和血管内皮生长因子A(VEGFA)以及促氧化基因NADPH氧化酶(NOXs)1和4在TGF-β激活的LX2细胞中的表达。通过免疫荧光结合共聚焦显微镜评估α-SMA和COL1A1蛋白表达。通过ELISA测量LX2释放的VEGFA。我们还评估了HO激活的HepG2细胞产生的活性氧(ROS)量。此外,通过口服灌胃将OC每日给予CCl诱导肝纤维化的Balb/C小鼠。在该模型中,我们通过qRT-PCR测量了三种促炎白细胞介素(IL)IL6、IL17、IL23、趋化因子如C-C基序趋化因子配体2(CCL2)和C-X-C基序趋化因子配体12(CXCL12)以及选定的miRNA(miR-181-5p、miR-221-3p、miR-29b-3p和miR-101b-3p)的肝脏mRNA表达。我们证明,OC显著下调了TGFβ1激活的LX2细胞中α-SMA、COL1A1、MMP2、MMP3、MMP7和VEGF的基因/蛋白表达以及氧化酶NOX1和4,并减少了HepG2产生的ROS。在组织学评估中,OC除了显著减少纤维化外,还抵消了CCl诱导的促纤维化和炎症基因的上调。此外,OC上调了纤维化小鼠中减少的抗纤维化miRNA(miR-29b-3p和miR-101b-3p),同时下调了纤维化小鼠中显著上调的促纤维化miRNA(miR-221-3p和miR-181-5p)。总之,OC通过联合降低氧化应激和炎症(涉及假定的miRNA)发挥了有前景的抗纤维化作用,这反过来又减少了肝星状细胞的激活和肝纤维化。

https://cdn.ncbi.nlm.nih.gov/pmc/blobs/455d/8521071/d450e30028db/fnut-08-715183-g0001.jpg

文献AI研究员

20分钟写一篇综述,助力文献阅读效率提升50倍。

立即体验

用中文搜PubMed

大模型驱动的PubMed中文搜索引擎

马上搜索

文档翻译

学术文献翻译模型,支持多种主流文档格式。

立即体验