• 文献检索
  • 文档翻译
  • 深度研究
  • 学术资讯
  • Suppr Zotero 插件Zotero 插件
  • 邀请有礼
  • 套餐&价格
  • 历史记录
应用&插件
Suppr Zotero 插件Zotero 插件浏览器插件Mac 客户端Windows 客户端微信小程序
定价
高级版会员购买积分包购买API积分包
服务
文献检索文档翻译深度研究API 文档MCP 服务
关于我们
关于 Suppr公司介绍联系我们用户协议隐私条款
关注我们

Suppr 超能文献

核心技术专利:CN118964589B侵权必究
粤ICP备2023148730 号-1Suppr @ 2026

文献检索

告别复杂PubMed语法,用中文像聊天一样搜索,搜遍4000万医学文献。AI智能推荐,让科研检索更轻松。

立即免费搜索

文件翻译

保留排版,准确专业,支持PDF/Word/PPT等文件格式,支持 12+语言互译。

免费翻译文档

深度研究

AI帮你快速写综述,25分钟生成高质量综述,智能提取关键信息,辅助科研写作。

立即免费体验

免疫原性衰老使肺癌对靶向LUNX治疗敏感。

Immunogenic senescence sensitizes lung cancer to LUNX-targeting therapy.

作者信息

Jiao Defeng, Zheng Xiaohu, Du Xianghui, Wang Dong, Hu Ziming, Sun Rui, Tian Zhigang, Fu Binqing, Wei Haiming

机构信息

Division of Molecular Medicine, Hefei National Laboratory for Physical Sciences at Microscale, The CAS Key Laboratory of Innate Immunity and Chronic Disease, School of Life Sciences, University of Science and Technology of China, Hefei, 230027, China.

Institute of Immunology, University of Science and Technology of China, Hefei, 230027, China.

出版信息

Cancer Immunol Immunother. 2022 Jun;71(6):1403-1417. doi: 10.1007/s00262-021-03077-1. Epub 2021 Oct 21.

DOI:10.1007/s00262-021-03077-1
PMID:34674012
原文链接:https://pmc.ncbi.nlm.nih.gov/articles/PMC9123058/
Abstract

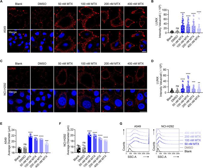
The higher immunogenicity of tumors usually predicts favorable therapeutic responses. Tumor antigens dominate the immunogenic character within tumors. We investigated if there was a targetable tumor antigen during immunogenic chemotherapy within lung cancer. Chemotherapy-induced immunogenic senescence was demonstrated using a multi-marker, three-step workflow, and RNA-sequencing data. The ability of anti-lung-specific X protein (LUNX) antibody to suppress the survival of senescent lung cancer cells was evaluated in vitro and in vivo using real-time cytotoxicity analysis and xenograft mouse models, respectively. The induction of cellular senescence by immunogenic chemotherapy boosted cell-surface shuttling of LUNX and enhanced the immunogenic features of senescent tumor cells, which sensitized lung cancer cells to anti-LUNX antibody-mediated therapy and contributed to tumor suppression. The immunogenic senescence-mediated anti-tumor response was triggered by the direct action of antibody on tumor cells, strengthened by natural-killer cells through an antibody-dependent cell-mediated cytotoxicity response, and ultimately, led to tumor control. Our findings suggest that LUNX is a lung cancer targetable-immunogenic antigen. The proportion of lung cancers responding to LUNX-targeting therapy could be expanded substantially by immunogenic chemotherapy that induces senescence-associated translocation of LUNX to the plasma membrane.

摘要

肿瘤较高的免疫原性通常预示着良好的治疗反应。肿瘤抗原主导着肿瘤内部的免疫原性特征。我们研究了在肺癌免疫原性化疗过程中是否存在可靶向的肿瘤抗原。使用多标记三步工作流程和RNA测序数据证明了化疗诱导的免疫原性衰老。分别使用实时细胞毒性分析和异种移植小鼠模型在体外和体内评估抗肺特异性X蛋白(LUNX)抗体抑制衰老肺癌细胞存活的能力。免疫原性化疗诱导的细胞衰老促进了LUNX在细胞表面的穿梭,并增强了衰老肿瘤细胞的免疫原性特征,这使肺癌细胞对抗LUNX抗体介导的治疗敏感,并有助于肿瘤抑制。免疫原性衰老介导的抗肿瘤反应由抗体对肿瘤细胞的直接作用触发,通过自然杀伤细胞的抗体依赖性细胞介导的细胞毒性反应得到加强,并最终导致肿瘤得到控制。我们的研究结果表明,LUNX是一种可靶向的肺癌免疫原性抗原。诱导LUNX向质膜发生衰老相关易位的免疫原性化疗可大幅扩大对LUNX靶向治疗有反应的肺癌比例。

https://cdn.ncbi.nlm.nih.gov/pmc/blobs/7fa9/10992186/ed098017ccf5/262_2021_3077_Fig6_HTML.jpg
https://cdn.ncbi.nlm.nih.gov/pmc/blobs/7fa9/10992186/c8b06e151e65/262_2021_3077_Fig1_HTML.jpg
https://cdn.ncbi.nlm.nih.gov/pmc/blobs/7fa9/10992186/bf1d7ceeadcc/262_2021_3077_Fig2_HTML.jpg
https://cdn.ncbi.nlm.nih.gov/pmc/blobs/7fa9/10992186/37069ee70b28/262_2021_3077_Fig3_HTML.jpg
https://cdn.ncbi.nlm.nih.gov/pmc/blobs/7fa9/10992186/e8a11d4e0ac3/262_2021_3077_Fig4_HTML.jpg
https://cdn.ncbi.nlm.nih.gov/pmc/blobs/7fa9/10992186/704197209747/262_2021_3077_Fig5_HTML.jpg
https://cdn.ncbi.nlm.nih.gov/pmc/blobs/7fa9/10992186/ed098017ccf5/262_2021_3077_Fig6_HTML.jpg
https://cdn.ncbi.nlm.nih.gov/pmc/blobs/7fa9/10992186/c8b06e151e65/262_2021_3077_Fig1_HTML.jpg
https://cdn.ncbi.nlm.nih.gov/pmc/blobs/7fa9/10992186/bf1d7ceeadcc/262_2021_3077_Fig2_HTML.jpg
https://cdn.ncbi.nlm.nih.gov/pmc/blobs/7fa9/10992186/37069ee70b28/262_2021_3077_Fig3_HTML.jpg
https://cdn.ncbi.nlm.nih.gov/pmc/blobs/7fa9/10992186/e8a11d4e0ac3/262_2021_3077_Fig4_HTML.jpg
https://cdn.ncbi.nlm.nih.gov/pmc/blobs/7fa9/10992186/704197209747/262_2021_3077_Fig5_HTML.jpg
https://cdn.ncbi.nlm.nih.gov/pmc/blobs/7fa9/10992186/ed098017ccf5/262_2021_3077_Fig6_HTML.jpg

相似文献

1
Immunogenic senescence sensitizes lung cancer to LUNX-targeting therapy.免疫原性衰老使肺癌对靶向LUNX治疗敏感。
Cancer Immunol Immunother. 2022 Jun;71(6):1403-1417. doi: 10.1007/s00262-021-03077-1. Epub 2021 Oct 21.
2
Targeting LUNX inhibits non-small cell lung cancer growth and metastasis.靶向 LUNX 抑制非小细胞肺癌生长和转移。
Cancer Res. 2015 Mar 15;75(6):1080-90. doi: 10.1158/0008-5472.CAN-14-1831. Epub 2015 Jan 19.
3
Relationship between circulating lung-specific X protein messenger ribonucleic acid expression and micrometastasis and prognosis in patients with early-stage nonsmall cell lung cancer.循环肺特异性 X 蛋白信使核糖核酸表达与早期非小细胞肺癌微转移及预后的关系。
J Cancer Res Ther. 2020;16(7):1641-1647. doi: 10.4103/jcrt.JCRT_1007_20.
4
LUNX mRNA-positive cells at different time points predict prognosis in patients with surgically resected nonsmall cell lung cancer.不同时间点 LUNX mRNA 阳性细胞预测手术切除的非小细胞肺癌患者的预后。
Transl Res. 2014 Jan;163(1):27-35. doi: 10.1016/j.trsl.2013.09.010. Epub 2013 Oct 10.
5
[LUNX mRNA in regional lymph nodes of non-small cell lung cancer patients by RT-PCR and its clinical significance].[应用逆转录聚合酶链反应检测非小细胞肺癌患者区域淋巴结中LUNX mRNA及其临床意义]
Zhong Nan Da Xue Xue Bao Yi Xue Ban. 2010 Dec;35(12):1236-41. doi: 10.3969/j.issn.1672-7347.2010.12.006.
6
Diagnostic utility of LunX mRNA in peripheral blood and pleural fluid in patients with primary non-small cell lung cancer.LunX mRNA在原发性非小细胞肺癌患者外周血和胸水中的诊断效用
BMC Cancer. 2008 May 31;8:156. doi: 10.1186/1471-2407-8-156.
7
Superiority and clinical significance of Lunx mRNA in the diagnosis of malignant pleural effusion caused by pulmonary carcinoma.Lunx mRNA 在肺癌性恶性胸腔积液诊断中的优势及临床意义。
J Exp Clin Cancer Res. 2013 Jun 8;32(1):37. doi: 10.1186/1756-9966-32-37.
8
[Message RNA expression of LUNX, CK19 and CEA genes in NSCLC with micrometastasis in lymph nodes].[肺癌淋巴结微转移中LUNX、CK19和CEA基因的信使核糖核酸表达]
Zhonghua Zhong Liu Za Zhi. 2008 Feb;30(2):121-4.
9
Isolation of a novel human lung-specific gene, LUNX, a potential molecular marker for detection of micrometastasis in non-small-cell lung cancer.一种新型人类肺特异性基因LUNX的分离,LUNX是检测非小细胞肺癌微转移的潜在分子标志物。
Int J Cancer. 2001 Feb 15;91(4):433-7. doi: 10.1002/1097-0215(200002)9999:9999<::aid-ijc1059>3.0.co;2-b.
10
Diagnostic utility of LUNX mRNA and VEGF mRNA in pleural fluid for differentiating benign from malignant origin.LUNX mRNA和VEGF mRNA在胸腔积液中对鉴别良性与恶性来源的诊断价值。
Jpn J Clin Oncol. 2014 Dec;44(12):1198-205. doi: 10.1093/jjco/hyu141. Epub 2014 Oct 1.

引用本文的文献

1
The dual role of cellular senescence in human tumor progression and therapy.细胞衰老在人类肿瘤进展和治疗中的双重作用。
MedComm (2020). 2024 Aug 19;5(9):e695. doi: 10.1002/mco2.695. eCollection 2024 Sep.
2
New perspectives on the potential of tetrandrine in the treatment of non-small cell lung cancer: bioinformatics, Mendelian randomization study and experimental investigation.关于汉防己甲素在治疗非小细胞肺癌方面的潜力的新观点:生物信息学、孟德尔随机研究和实验研究。
Aging (Albany NY). 2024 Jan 4;16(1):518-537. doi: 10.18632/aging.205384.

本文引用的文献

1
Senolytic CAR T cells reverse senescence-associated pathologies.衰老细胞清除型 CAR T 细胞可逆转与衰老相关的病理。
Nature. 2020 Jul;583(7814):127-132. doi: 10.1038/s41586-020-2403-9. Epub 2020 Jun 17.
2
LunX-CAR T Cells as a Targeted Therapy for Non-Small Cell Lung Cancer.LunX嵌合抗原受体T细胞作为非小细胞肺癌的靶向治疗方法
Mol Ther Oncolytics. 2020 Apr 21;17:361-370. doi: 10.1016/j.omto.2020.04.008. eCollection 2020 Jun 26.
3
Low-Dose Gemcitabine Treatment Enhances Immunogenicity and Natural Killer Cell-Driven Tumor Immunity in Lung Cancer.
低剂量吉西他滨治疗增强肺癌的免疫原性和自然杀伤细胞驱动的肿瘤免疫。
Front Immunol. 2020 Feb 25;11:331. doi: 10.3389/fimmu.2020.00331. eCollection 2020.
4
Cellular Senescence: Defining a Path Forward.细胞衰老:定义前进的道路。
Cell. 2019 Oct 31;179(4):813-827. doi: 10.1016/j.cell.2019.10.005.
5
Stress-glucocorticoid-TSC22D3 axis compromises therapy-induced antitumor immunity.应激-糖皮质激素-TSC22D3 轴损害治疗诱导的抗肿瘤免疫。
Nat Med. 2019 Sep;25(9):1428-1441. doi: 10.1038/s41591-019-0566-4. Epub 2019 Sep 9.
6
Transcriptome signature of cellular senescence.细胞衰老的转录组特征。
Nucleic Acids Res. 2019 Aug 22;47(14):7294-7305. doi: 10.1093/nar/gkz555.
7
Unmasking senescence: context-dependent effects of SASP in cancer.揭示衰老:SASP 在癌症中的上下文相关效应。
Nat Rev Cancer. 2019 Aug;19(8):439-453. doi: 10.1038/s41568-019-0156-2. Epub 2019 Jun 24.
8
Cellular Senescence: Aging, Cancer, and Injury.细胞衰老:衰老、癌症和损伤。
Physiol Rev. 2019 Apr 1;99(2):1047-1078. doi: 10.1152/physrev.00020.2018.
9
Tumor mutational load predicts survival after immunotherapy across multiple cancer types.肿瘤突变负荷可预测多种癌症类型免疫治疗后的生存情况。
Nat Genet. 2019 Feb;51(2):202-206. doi: 10.1038/s41588-018-0312-8. Epub 2019 Jan 14.
10
The dynamic nature of senescence in cancer.衰老在癌症中的动态特性。
Nat Cell Biol. 2019 Jan;21(1):94-101. doi: 10.1038/s41556-018-0249-2. Epub 2019 Jan 2.