Suppr超能文献

非肌源性祖细胞部分消融作为杜氏肌营养不良症的一种治疗方法。

Partial Ablation of Non-Myogenic Progenitor Cells as a Therapeutic Approach to Duchenne Muscular Dystrophy.

机构信息

Institute of Molecular Medicine, The University of Texas Health Science Center, Houston, TX 77030, USA.

Center for Regenerative Sports Medicine, Steadman Philippon Research Institute, Vail, CO 81657, USA.

出版信息

Biomolecules. 2021 Oct 15;11(10):1519. doi: 10.3390/biom11101519.

Abstract

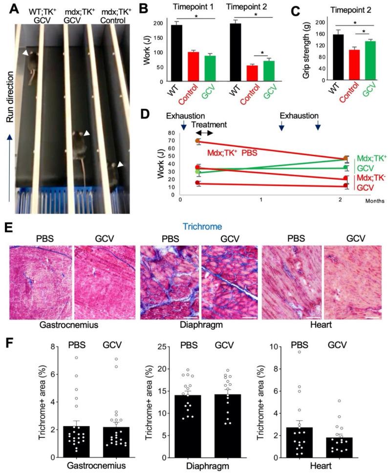
Duchenne muscular dystrophy (DMD), caused by the loss of dystrophin, remains incurable. Reduction in muscle regeneration with DMD is associated with the accumulation of fibroadipogenic progenitors (FAPs) differentiating into myofibroblasts and leading to a buildup of the collagenous tissue aggravating DMD pathogenesis. Mesenchymal stromal cells (MSCs) expressing platelet-derived growth factor receptors (PDGFRs) are activated in muscle during DMD progression and give rise to FAPs promoting DMD progression. Here, we hypothesized that muscle dysfunction in DMD could be delayed via genetic or pharmacologic depletion of MSC-derived FAPs. In this paper, we test this hypothesis in dystrophin-deficient mice. To reduce fibro/adipose infiltration and potentiate muscle progenitor cells (MPCs), we used a model for inducible genetic ablation of proliferating MSCs via a suicide transgene, viral thymidine kinase (TK), expressed under the promoter. We also tested if MSCs from fat tissue, the adipose stromal cells (ASCs), contribute to FAPs and could be targeted in DMD. Pharmacological ablation was performed with a hunter-killer peptide D-CAN targeting ASCs. MSC depletion with these approaches resulted in increased endurance, measured based on treadmill running, as well as grip strength, without significantly affecting fibrosis. Although more research is needed, our results suggest that depletion of pathogenic MSCs mitigates muscle damage and delays the loss of muscle function in mouse models of DMD.

摘要

杜氏肌营养不良症(DMD)是由肌营养不良蛋白缺失引起的,目前仍然无法治愈。DMD 患者肌肉再生减少与纤维脂肪祖细胞(FAP)的积累有关,这些细胞分化为肌成纤维细胞,导致胶原组织堆积,加重 DMD 的发病机制。在 DMD 进展过程中,表达血小板衍生生长因子受体(PDGFRs)的间充质基质细胞(MSCs)在肌肉中被激活,并产生促进 DMD 进展的 FAPs。在这里,我们假设通过 MSC 衍生的 FAP 的遗传或药理学耗竭可以延迟 DMD 中的肌肉功能障碍。在本文中,我们在肌营养不良蛋白缺陷小鼠中测试了这一假设。为了减少纤维/脂肪浸润并增强肌肉祖细胞(MPCs),我们使用了一种诱导型增殖 MSC 遗传消融模型,该模型通过表达在 启动子下的自杀转基因病毒胸苷激酶(TK)实现。我们还测试了脂肪组织中的间充质基质细胞(ASCs)是否有助于 FAPs,并可在 DMD 中作为靶点。用靶向 ASCs 的 hunter-killer 肽 D-CAN 进行药理学消融。通过这些方法耗竭 MSC 可导致耐力增加,以跑步机跑步为基础进行测量,同时握力也增加,而不会显著影响纤维化。尽管还需要更多的研究,但我们的结果表明,耗竭致病性 MSC 可减轻肌肉损伤并延迟 DMD 小鼠模型中肌肉功能的丧失。

https://cdn.ncbi.nlm.nih.gov/pmc/blobs/3cfc/8534118/725ed7b71fb5/biomolecules-11-01519-g001.jpg

文献AI研究员

20分钟写一篇综述,助力文献阅读效率提升50倍。

立即体验

用中文搜PubMed

大模型驱动的PubMed中文搜索引擎

马上搜索

文档翻译

学术文献翻译模型,支持多种主流文档格式。

立即体验