Suppr超能文献

新型合成(2-氯乙硫基)-1,4-萘醌在前列腺癌细胞中的活性

Activity of New Synthetic (2-Chloroethylthio)-1,4-naphthoquinones in Prostate Cancer Cells.

作者信息

Dyshlovoy Sergey A, Pelageev Dmitry N, Jakob Lea S, Borisova Ksenia L, Hauschild Jessica, Busenbender Tobias, Kaune Moritz, Khmelevskaya Ekaterina A, Graefen Markus, Bokemeyer Carsten, Anufriev Victor Ph, von Amsberg Gunhild

机构信息

Laboratory of Experimental Oncology, Department of Oncology, Hematology and Bone Marrow Transplantation with Section Pneumology, Hubertus Wald-Tumorzentrum, University Medical Center Hamburg-Eppendorf, Martinistrasse 52, 20251 Hamburg, Germany.

Martini-Klinik, Prostate Cancer Center, University Hospital Hamburg-Eppendorf, Martinistrasse 52, 20251 Hamburg, Germany.

出版信息

Pharmaceuticals (Basel). 2021 Sep 22;14(10):949. doi: 10.3390/ph14100949.

Abstract

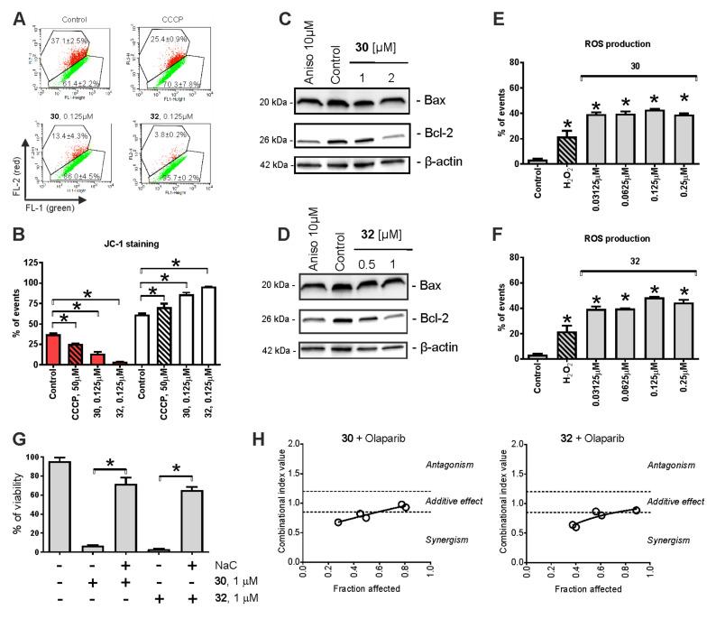
Development of resistance to currently available standard therapies in advanced prostate cancer (PCa) emphasizes the need for novel therapeutic options. Here, we report the synthesis of new hybrid molecules consisting of 2-chloroethylthio and 1,4-naphthoquinone pharmacophores and describe their activity in PCa. In screening analyses, the introduction of one 2-chloroethylthio group improved the anticancer properties of 1,4-naphthoquinones, whereas the introduction of a second 2-chloroethylthio moiety rather decreased activity. Two most promising of the synthesized compounds, and , were highly active in different human PCa cell lines harboring varying resistance profiles at nanomolar concentrations. The generated data suggest that the compounds are capable of mitochondria targeting, cytotoxic ROS induction, and DNA damage, which resulted in apoptosis presumably executed in a caspase-dependent manner. The substances synergized with the clinically approved PARP inhibitor olaparib and resensitized AR-V7-expressing PCa cells to antiandrogen enzalutamide, as well as to a combination of enzalutamide and an AKT inhibitor. This was at least in part exerted via down-regulation of AR-V7 expression and inhibition of AR signaling. Mild antagonism was observed in combination with platinum- or taxane-based chemotherapy, which was putatively related to treatment-induced activation of p38, JNK1/2, ERK1/2, MEK1/2, and AKT, functioning as potential pro-survival factors. Thus, the synthesized (2-chloroethylthio)-1,4-naphthoquinone derivatives exhibit promising anticancer properties in vitro, suggesting their further development as potential therapeutics for the treatment of castration-resistant PCa.

摘要

晚期前列腺癌(PCa)对当前可用标准疗法产生耐药性,这凸显了对新型治疗方案的需求。在此,我们报告了由2-氯乙硫基和1,4-萘醌药效基团组成的新型杂合分子的合成,并描述了它们在PCa中的活性。在筛选分析中,引入一个2-氯乙硫基基团改善了1,4-萘醌的抗癌特性,而引入第二个2-氯乙硫基部分则降低了活性。合成的两种最有前景的化合物, 和 ,在纳摩尔浓度下对具有不同耐药谱的不同人类PCa细胞系具有高活性。所产生的数据表明,这些化合物能够靶向线粒体、诱导细胞毒性活性氧(ROS)和造成DNA损伤,这可能导致以半胱天冬酶依赖性方式执行的细胞凋亡。这些物质与临床批准的聚(ADP-核糖)聚合酶(PARP)抑制剂奥拉帕尼协同作用,并使表达AR-V7的PCa细胞对抗雄激素恩杂鲁胺以及恩杂鲁胺与AKT抑制剂的组合重新敏感。这至少部分是通过下调AR-V7表达和抑制AR信号传导来实现的。与铂类或紫杉烷类化疗联合使用时观察到轻度拮抗作用,这可能与治疗诱导的p38、JNK1/2、ERK1/2、MEK1/2和AKT激活有关,这些蛋白作为潜在的促生存因子发挥作用。因此,合成的(2-氯乙硫基)-1,4-萘醌衍生物在体外表现出有前景的抗癌特性,表明它们作为去势抵抗性PCa治疗的潜在疗法具有进一步开发的价值。

https://cdn.ncbi.nlm.nih.gov/pmc/blobs/e474/8540265/b7413d631240/pharmaceuticals-14-00949-g001.jpg

文献AI研究员

20分钟写一篇综述,助力文献阅读效率提升50倍。

立即体验

用中文搜PubMed

大模型驱动的PubMed中文搜索引擎

马上搜索

文档翻译

学术文献翻译模型,支持多种主流文档格式。

立即体验