Translational Research Center in Oncohaematology, Department of Cell Physiology and Metabolism, Faculty of Medicine, University of Geneva, CH-1211 Geneva, Switzerland.
St. Luka's Clinical Research Center for Children, 119620 Moscow, Russia.
Cells. 2021 Oct 14;10(10):2749. doi: 10.3390/cells10102749.
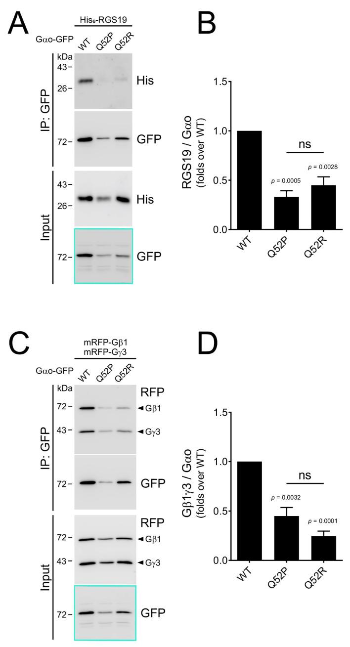
Heterotrimeric G proteins are immediate transducers of G protein-coupled receptors-the biggest receptor family in metazoans-and play innumerate functions in health and disease. A set of de novo point mutations in and , the genes encoding the α-subunits (Gαo and Gαi1, respectively) of the heterotrimeric G proteins, have been described to cause pediatric encephalopathies represented by epileptic seizures, movement disorders, developmental delay, intellectual disability, and signs of neurodegeneration. Among such mutations, the Gln52Pro substitutions have been previously identified in and . Here, we describe the case of an infant with another mutation in the same site, Gln52Arg. The patient manifested epileptic and movement disorders and a developmental delay, at the onset of 1.5 weeks after birth. We have analyzed biochemical and cellular properties of the three types of dominant pathogenic mutants in the Gln52 position described so far: Gαo[Gln52Pro], Gαi1[Gln52Pro], and the novel Gαo[Gln52Arg]. At the biochemical level, the three mutant proteins are deficient in binding and hydrolyzing GTP, which is the fundamental function of the healthy G proteins. At the cellular level, the mutants are defective in the interaction with partner proteins recognizing either the GDP-loaded or the GTP-loaded forms of Gαo. Further, of the two intracellular sites of Gαo localization, plasma membrane and Golgi, the former is strongly reduced for the mutant proteins. We conclude that the point mutations at Gln52 inactivate the Gαo and Gαi1 proteins leading to aberrant intracellular localization and partner protein interactions. These features likely lie at the core of the molecular etiology of pediatric encephalopathies associated with the codon 52 mutations in /.
异三聚体 G 蛋白是 G 蛋白偶联受体(后生动物中最大的受体家族)的直接转导蛋白,在健康和疾病中发挥着无数的功能。在编码异三聚体 G 蛋白的 α 亚基(分别为 Gαo 和 Gαi1)的 和 基因中,已经描述了一组新出现的点突变,这些突变会导致以癫痫发作、运动障碍、发育迟缓、智力残疾和神经退行性病变迹象为代表的儿科脑病。在这些突变中,Gln52Pro 取代已经在 和 中被发现。在这里,我们描述了一个患有同一位置另一种突变(Gln52Arg)的婴儿病例。该患者在出生后 1.5 周时表现出癫痫和运动障碍以及发育迟缓。我们已经分析了迄今为止在 Gln52 位置描述的三种类型的显性致病突变体的生化和细胞特性:Gαo[Gln52Pro]、Gαi1[Gln52Pro]和新型 Gαo[Gln52Arg]。在生化水平上,这三种突变蛋白在结合和水解 GTP 方面存在缺陷,而 GTP 是健康 G 蛋白的基本功能。在细胞水平上,这些突变体在与识别 GDP 加载或 GTP 加载形式的 Gαo 的伴侣蛋白的相互作用中存在缺陷。此外,对于 Gαo 的两种细胞内定位部位,质膜和高尔基体,前者对于突变蛋白明显减少。我们得出结论,Gln52 点突变使 Gαo 和 Gαi1 蛋白失活,导致异常的细胞内定位和伴侣蛋白相互作用。这些特征可能是与 Gαo 中密码子 52 突变相关的儿科脑病的分子病因的核心。