Suppr超能文献

PIK3R1 的过表达通过调节成骨细胞分化和破骨细胞形成促进骨形成。

Overexpression of PIK3R1 Promotes Bone Formation by Regulating Osteoblast Differentiation and Osteoclast Formation.

机构信息

Department of Orthopedics, Sheyang County People's Hospital, Yancheng City, 224300 Jiangsu, China.

出版信息

Comput Math Methods Med. 2021 Oct 14;2021:2909454. doi: 10.1155/2021/2909454. eCollection 2021.

Abstract

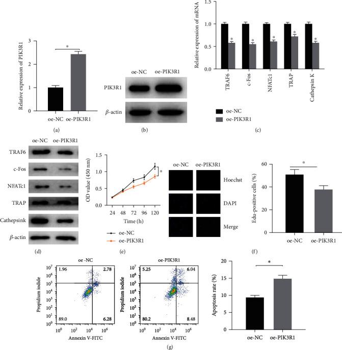
In an effort to bolster our understanding of regulation of bone formation in the context of osteoporosis, we screened out differentially expressed genes in osteoporosis patients with high and low bone mineral density by bioinformatics analysis. PIK3R1 is increasingly being nominated as a pivotal mediator in the differentiation of osteoblasts and osteoclasts that is closely related to bone formation. However, the specific mechanisms underlying the way that PIK3R1 affects bone metabolism are not fully elucidated. We intended to examine the potential mechanism by which PIK3R1 regulates osteoblast differentiation. Enrichment analysis was therefore carried out for differentially expressed genes. We noted that the estrogen signaling pathway, TNF signaling pathway, and osteoclast differentiation were markedly associated with ossification, and they displayed enrichment in PIK3R1. Based on western blot, qRT-PCR, and differentiation analysis , we found that upregulation of PIK3R1 enhanced osteoblastic differentiation, as evidenced by increased levels of investigated osteoblast-related genes as well as activities of ALP and ARS, while it notably decreased levels of investigated osteoclast-related genes. On the contrary, downregulation of PIK3R1 decreased levels of osteoblast-related genes and increased levels of osteoclast-related genes. Besides, experiments revealed that PIK3R1 facilitated proliferation and repressed apoptosis of osteoblasts but had an opposite impact on osteoclasts. In summary, PIK3R1 exhibits an osteoprotective effect via regulating osteoblast differentiation, which can be represented as a promising therapeutic target for osteoporosis.

摘要

为了加强我们对骨质疏松症背景下骨形成调控的理解,我们通过生物信息学分析筛选出骨密度高和低的骨质疏松症患者的差异表达基因。PIK3R1 作为成骨细胞和破骨细胞分化的关键介质,与骨形成密切相关,其作用日益受到关注。然而,PIK3R1 影响骨代谢的具体机制尚未完全阐明。我们旨在研究 PIK3R1 调节成骨细胞分化的潜在机制。因此,对差异表达基因进行了富集分析。我们注意到,雌激素信号通路、TNF 信号通路和破骨细胞分化与成骨明显相关,并且在 PIK3R1 中富集。通过 Western blot、qRT-PCR 和分化分析,我们发现 PIK3R1 的上调增强了成骨细胞分化,表现为研究的成骨相关基因水平以及 ALP 和 ARS 的活性增加,而研究的破骨相关基因水平明显降低。相反,PIK3R1 的下调降低了成骨相关基因的水平,增加了破骨相关基因的水平。此外,实验表明 PIK3R1 促进成骨细胞的增殖并抑制其凋亡,而对破骨细胞则产生相反的影响。总之,PIK3R1 通过调节成骨细胞分化表现出骨保护作用,可作为骨质疏松症的有前途的治疗靶点。

https://cdn.ncbi.nlm.nih.gov/pmc/blobs/a92d/8531831/3800e7dc34ac/CMMM2021-2909454.001.jpg

文献AI研究员

20分钟写一篇综述,助力文献阅读效率提升50倍。

立即体验

用中文搜PubMed

大模型驱动的PubMed中文搜索引擎

马上搜索

文档翻译

学术文献翻译模型,支持多种主流文档格式。

立即体验