Suppr超能文献

二仙汤通过调节Akt/Nrf2/HO-1信号通路减轻肿瘤坏死因子-α诱导的成骨细胞凋亡。

Erxian Decoction Attenuates TNF-α Induced Osteoblast Apoptosis by Modulating the Akt/Nrf2/HO-1 Signaling Pathway.

作者信息

Wang Nani, Xin Hailiang, Xu Pingcui, Yu Zhongming, Shou Dan

机构信息

Department of Medicine, Tongde Hospital of Zhejiang Province, Hangzhou, China.

School of Pharmacy, Zhejiang Chinese Medical University, China.

出版信息

Front Pharmacol. 2019 Sep 10;10:988. doi: 10.3389/fphar.2019.00988. eCollection 2019.

Abstract

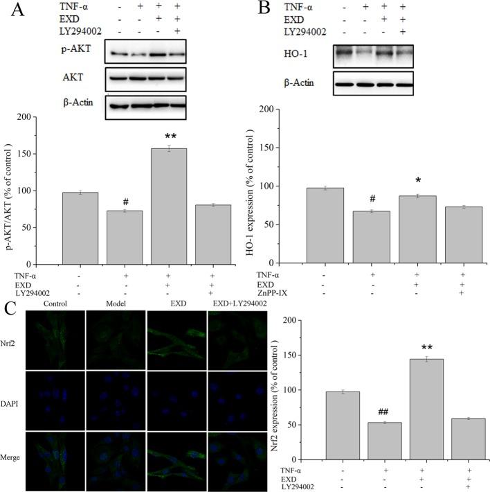
Erxian decoction (EXD), a traditional Chinese medicine formula, has been used for treatment of osteoporosis for many years. The purpose of this study was to investigate the pharmacological effect of EXD in preventing osteoblast apoptosis and the underlying mechanism of prevention. Putative targets of EXD were predicted by network pharmacology, and functional and pathway enrichment analyses were also performed. Evaluations of bone mineral density, serum estradiol level, trabecular area fraction, serum calcium levels, and tumor necrosis factor (TNF)-α levels in ovariectomized rats, as well as cell proliferation assays, apoptosis assays, and western blotting in MC3T3-E1 osteoblasts were performed for further experimental validation. Ninety-three active ingredients in the EXD formula and 259 potential targets were identified. Functional and pathway enrichment analyses indicated that EXD significantly influenced the PI3K-Akt signaling pathway. experiments indicated that EXD treatment attenuated bone loss and decreased TNF-α levels in rats with osteoporosis. experiments showed that EXD treatment increased cell viability markedly and decreased levels of caspase-3 and the rate of apoptosis. It also promoted phosphorylation of Akt, nuclear translocation of transcription factor NF-erythroid 2-related factor (Nrf2), and hemeoxygenase-1 (HO-1) expression in TNF-α-induced MC3T3-E1 cells. Our results suggest that EXD exerted profound anti-osteoporosis effects, at least partially by reducing production of TNF-α and attenuating osteoblast apoptosis Akt/Nrf2/HO-1 signaling pathway.

摘要

二仙汤(EXD)是一种中药配方,多年来一直用于治疗骨质疏松症。本研究的目的是探讨二仙汤预防成骨细胞凋亡的药理作用及其潜在的预防机制。通过网络药理学预测二仙汤的潜在靶点,并进行功能和通路富集分析。对去卵巢大鼠的骨密度、血清雌二醇水平、小梁面积分数、血清钙水平和肿瘤坏死因子(TNF)-α水平进行评估,并在MC3T3-E1成骨细胞中进行细胞增殖试验、凋亡试验和蛋白质印迹分析,以进行进一步的实验验证。确定了二仙汤配方中的93种活性成分和259个潜在靶点。功能和通路富集分析表明,二仙汤显著影响PI3K-Akt信号通路。实验表明,二仙汤治疗可减轻骨质疏松大鼠的骨质流失并降低TNF-α水平。实验表明,二仙汤治疗可显著提高细胞活力,降低caspase-3水平和凋亡率。它还促进TNF-α诱导的MC3T3-E1细胞中Akt的磷酸化、转录因子NF-红细胞2相关因子(Nrf2)的核转位以及血红素加氧酶-1(HO-1)的表达。我们的结果表明,二仙汤具有显著的抗骨质疏松作用,至少部分是通过减少TNF-α的产生和减弱成骨细胞凋亡以及Akt/Nrf2/HO-1信号通路实现的。

https://cdn.ncbi.nlm.nih.gov/pmc/blobs/703f/6748068/3af692c6171c/fphar-10-00988-g001.jpg

文献检索

告别复杂PubMed语法,用中文像聊天一样搜索,搜遍4000万医学文献。AI智能推荐,让科研检索更轻松。

立即免费搜索

文件翻译

保留排版,准确专业,支持PDF/Word/PPT等文件格式,支持 12+语言互译。

免费翻译文档

深度研究

AI帮你快速写综述,25分钟生成高质量综述,智能提取关键信息,辅助科研写作。

立即免费体验