Suppr超能文献

新型噬菌体对 K1 的体外鉴定及其在幼虫体内的功效评估

In Vitro Characterization and In Vivo Efficacy Assessment in Larvae of Newly Isolated Bacteriophages against K1.

机构信息

Bacteriology Laboratory, Department of Infectious and Parasitic Diseases, FARAH and Faculty of Veterinary Medicine, University of Liège, 4000 Liège, Belgium.

Food Science Department, FARAH and Faculty of Veterinary Medicine, ULiège, 4000 Liège, Belgium.

出版信息

Viruses. 2021 Oct 6;13(10):2005. doi: 10.3390/v13102005.

Abstract

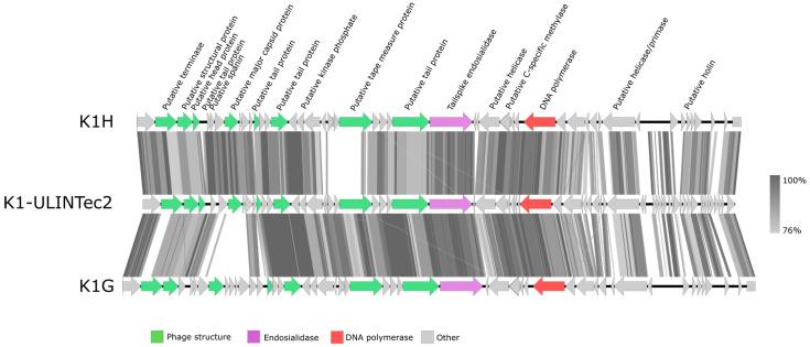
Extra-intestinal express several virulence factors that increase their ability to colonize and survive in different localizations. The K1 capsular type is involved in several infections, including meningitis, urinary tract, and bloodstream infections. The aims of this work were to isolate, characterize, and assess the in vivo efficacy of phages targeting avian pathogenic (APEC) O18:K1, which shares many similarities with the human strains responsible for neonatal meningitis. Eleven phages were isolated against APEC O18:K1, and four of them presenting a narrow spectrum targeting strains were further studied. The newly isolated phages vB_EcoS_K1-ULINTec2 were similar to the family, and vB_EcoP_K1-ULINTec4, vB_EcoP_K1-ULINTec6, and vB_EcoP_K1-ULINTec7 to the family. They are capsular type (K1) dependent and present several advantages characteristic of lytic phages, such as a short adsorption time and latent period. vB_EcoP_K1-ULINTec7 is able to target both K1 and K5 strains. This study shows that these phages replicate efficiently, both in vitro and in vivo in the model. Phage treatment increases the larvae survival rates, even though none of the phages were able to eliminate the bacterial load.

摘要

肠外致病性大肠杆菌(APEC)表达多种毒力因子,增强其在不同部位定植和存活的能力。K1 荚膜型与引起新生儿脑膜炎的人类菌株有许多相似之处,参与多种感染,包括脑膜炎、尿路感染和血流感染。本工作的目的是分离、鉴定和评估针对禽源致病性大肠杆菌(APEC)O18:K1 的噬菌体的体内疗效,APEC O18:K1 与负责新生儿脑膜炎的人类菌株有许多相似之处。分离出 11 株针对 APEC O18:K1 的噬菌体,其中 4 株针对窄谱菌株的噬菌体进一步研究。新分离的噬菌体 vB_EcoS_K1-ULINTec2 类似于噬菌体科,vB_EcoP_K1-ULINTec4、vB_EcoP_K1-ULINTec6 和 vB_EcoP_K1-ULINTec7 类似于噬菌体科。它们依赖于荚膜型(K1),具有溶菌噬菌体的几个优点,如吸附时间短和潜伏期短。vB_EcoP_K1-ULINTec7 能够靶向 K1 和 K5 菌株。本研究表明,这些噬菌体在体外和体内模型中都能有效地复制。噬菌体处理可提高幼虫的存活率,尽管没有一种噬菌体能够消除细菌负荷。

https://cdn.ncbi.nlm.nih.gov/pmc/blobs/6ae9/8541614/7fc8a92ce54f/viruses-13-02005-g001.jpg

文献检索

告别复杂PubMed语法,用中文像聊天一样搜索,搜遍4000万医学文献。AI智能推荐,让科研检索更轻松。

立即免费搜索

文件翻译

保留排版,准确专业,支持PDF/Word/PPT等文件格式,支持 12+语言互译。

免费翻译文档

深度研究

AI帮你快速写综述,25分钟生成高质量综述,智能提取关键信息,辅助科研写作。

立即免费体验