• 文献检索
  • 文档翻译
  • 深度研究
  • 学术资讯
  • Suppr Zotero 插件Zotero 插件
  • 邀请有礼
  • 套餐&价格
  • 历史记录
应用&插件
Suppr Zotero 插件Zotero 插件浏览器插件Mac 客户端Windows 客户端微信小程序
定价
高级版会员购买积分包购买API积分包
服务
文献检索文档翻译深度研究API 文档MCP 服务
关于我们
关于 Suppr公司介绍联系我们用户协议隐私条款
关注我们

Suppr 超能文献

核心技术专利:CN118964589B侵权必究
粤ICP备2023148730 号-1Suppr @ 2026

文献检索

告别复杂PubMed语法,用中文像聊天一样搜索,搜遍4000万医学文献。AI智能推荐,让科研检索更轻松。

立即免费搜索

文件翻译

保留排版,准确专业,支持PDF/Word/PPT等文件格式,支持 12+语言互译。

免费翻译文档

深度研究

AI帮你快速写综述,25分钟生成高质量综述,智能提取关键信息,辅助科研写作。

立即免费体验

迅速募集循环记忆 CD8 T 细胞至肝脏有助于疟疾的控制。

Expeditious recruitment of circulating memory CD8 T cells to the liver facilitates control of malaria.

机构信息

Department of Pathology, University of Iowa, Carver College of Medicine, Iowa City, IA 52246, USA; Medical Scientist Training Program, University of Iowa, Carver College of Medicine, Iowa City, IA 52246, USA; Interdisciplinary Graduate Program in Immunology, University of Iowa, Iowa City, IA 52246, USA.

Interdisciplinary Graduate Program in Immunology, University of Iowa, Iowa City, IA 52246, USA; Department of Microbiology and Immunology, University of Iowa, Carver College of Medicine, Iowa City, IA 52246, USA.

出版信息

Cell Rep. 2021 Nov 2;37(5):109956. doi: 10.1016/j.celrep.2021.109956.

DOI:10.1016/j.celrep.2021.109956
PMID:34731605
原文链接:https://pmc.ncbi.nlm.nih.gov/articles/PMC8628427/
Abstract

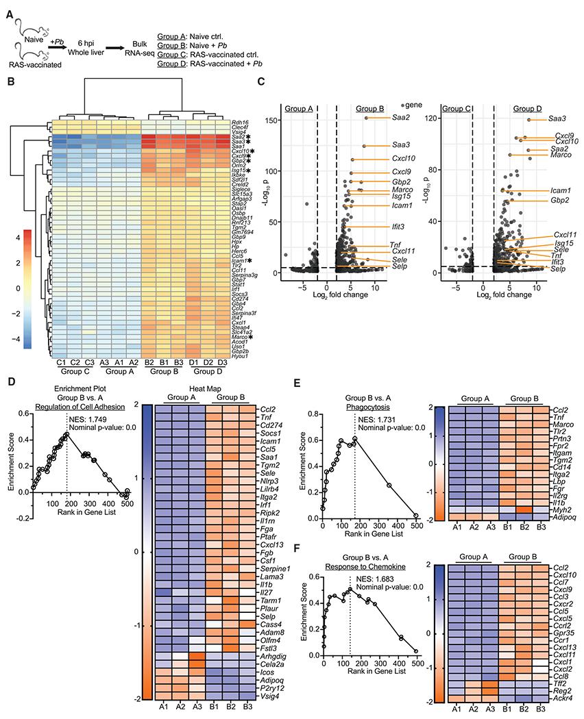
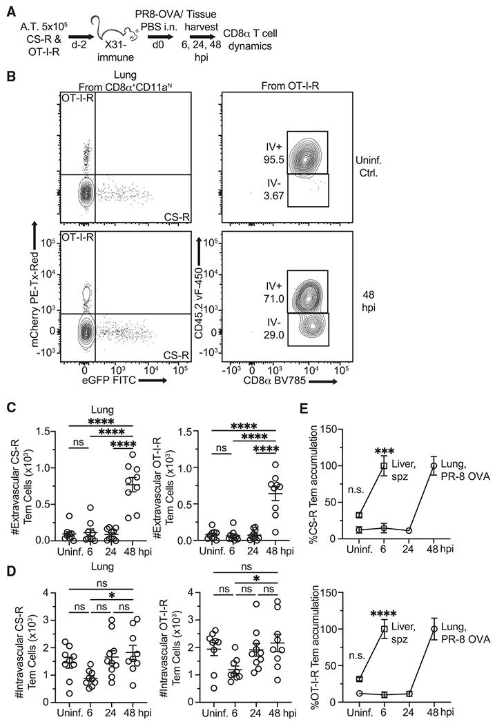
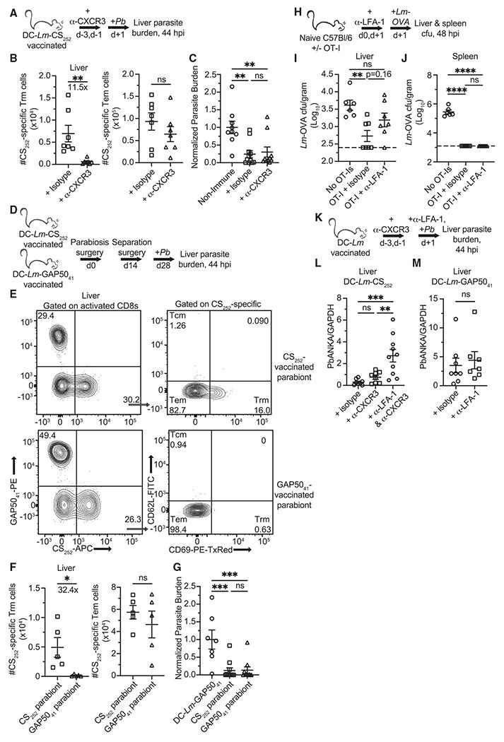
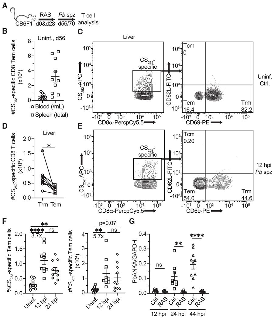
Circulating memory CD8 T cell trafficking and protective capacity during liver-stage malaria infection remains undefined. We find that effector memory CD8 T cells (Tem) infiltrate the liver within 6 hours after malarial or bacterial infections and mediate pathogen clearance. Tem recruitment coincides with rapid transcriptional upregulation of inflammatory genes in Plasmodium-infected livers. Recruitment requires CD8 T cell-intrinsic LFA-1 expression and the presence of liver phagocytes. Rapid Tem liver infiltration is distinct from recruitment to other non-lymphoid tissues in that it occurs both in the absence of liver tissue resident memory "sensing-and-alarm" function and ∼42 hours earlier than in lung infection by influenza virus. These data demonstrate relevance for Tem in protection against malaria and provide generalizable mechanistic insights germane to control of liver infections.

摘要

循环记忆性 CD8 T 细胞在肝期疟原虫感染期间的迁移和保护能力尚未确定。我们发现,效应记忆性 CD8 T 细胞(Tem)在疟原虫或细菌感染后 6 小时内浸润肝脏,并介导病原体清除。Tem 的募集与感染肝脏中炎症基因的快速转录上调相吻合。募集需要 CD8 T 细胞内在的 LFA-1 表达和肝吞噬细胞的存在。Tem 快速浸润肝脏与向其他非淋巴组织的募集明显不同,因为它既发生在没有肝脏组织驻留记忆“感知和警报”功能的情况下,也比流感病毒感染肺部早约 42 小时。这些数据表明 Tem 在预防疟疾方面的相关性,并为控制肝脏感染提供了普遍适用的机制见解。

https://cdn.ncbi.nlm.nih.gov/pmc/blobs/d8c7/8628427/6a63889fb39b/nihms-1753648-f0006.jpg
https://cdn.ncbi.nlm.nih.gov/pmc/blobs/d8c7/8628427/9dc6c076e395/nihms-1753648-f0001.jpg
https://cdn.ncbi.nlm.nih.gov/pmc/blobs/d8c7/8628427/4227e7eb49ca/nihms-1753648-f0002.jpg
https://cdn.ncbi.nlm.nih.gov/pmc/blobs/d8c7/8628427/6596445eeb16/nihms-1753648-f0003.jpg
https://cdn.ncbi.nlm.nih.gov/pmc/blobs/d8c7/8628427/5f69aebfc062/nihms-1753648-f0004.jpg
https://cdn.ncbi.nlm.nih.gov/pmc/blobs/d8c7/8628427/e43cb583ed85/nihms-1753648-f0005.jpg
https://cdn.ncbi.nlm.nih.gov/pmc/blobs/d8c7/8628427/6a63889fb39b/nihms-1753648-f0006.jpg
https://cdn.ncbi.nlm.nih.gov/pmc/blobs/d8c7/8628427/9dc6c076e395/nihms-1753648-f0001.jpg
https://cdn.ncbi.nlm.nih.gov/pmc/blobs/d8c7/8628427/4227e7eb49ca/nihms-1753648-f0002.jpg
https://cdn.ncbi.nlm.nih.gov/pmc/blobs/d8c7/8628427/6596445eeb16/nihms-1753648-f0003.jpg
https://cdn.ncbi.nlm.nih.gov/pmc/blobs/d8c7/8628427/5f69aebfc062/nihms-1753648-f0004.jpg
https://cdn.ncbi.nlm.nih.gov/pmc/blobs/d8c7/8628427/e43cb583ed85/nihms-1753648-f0005.jpg
https://cdn.ncbi.nlm.nih.gov/pmc/blobs/d8c7/8628427/6a63889fb39b/nihms-1753648-f0006.jpg

相似文献

1
Expeditious recruitment of circulating memory CD8 T cells to the liver facilitates control of malaria.迅速募集循环记忆 CD8 T 细胞至肝脏有助于疟疾的控制。
Cell Rep. 2021 Nov 2;37(5):109956. doi: 10.1016/j.celrep.2021.109956.
2
Exploiting cross-priming to generate protective CD8 T-cell immunity rapidly.利用交叉引发快速产生保护性 CD8 T 细胞免疫。
Proc Natl Acad Sci U S A. 2010 Jul 6;107(27):12198-203. doi: 10.1073/pnas.1004661107. Epub 2010 Jun 21.
3
Differential effector pathways regulate memory CD8 T cell immunity against Plasmodium berghei versus P. yoelii sporozoites.差异效应途径调节针对疟原虫伯氏疟原虫和约氏疟原虫孢子的记忆 CD8 T 细胞免疫。
J Immunol. 2010 Mar 1;184(5):2528-38. doi: 10.4049/jimmunol.0903529. Epub 2010 Jan 22.
4
Development of memory CD8+ T cells and their recall responses during blood-stage infection with Plasmodium berghei ANKA.在伯氏疟原虫 ANKA 血期感染期间记忆性 CD8+T 细胞的发育及其回忆应答。
J Immunol. 2012 Nov 1;189(9):4396-404. doi: 10.4049/jimmunol.1200781. Epub 2012 Sep 24.
5
Protracted protection to Plasmodium berghei malaria is linked to functionally and phenotypically heterogeneous liver memory CD8+ T cells.对伯氏疟原虫疟疾的持久保护与功能和表型异质性的肝脏记忆CD8 + T细胞有关。
J Immunol. 2003 Aug 15;171(4):2024-34. doi: 10.4049/jimmunol.171.4.2024.
6
Cutting edge: attrition of Plasmodium-specific memory CD8 T cells results in decreased protection that is rescued by booster immunization.前沿:疟原虫特异性记忆 CD8 T 细胞的损耗导致保护作用下降,通过加强免疫可得到挽救。
J Immunol. 2011 Apr 1;186(7):3836-40. doi: 10.4049/jimmunol.1003949. Epub 2011 Feb 28.
7
Parasite load stemming from immunization route determines the duration of liver-stage immunity.免疫途径引起的寄生虫负荷决定了肝脏阶段免疫的持续时间。
Parasite Immunol. 2019 Jul;41(7):e12622. doi: 10.1111/pim.12622. Epub 2019 Apr 4.
8
Memory phenotype CD8(+) T cells persist in livers of mice protected against malaria by immunization with attenuated Plasmodium berghei sporozoites.记忆表型的CD8(+) T细胞存在于通过用减毒伯氏疟原虫子孢子免疫而免受疟疾侵害的小鼠肝脏中。
Eur J Immunol. 1999 Dec;29(12):3978-86. doi: 10.1002/(SICI)1521-4141(199912)29:12<3978::AID-IMMU3978>3.0.CO;2-0.
9
Long term protection after immunization with P. berghei sporozoites correlates with sustained IFNγ responses of hepatic CD8+ memory T cells.经伯氏疟原虫(P. berghei)子孢子免疫后获得的长期保护作用与肝脏 CD8+记忆 T 细胞持续产生 IFNγ反应相关。
PLoS One. 2012;7(5):e36508. doi: 10.1371/journal.pone.0036508. Epub 2012 May 1.
10
The Threshold of Protection from Liver-Stage Malaria Relies on a Fine Balance between the Number of Infected Hepatocytes and Effector CD8 T Cells Present in the Liver.预防肝期疟疾的阈值取决于肝脏中受感染肝细胞数量与效应性CD8 T细胞数量之间的精确平衡。
J Immunol. 2017 Mar 1;198(5):2006-2016. doi: 10.4049/jimmunol.1601209. Epub 2017 Jan 13.

引用本文的文献

1
mRNA-LNP vaccine encoding the circumsporozoite protein is highly immunogenic and confers protection in mice.编码环子孢子蛋白的mRNA-LNP疫苗具有高度免疫原性,并能在小鼠中提供保护。
Mol Ther Nucleic Acids. 2025 Jul 30;36(3):102645. doi: 10.1016/j.omtn.2025.102645. eCollection 2025 Sep 9.
2
Malaria: past, present, and future.疟疾:过去、现在与未来。
Signal Transduct Target Ther. 2025 Jun 17;10(1):188. doi: 10.1038/s41392-025-02246-3.
3
Androgens inhibit protective CD8 T cell responses against pre-erythrocytic malaria parasites in mice.

本文引用的文献

1
Circulating immunity protects the female reproductive tract from infection.循环免疫可保护女性生殖道免受感染。
Proc Natl Acad Sci U S A. 2021 May 25;118(21). doi: 10.1073/pnas.2104407118.
2
Resident Memory T Cells and Their Role within the Liver.常驻记忆 T 细胞及其在肝脏中的作用。
Int J Mol Sci. 2020 Nov 13;21(22):8565. doi: 10.3390/ijms21228565.
3
A Natural Peptide Antigen within the Plasmodium Ribosomal Protein RPL6 Confers Liver T Cell-Mediated Immunity against Malaria in Mice.疟原虫核糖体蛋白 RPL6 内的天然肽抗原赋予小鼠肝脏 T 细胞对疟疾的免疫性。
雄激素抑制小鼠针对红细胞前期疟原虫的保护性CD8 T细胞反应。
Nat Commun. 2025 Jun 4;16(1):5172. doi: 10.1038/s41467-025-60193-7.
4
Long lived liver-resident memory T cells of biased specificities for abundant sporozoite antigens drive malaria protection by radiation-attenuated sporozoite vaccination.针对丰富子孢子抗原具有偏向性特异性的长寿肝脏驻留记忆T细胞通过辐射减毒子孢子疫苗接种驱动疟疾保护作用。
PLoS Pathog. 2025 May 27;21(5):e1012731. doi: 10.1371/journal.ppat.1012731. eCollection 2025 May.
5
Accurate enumeration of pathogen-specific and virtual memory CD8 T cells after infection.感染后病原体特异性和虚拟记忆CD8 T细胞的准确计数。
J Immunol. 2025 May 1;214(5):995-1007. doi: 10.1093/jimmun/vkaf007.
6
Early Activation of Lung CD8 T Cells After Immunization with Live Malaria Sporozoites.用活疟原虫免疫后肺CD8 T细胞的早期激活
Pathog Immun. 2025 Mar 4;10(2):46-68. doi: 10.20411/pai.v10i2.794. eCollection 2025.
7
Memory Cells in Infection and Autoimmunity: Mechanisms, Functions, and Therapeutic Implications.感染与自身免疫中的记忆细胞:机制、功能及治疗意义
Vaccines (Basel). 2025 Feb 19;13(2):205. doi: 10.3390/vaccines13020205.
8
A replication competent Plasmodium falciparum parasite completely attenuated by dual gene deletion.双基因缺失完全减毒的有复制能力的恶性疟原虫寄生虫。
EMBO Mol Med. 2024 Apr;16(4):723-754. doi: 10.1038/s44321-024-00057-7. Epub 2024 Mar 21.
9
CD8 Trms against malaria liver-stage: prospects and challenges.抗疟疾肝期的CD8组织驻留记忆性T细胞:前景与挑战
Front Immunol. 2024 Jan 22;15:1344941. doi: 10.3389/fimmu.2024.1344941. eCollection 2024.
10
Accelerated prime-and-trap vaccine regimen in mice using repRNA-based CSP malaria vaccine.使用基于repRNA的CSP疟疾疫苗在小鼠中采用加速初免-诱捕疫苗方案。
NPJ Vaccines. 2024 Jan 10;9(1):12. doi: 10.1038/s41541-023-00799-4.
Cell Host Microbe. 2020 Jun 10;27(6):950-962.e7. doi: 10.1016/j.chom.2020.04.010. Epub 2020 May 11.
4
Murine Precision-Cut Liver Slices as an Ex Vivo Model of Liver Biology.小鼠精密肝切片作为肝脏生物学的体外模型
J Vis Exp. 2020 Mar 14(157). doi: 10.3791/60992.
5
Worry and FRET: ROS Production Leads to Fluorochrome Tandem Degradation and impairs Interpretation of Flow Cytometric Results.担忧与烦恼:活性氧生成导致荧光染料串联降解并影响流式细胞术结果的解读。
Immunity. 2020 Mar 17;52(3):419-421. doi: 10.1016/j.immuni.2020.02.003.
6
You Shall Not Pass: Memory CD8 T Cells in Liver-Stage Malaria.你将无法通过:肝期疟原虫中的记忆 CD8+T 细胞。
Trends Parasitol. 2020 Feb;36(2):147-157. doi: 10.1016/j.pt.2019.11.004. Epub 2019 Dec 13.
7
Liver-Derived Signals Sequentially Reprogram Myeloid Enhancers to Initiate and Maintain Kupffer Cell Identity.肝脏衍生信号依次重塑髓系增强子以启动和维持枯否细胞特征。
Immunity. 2019 Oct 15;51(4):655-670.e8. doi: 10.1016/j.immuni.2019.09.002. Epub 2019 Oct 3.
8
RTS,S/AS01 vaccine (Mosquirix™): an overview.RTS,S/AS01疫苗(Mosquirix™)概述。
Hum Vaccin Immunother. 2020 Mar 3;16(3):480-489. doi: 10.1080/21645515.2019.1669415. Epub 2019 Oct 22.
9
T cell-mediated immunity to malaria.T 细胞介导的疟疾免疫。
Nat Rev Immunol. 2019 Jul;19(7):457-471. doi: 10.1038/s41577-019-0158-z.
10
Monocyte-Derived CD11c Cells Acquire Plasmodium from Hepatocytes to Prime CD8 T Cell Immunity to Liver-Stage Malaria.单核细胞衍生的 CD11c 细胞从肝细胞中摄取疟原虫,以激活针对肝期疟原虫的 CD8+T 细胞免疫。
Cell Host Microbe. 2019 Apr 10;25(4):565-577.e6. doi: 10.1016/j.chom.2019.02.014. Epub 2019 Mar 21.