Suppr超能文献

静电纺丝纤维排列对两种不同成骨细胞类型的成骨作用和基质组织的影响存在差异。

Electrospun Fiber Alignment Guides Osteogenesis and Matrix Organization Differentially in Two Different Osteogenic Cell Types.

作者信息

Delaine-Smith Robin M, Hann Alice Jane, Green Nicola H, Reilly Gwendolen Clair

机构信息

Department of Materials Science and Engineering, Kroto Research Institute, University of Sheffield, Sheffield, United Kingdom.

Department of Materials Science and Engineering, INSIGNEO Institute for in silico Medicine, University of Sheffield, Sheffield, United Kingdom.

出版信息

Front Bioeng Biotechnol. 2021 Oct 25;9:672959. doi: 10.3389/fbioe.2021.672959. eCollection 2021.

Abstract

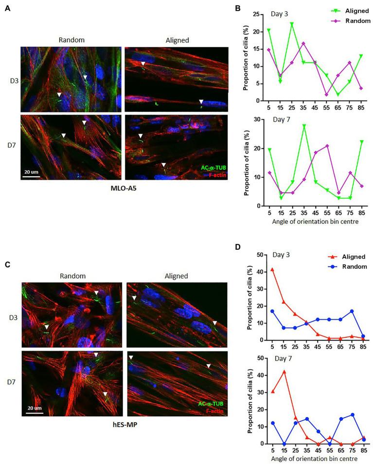
Biomimetic replication of the structural anisotropy of musculoskeletal tissues is important to restore proper tissue mechanics and function. Physical cues from the local micro-environment, such as matrix fiber orientation, may influence the differentiation and extracellular matrix (ECM) organization of osteogenic progenitor cells. This study investigates how scaffold fiber orientation affects the behavior of mature and progenitor osteogenic cells, the influence on secreted mineralized-collagenous matrix organization, and the resulting construct mechanical properties. Gelatin-coated electrospun poly(caprolactone) fibrous scaffolds were fabricated with either a low or a high degree of anisotropy and cultured with mature osteoblasts (MLO-A5s) or osteogenic mesenchymal progenitor cells (hES-MPs). For MLO-A5 cells, alkaline phosphatase (ALP) activity was highest, and more calcium-containing matrix was deposited onto aligned scaffolds. In contrast, hES-MPs, osteogenic mesenchymal progenitor cells, exhibited higher ALP activity, collagen, and calcium deposition on randomly orientated fibers compared with aligned counterparts. Deposited matrix was isotropic on random fibrous scaffolds, whereas a greater degree of anisotropy was observed in aligned fibrous constructs, as confirmed by second harmonic generation (SHG) and scanning electron microscope (SEM) imaging. This resulted in anisotropic mechanical properties on aligned constructs. This study indicates that mineralized-matrix deposition by osteoblasts can be controlled by scaffold alignment but that the early stages of osteogenesis may not benefit from culture on orientated scaffolds.

摘要

肌肉骨骼组织结构各向异性的仿生复制对于恢复适当的组织力学和功能很重要。来自局部微环境的物理线索,如基质纤维取向,可能会影响成骨祖细胞的分化和细胞外基质(ECM)组织。本研究调查了支架纤维取向如何影响成熟和成骨祖细胞的行为、对分泌的矿化胶原基质组织的影响以及由此产生的构建体力学性能。制备了具有低或高各向异性程度的明胶涂层电纺聚己内酯纤维支架,并与成熟成骨细胞(MLO-A5s)或成骨间充质祖细胞(hES-MPs)一起培养。对于MLO-A5细胞,碱性磷酸酶(ALP)活性最高,并且更多含钙基质沉积在排列的支架上。相比之下,与排列的对应物相比,成骨间充质祖细胞hES-MPs在随机取向的纤维上表现出更高的ALP活性、胶原蛋白和钙沉积。在随机纤维支架上沉积的基质是各向同性的,而通过二次谐波产生(SHG)和扫描电子显微镜(SEM)成像证实,在排列的纤维构建体中观察到更大程度的各向异性。这导致排列构建体具有各向异性的力学性能。本研究表明,成骨细胞的矿化基质沉积可以通过支架排列来控制,但成骨早期可能无法从在取向支架上培养中受益。

https://cdn.ncbi.nlm.nih.gov/pmc/blobs/797a/8573409/20e967bdf266/fbioe-09-672959-g001.jpg

文献检索

告别复杂PubMed语法,用中文像聊天一样搜索,搜遍4000万医学文献。AI智能推荐,让科研检索更轻松。

立即免费搜索

文件翻译

保留排版,准确专业,支持PDF/Word/PPT等文件格式,支持 12+语言互译。

免费翻译文档

深度研究

AI帮你快速写综述,25分钟生成高质量综述,智能提取关键信息,辅助科研写作。

立即免费体验