Faria Márcia, Domingues Rita, Bugalho Maria João, Silva Ana Luísa, Matos Paulo
Serviço de Endocrinologia, Diabetes e Metabolismo do CHULN-Hospital Santa Maria, 1649-028 Lisboa, Portugal.
BioISI-Biosystems and Integrative Sciences Institute, Faculdade de Ciências da Universidade de Lisboa, 1749-016 Lisboa, Portugal.
Cancers (Basel). 2021 Oct 30;13(21):5460. doi: 10.3390/cancers13215460.
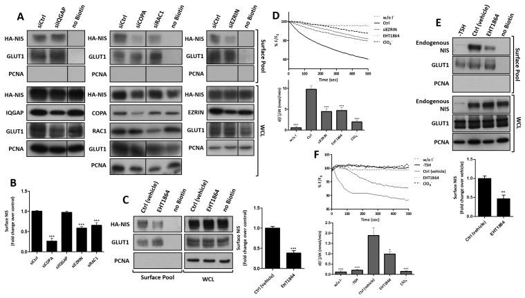
The functional expression of the sodium-iodide symporter (NIS) at the membrane of differentiated thyroid cancer (DTC) cells is the cornerstone for the use of radioiodine (RAI) therapy in these malignancies. However, NIS gene expression is frequently downregulated in malignant thyroid tissue, and 30% to 50% of metastatic DTCs become refractory to RAI treatment, which dramatically decreases patient survival. Several strategies have been attempted to increase the NIS mRNA levels in refractory DTC cells, so as to re-sensitize refractory tumors to RAI. However, there are many RAI-refractory DTCs in which the NIS mRNA and protein levels are relatively abundant but only reduced levels of iodide uptake are detected, suggesting a posttranslational failure in the delivery of NIS to the plasma membrane (PM), or an impaired residency at the PM. Because little is known about the molecules and pathways regulating NIS delivery to, and residency at, the PM of thyroid cells, we here employed an intact-cell labeling/immunoprecipitation methodology to selectively purify NIS-containing macromolecular complexes from the PM. Using mass spectrometry, we characterized and compared the composition of NIS PM complexes to that of NIS complexes isolated from whole cell (WC) lysates. Applying gene ontology analysis to the obtained MS data, we found that while both the PM-NIS and WC-NIS datasets had in common a considerable number of proteins involved in vesicle transport and protein trafficking, the NIS PM complexes were particularly enriched in proteins associated with the regulation of the actin cytoskeleton. Through a systematic validation of the detected interactions by co-immunoprecipitation and Western blot, followed by the biochemical and functional characterization of the contribution of each interactor to NIS PM residency and iodide uptake, we were able to identify a pathway by which the PM localization and function of NIS depends on its binding to SRC kinase, which leads to the recruitment and activation of the small GTPase RAC1. RAC1 signals through PAK1 and PIP5K to promote ARP2/3-mediated actin polymerization, and the recruitment and binding of the actin anchoring protein EZRIN to NIS, promoting its residency and function at the PM of normal and TC cells. Besides providing novel insights into the regulation of NIS localization and function at the PM of TC cells, our results open new venues for therapeutic intervention in TC, namely the possibility of modulating abnormal SRC signaling in refractory TC from a proliferative/invasive effect to the re-sensitization of these tumors to RAI therapy by inducing NIS retention at the PM.
钠碘同向转运体(NIS)在分化型甲状腺癌(DTC)细胞膜上的功能性表达是在这些恶性肿瘤中使用放射性碘(RAI)治疗的基石。然而,NIS基因表达在恶性甲状腺组织中经常下调,并且30%至50%的转移性DTC对RAI治疗变得难治,这显著降低了患者的生存率。已经尝试了几种策略来提高难治性DTC细胞中NIS mRNA的水平,以便使难治性肿瘤对RAI重新敏感。然而,有许多RAI难治性DTC,其中NIS mRNA和蛋白质水平相对丰富,但仅检测到碘摄取水平降低,这表明在将NIS递送至质膜(PM)的翻译后过程中存在失败,或者在PM处的驻留受损。由于对调节NIS递送至甲状腺细胞质膜并在质膜驻留的分子和途径了解甚少,我们在此采用完整细胞标记/免疫沉淀方法从质膜中选择性纯化含NIS的大分子复合物。使用质谱分析,我们对NIS质膜复合物的组成与从全细胞(WC)裂解物中分离的NIS复合物的组成进行了表征和比较。将基因本体分析应用于获得的质谱数据,我们发现虽然质膜-NIS和全细胞-NIS数据集都有相当数量的参与囊泡运输和蛋白质运输的蛋白质,但NIS质膜复合物特别富含与肌动蛋白细胞骨架调节相关的蛋白质。通过共免疫沉淀和蛋白质印迹对检测到的相互作用进行系统验证,随后对每个相互作用者对NIS质膜驻留和碘摄取的贡献进行生化和功能表征,我们能够确定一条途径,通过该途径NIS的质膜定位和功能取决于其与SRC激酶的结合,这导致小GTP酶RAC1的募集和激活。RAC1通过PAK1和PIP5K发出信号以促进ARP2/3介导的肌动蛋白聚合,以及肌动蛋白锚定蛋白EZRIN与NIS的募集和结合,促进其在正常细胞和甲状腺癌细胞质膜上的驻留和功能。除了为甲状腺癌细胞质膜上NIS定位和功能的调节提供新的见解外,我们的结果还为甲状腺癌的治疗干预开辟了新途径,即通过诱导NIS在质膜上的保留,将难治性甲状腺癌中异常的SRC信号从增殖/侵袭作用调节为使这些肿瘤对RAI治疗重新敏感的可能性。