Suppr超能文献

肿瘤坏死因子-α需要埃兹蛋白来调节细胞骨架并导致肺微血管内皮屏障损伤。

Tumor necrosis factor-α requires Ezrin to regulate the cytoskeleton and cause pulmonary microvascular endothelial barrier damage.

机构信息

Department of Respiratory and Critical Care Medicine, The First Affiliated Hospital of Anhui Medical University, PR China.

Department of Respiratory and Critical Care Medicine, The First Affiliated Hospital of Anhui Medical University, PR China.

出版信息

Microvasc Res. 2021 Jan;133:104093. doi: 10.1016/j.mvr.2020.104093. Epub 2020 Sep 30.

Abstract

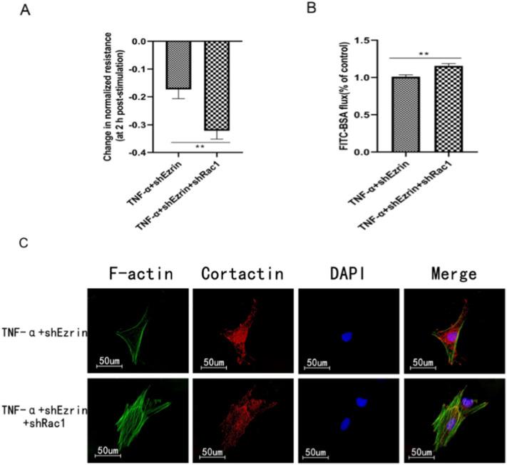
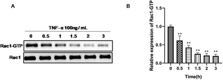
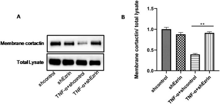
Acute respiratory distress syndrome (ARDS) is a rapidly progressive disease with unknown pathogenesis. Damage of pulmonary microvascular endothelial cells (PMVECs) caused by inflammatory storm caused by cytokines such as TNF-α is the potential pathogenesis of ARDS. In this study, we examined the role of ezrin and Rac1 in TNF-α-related pathways, which regulates the permeability of PMVECs. Primary rat pulmonary microvascular endothelial cells (RPMVECs) were isolated and cultured. RPMVECs were treated with rat TNF-α (0, 1, 10, 100 ng/ml), and the cell activity of each group was measured using a CCK8 kit. The integrity of endothelial barrier was measured by transendothelial resistance (TEER) and FITC-BSA flux across RPMVECs membranes. Pulldown assay and Western blot was used to detect the activity of RAS-associated C3 botulinum toxin substrate 1 (Rac1) and Ezrin phosphorylation. Short hairpin RNA (shRNA) targeting ezrin and Rac1 was utilized to evaluate the effect of RPMVECs permeability and related pathway. The effects of ezrin and Rac1 on cytoskeleton were confirmed by immunofluorescence. Our results revealed that active Rac1 was essential for protecting the RPMVEC barrier stimulated by TNF-α, while active ezrin could partially destroy the PMVEC barrier by reducing Rac1 activity and regulating the subcellular structure of the cytoskeleton. These findings may be used to create new therapeutic strategies for targeting Rac1 in the treatment of ARDS.

摘要

急性呼吸窘迫综合征(ARDS)是一种发病机制不明的快速进展性疾病。细胞因子如 TNF-α 引起的炎症风暴对肺微血管内皮细胞(PMVECs)的损伤是 ARDS 的潜在发病机制。在这项研究中,我们研究了 ezrin 和 Rac1 在 TNF-α 相关通路中的作用,该通路调节 PMVECs 的通透性。分离并培养原代大鼠肺微血管内皮细胞(RPMVECs)。用大鼠 TNF-α(0、1、10、100ng/ml)处理 RPMVECs,使用 CCK8 试剂盒测量每组细胞的活性。通过跨内皮电阻(TEER)和 FITC-BSA 穿过 RPMVECs 膜的通量测量内皮屏障的完整性。下拉测定和 Western blot 用于检测 RAS 相关 C3 肉毒杆菌毒素底物 1(Rac1)和 Ezrin 磷酸化的活性。使用靶向 ezrin 和 Rac1 的短发夹 RNA(shRNA)评估 RPMVECs 通透性及相关通路的影响。通过免疫荧光法证实了 ezrin 和 Rac1 对细胞骨架的影响。我们的结果表明,活性 Rac1 对于保护 TNF-α 刺激的 RPMVEC 屏障是必需的,而活性 ezrin 通过降低 Rac1 活性和调节细胞骨架的亚细胞结构,可部分破坏 PMVEC 屏障。这些发现可能为靶向 Rac1 治疗 ARDS 提供新的治疗策略。

https://cdn.ncbi.nlm.nih.gov/pmc/blobs/5ba7/7525657/766220789861/gr1_lrg.jpg

文献检索

告别复杂PubMed语法,用中文像聊天一样搜索,搜遍4000万医学文献。AI智能推荐,让科研检索更轻松。

立即免费搜索

文件翻译

保留排版,准确专业,支持PDF/Word/PPT等文件格式,支持 12+语言互译。

免费翻译文档

深度研究

AI帮你快速写综述,25分钟生成高质量综述,智能提取关键信息,辅助科研写作。

立即免费体验