Suppr超能文献

转录因子叉头框蛋白 D1 的异常过表达预示着 HNSCC 的不良预后并促进癌症进展。

Aberrant overexpression of transcription factor Forkhead box D1 predicts poor prognosis and promotes cancer progression in HNSCC.

机构信息

Department of Oral and Maxillofacial Surgery, The Affiliated Stomatological Hospital of Nanjing Medical University, 136 Hanzhong Road, Nanjing, 210029, Jiangsu, People's Republic of China.

Jiangsu Key Laboratory of Oral Diseases, Nanjing Medical University, Nanjing, 210029, Jiangsu, China.

出版信息

BMC Cancer. 2021 Nov 12;21(1):1205. doi: 10.1186/s12885-021-08868-4.

Abstract

OBJECTIVES

Forkhead box D1, the core transcription factor member of FOX family, has gradually seen as a key cancerous regulatory. However, its expression and carcinogenicity in head and neck squamous cell carcinoma (HNSCC) have not been reported yet. This study was to investigate its expression pattern, clinicopathological significance and biological roles in HNSCC.

METHODS

HNSCC data from The Cancer Genome Atlas (TCGA) and Gene Expression Omnibus (GEO) was used to indicate the detailed expression pattern and outcome association of FOXD1, while Western Blot assay to detect FOXD1 level in a panel of HNSCC cell lines as well as immunocytochemistry to explore FOXD1 protein abundance and sublocation. Series of siRNA-mediated FOXD1 knock-down experiments to assess the proliferation, migration, invasion and anti- apoptosis ability after FOXD1 down-regulation. Bioinformatic analysis to find out which biological function and cancer-related pathways of FOXD1 associated genes involved in.

RESULTS

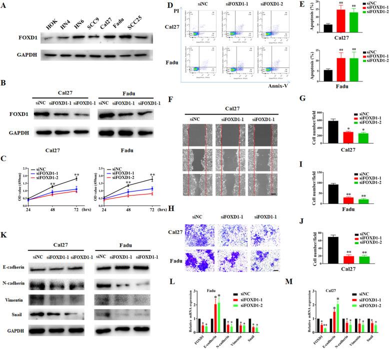
FOXD1 mRNA was significantly overexpressed in TCGA-HNSCC, GSE6631, GSE12452, GSE25099 and GSE30784. Besides, IHC results shown that nuclear location FOXD1 protein was significantly higher in primary HNSCC specimens from cohort involved in this study. Also, FOXD1 abundance was significantly correlated with cervical node metastasis and poor over-all/disease-free survival after combination analysis with patient pathological information. siRNA-mediated FOXD1 knock-down significantly inhibited cell proliferation, migration and invasion and induced apoptosis in HNSCC cells. Further analysis of GSEA, GO and KEGG showed that FOXD1 expression was significantly associated with oncological function and cancer-related pathways.

CONCLUSIONS

Taken together, our study implies that the potential oncogene, FOXD1, facilitates oncological behavior who can be identified as a brand-new HNSCC biomarker with diagnostic and prognostic significance.

摘要

目的

叉头框 D1 是 FOX 家族的核心转录因子成员,已逐渐被视为关键的癌性调节因子。然而,其在头颈部鳞状细胞癌(HNSCC)中的表达和致癌性尚未报道。本研究旨在探讨其在 HNSCC 中的表达模式、临床病理意义和生物学功能。

方法

使用癌症基因组图谱(TCGA)和基因表达综合数据库(GEO)中的 HNSCC 数据来表明 FOXD1 的详细表达模式和与结局的关联,同时使用 Western blot 检测一系列 HNSCC 细胞系中的 FOXD1 水平,并进行免疫细胞化学检测以探索 FOXD1 蛋白丰度和亚定位。通过一系列 siRNA 介导的 FOXD1 敲低实验,评估 FOXD1 下调后细胞增殖、迁移、侵袭和抗凋亡能力的变化。生物信息学分析用于确定与 FOXD1 相关基因参与的生物学功能和癌症相关途径。

结果

TCGA-HNSCC、GSE6631、GSE12452、GSE25099 和 GSE30784 中的 FOXD1 mRNA 表达明显上调。此外,免疫组化结果显示,本研究纳入的队列中原发性 HNSCC 标本的核定位 FOXD1 蛋白明显升高。此外,通过与患者病理信息的联合分析,FOXD1 丰度与颈部淋巴结转移和总体/无病生存率不良显著相关。siRNA 介导的 FOXD1 敲低显著抑制 HNSCC 细胞的增殖、迁移和侵袭,并诱导细胞凋亡。进一步的 GSEA、GO 和 KEGG 分析表明,FOXD1 表达与肿瘤发生功能和癌症相关途径显著相关。

结论

综上所述,我们的研究表明,潜在的癌基因 FOXD1 促进了肿瘤发生行为,可以作为具有诊断和预后意义的新型 HNSCC 生物标志物。

https://cdn.ncbi.nlm.nih.gov/pmc/blobs/0ff7/8588630/c6551bc0472e/12885_2021_8868_Fig1_HTML.jpg

文献AI研究员

20分钟写一篇综述,助力文献阅读效率提升50倍。

立即体验

用中文搜PubMed

大模型驱动的PubMed中文搜索引擎

马上搜索

文档翻译

学术文献翻译模型,支持多种主流文档格式。

立即体验