Suppr超能文献

GSK-3β的Ser9磷酸化通过抑制自噬促进心脏衰老。

Ser9 phosphorylation of GSK-3β promotes aging in the heart through suppression of autophagy.

作者信息

Chen Yanbin, Maejima Yasuhiro, Shirakabe Akihiro, Yamamoto Takanobu, Ikeda Yoshiyuki, Sadoshima Junichi, Zhai Peiyong

机构信息

Department of Respiratory Medicine, The First Affiliated Hospital of Soochow University, Soochow 215000, Jiangsu, China.

Department of Cardiovascular Medicine, Tokyo Medical and Dental University, Tokyo 113-8510, Japan.

出版信息

J Cardiovasc Aging. 2021;1. doi: 10.20517/jca.2021.13. Epub 2021 Aug 23.

Abstract

INTRODUCTION

Glycogen synthase kinase-3β (GSK-3β) is a serine/threonine kinase and a negative regulator of cardiac hypertrophy. Phosphorylation of GSK-3β at Ser9 negatively regulates its kinase activity. The role of GSK-3β in cardiac aging remains poorly understood.

AIM

The study aimed to elucidate the role of GSK-3β Ser9 phosphorylation in mediating cardiac aging and the underlying mechanism.

METHODS AND RESULTS

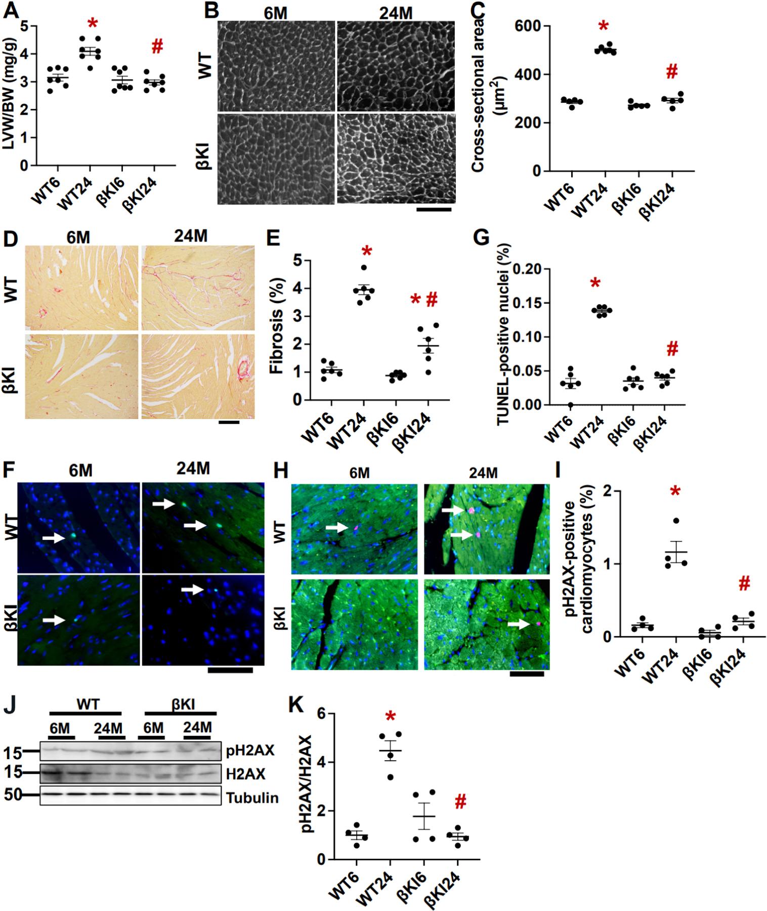
Phosphorylation of GSK-3β at Ser9 and the levels of β-catenin and Mcl-1 were increased in the mouse heart during aging, suggesting that GSK-3β is inactivated during aging in the heart. Age-induced cardiac hypertrophy, fibrosis, left ventricular dysfunction, and increases in cardiomyocyte apoptosis and senescence were all attenuated in constitutively active GSK-3β knock-in (KI) mice compared to littermate wild type mice. Although autophagy is inhibited in the heart during aging, KI of GSK-3β reversed the age-associated decline in autophagy in the mouse heart. GSK-3β directly phosphorylates Ulk1, a regulator of autophagy, at Ser913, thereby stimulating autophagy in cardiomyocytes. Ulk1Ser913A KI mice exhibited decreased autophagic flux and increased senescence in cardiomyocytes.

CONCLUSION

Our results suggest that GSK-3β is inactivated during aging through Ser9 phosphorylation, which in turn plays an important role in mediating cardiac aging. GSK-3β promotes autophagy through phosphorylation of Ulk1 at Ser913, which in turn prevents aging in the heart.

摘要

引言

糖原合酶激酶-3β(GSK-3β)是一种丝氨酸/苏氨酸激酶,也是心脏肥大的负调节因子。GSK-3β在丝氨酸9位点的磷酸化会负向调节其激酶活性。GSK-3β在心脏衰老中的作用仍知之甚少。

目的

本研究旨在阐明GSK-3β丝氨酸9位点磷酸化在介导心脏衰老中的作用及其潜在机制。

方法与结果

在衰老过程中,小鼠心脏中GSK-3β丝氨酸9位点的磷酸化水平以及β-连环蛋白和Mcl-1的水平均升高,这表明在心脏衰老过程中GSK-3β被失活。与同窝野生型小鼠相比,组成型活性GSK-3β基因敲入(KI)小鼠中,年龄诱导的心脏肥大、纤维化、左心室功能障碍以及心肌细胞凋亡和衰老的增加均得到缓解。尽管在衰老过程中心脏中的自噬受到抑制,但GSK-3β基因敲入可逆转小鼠心脏中与年龄相关的自噬下降。GSK-3β直接在丝氨酸913位点磷酸化自噬调节因子Ulk1,从而刺激心肌细胞中的自噬。Ulk1丝氨酸913A基因敲入小鼠的自噬通量降低,心肌细胞衰老增加。

结论

我们的结果表明,GSK-3β在衰老过程中通过丝氨酸9位点磷酸化而失活,这反过来在介导心脏衰老中起重要作用。GSK-3β通过在丝氨酸913位点磷酸化Ulk1来促进自噬,进而预防心脏衰老。

https://cdn.ncbi.nlm.nih.gov/pmc/blobs/9264/8589323/6731466eff70/nihms-1736752-f0001.jpg

文献AI研究员

20分钟写一篇综述,助力文献阅读效率提升50倍。

立即体验

用中文搜PubMed

大模型驱动的PubMed中文搜索引擎

马上搜索

文档翻译

学术文献翻译模型,支持多种主流文档格式。

立即体验