National Cancer Institute, Frederick, MD.
Electron Microscopy Laboratory, Frederick National Laboratory for Cancer Research, Frederick, MD.
J Cell Biol. 2022 Jan 3;221(1). doi: 10.1083/jcb.202102110. Epub 2021 Nov 17.
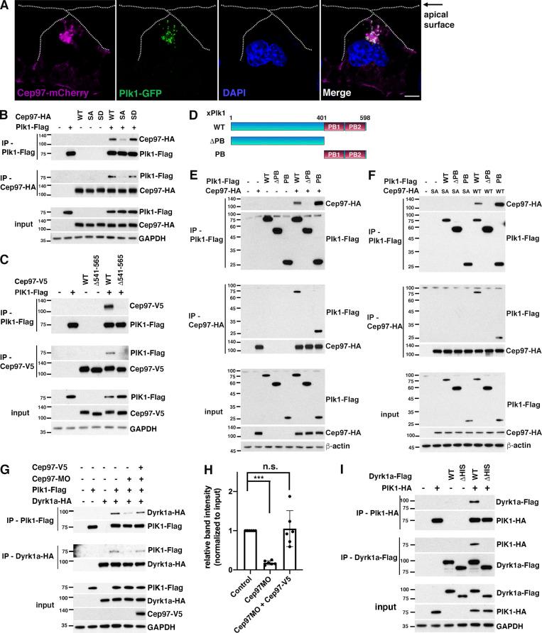
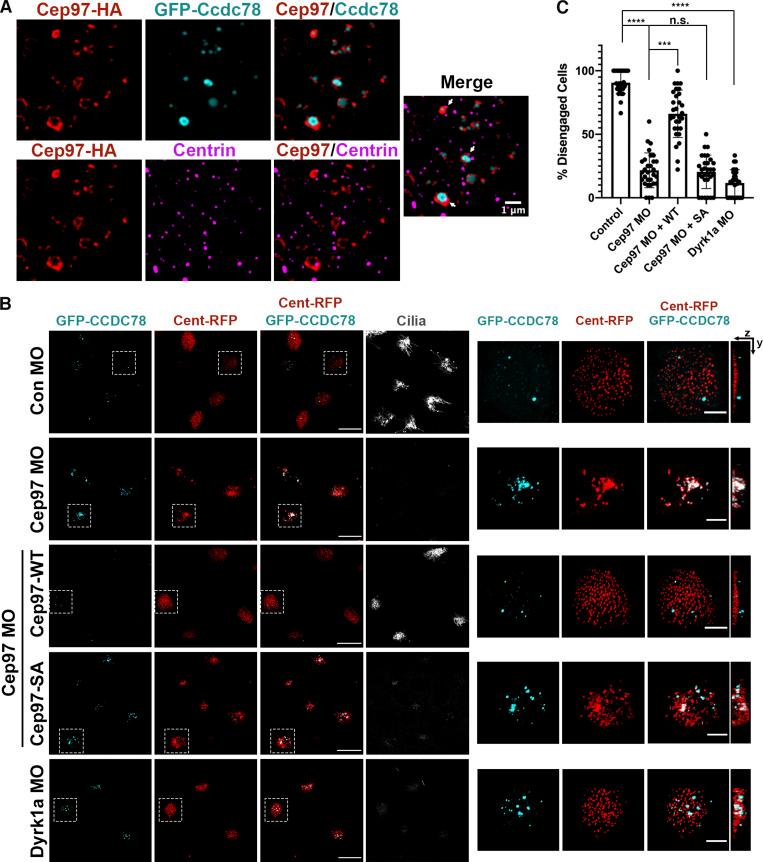
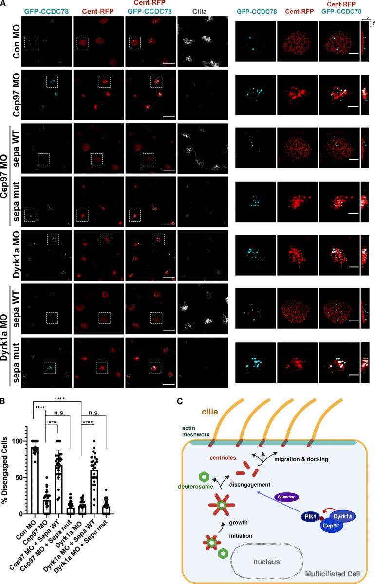
Proper cilia formation in multiciliated cells (MCCs) is necessary for appropriate embryonic development and homeostasis. Multicilia share many structural characteristics with monocilia and primary cilia, but there are still significant gaps in our understanding of the regulation of multiciliogenesis. Using the Xenopus embryo, we show that CEP97, which is known as a negative regulator of primary cilia formation, interacts with dual specificity tyrosine phosphorylation regulated kinase 1A (Dyrk1a) to modulate multiciliogenesis. We show that Dyrk1a phosphorylates CEP97, which in turn promotes the recruitment of Polo-like kinase 1 (Plk1), which is a critical regulator of MCC maturation that functions to enhance centriole disengagement in cooperation with the enzyme Separase. Knockdown of either CEP97 or Dyrk1a disrupts cilia formation and centriole disengagement in MCCs, but this defect is rescued by overexpression of Separase. Thus, our study reveals that Dyrk1a and CEP97 coordinate with Plk1 to promote Separase function to properly form multicilia in vertebrate MCCs.
多纤毛细胞(MCC)中纤毛的正常形成对于胚胎的正常发育和内稳态是必需的。多纤毛与单纤毛和初级纤毛具有许多结构特征,但我们对多纤毛发生的调控仍然知之甚少。利用非洲爪蟾胚胎,我们发现CEP97 作为初级纤毛形成的负调节剂,与双特异性酪氨酸磷酸化调节激酶 1A(Dyrk1a)相互作用,调节多纤毛发生。我们发现 Dyrk1a 磷酸化 CEP97,反过来又促进 Polo 样激酶 1(Plk1)的募集,Plk1 是 MCC 成熟的关键调节因子,与酶 Separase 一起作用以增强中心粒脱离。CEP97 或 Dyrk1a 的敲低会破坏 MCC 中的纤毛形成和中心粒脱离,但这一缺陷可以通过 Separase 的过表达来挽救。因此,我们的研究表明,Dyrk1a 和 CEP97 与 Plk1 协调,促进 Separase 功能,以在脊椎动物 MCC 中正确形成多纤毛。