Swim Across America and Ludwig Collaborative Laboratory, Immunology Program, Parker Institute for Cancer Immunotherapy, Memorial Sloan Kettering Cancer Center, New York, NY, 10065, USA.
Human Oncology & Pathogenesis Program, Memorial Sloan Kettering Cancer Center, New York, NY, 10065, USA.
Commun Biol. 2021 Nov 17;4(1):1296. doi: 10.1038/s42003-021-02773-z.
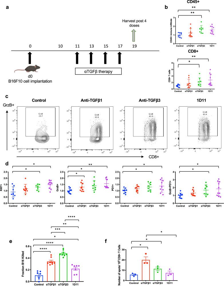
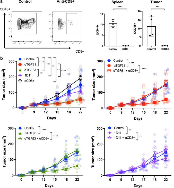
TGFβ is a potential target in cancer treatment due to its dual role in tumorigenesis and homeostasis. However, the expression of TGFβ and its inhibition within the tumor microenvironment has mainly been investigated in stroma-heavy tumors. Using B16 mouse melanoma and CT26 colon carcinoma as models of stroma-poor tumors, we demonstrate that myeloid/dendritic cells are the main sources of TGFβ1 and TGFβ3. Depending on local expression of TGFβ isoforms, isoform specific inhibition of either TGFβ1 or TGFβ3 may be effective. The TGFβ signature of CT26 colon carcinoma is defined by TGFβ1 and TGFβ1 inhibition results in tumor delay; B16 melanoma has equal expression of both isoforms and inhibition of either TGFβ1 or TGFβ3 controls tumor growth. Using T cell functional assays, we show that the mechanism of tumor delay is through and dependent on enhanced CD8 T cell function. To overcome the local immunosuppressive environment, we found that combining TGFβ inhibition with immune checkpoint blockade results in improved tumor control. Our data suggest that TGFβ inhibition in stroma poor tumors shifts the local immune environment to favor tumor suppression.
TGFβ 是癌症治疗的一个潜在靶点,因为它在肿瘤发生和稳态中具有双重作用。然而,TGFβ 的表达及其在肿瘤微环境中的抑制作用主要在基质丰富的肿瘤中进行了研究。我们使用 B16 小鼠黑色素瘤和 CT26 结肠癌细胞作为基质缺乏肿瘤的模型,证明髓系/树突状细胞是 TGFβ1 和 TGFβ3 的主要来源。根据 TGFβ 同工型的局部表达,同工型特异性抑制 TGFβ1 或 TGFβ3 可能是有效的。CT26 结肠癌细胞的 TGFβ 特征由 TGFβ1 定义,TGFβ1 抑制导致肿瘤延迟;B16 黑色素瘤两种同工型表达相等,抑制 TGFβ1 或 TGFβ3 均可控制肿瘤生长。通过 T 细胞功能测定,我们表明肿瘤延迟的机制是通过增强 CD8 T 细胞功能。为了克服局部免疫抑制环境,我们发现 TGFβ 抑制与免疫检查点阻断相结合可改善肿瘤控制。我们的数据表明,在基质缺乏的肿瘤中抑制 TGFβ 会改变局部免疫环境,有利于肿瘤抑制。