Pang Keliang, Jiang Richeng, Zhang Wei, Yang Zhengyi, Li Lin-Lin, Shimozawa Makoto, Tambaro Simone, Mayer Johanna, Zhang Baogui, Li Man, Wang Jiesi, Liu Hang, Yang Ailing, Chen Xi, Liu Jiazheng, Winblad Bengt, Han Hua, Jiang Tianzi, Wang Weiwen, Nilsson Per, Guo Wei, Lu Bai
School of Pharmaceutical Sciences, IDG/McGovern Institute for Brain Research, Tsinghua University-Peking University Joint Center for Life Sciences, Tsinghua University, Beijing, China.
R&D Center for the Diagnosis and Treatment of Major Brain Diseases, Research Institute of Tsinghua University in Shenzhen, Shenzhen, Guangdong, China.
Cell Res. 2022 Feb;32(2):157-175. doi: 10.1038/s41422-021-00582-x. Epub 2021 Nov 17.
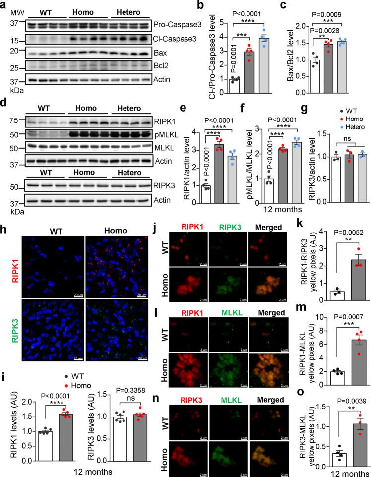
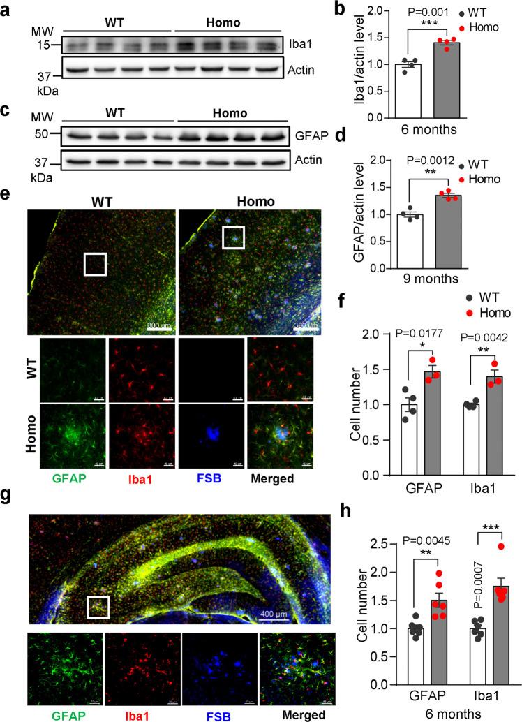
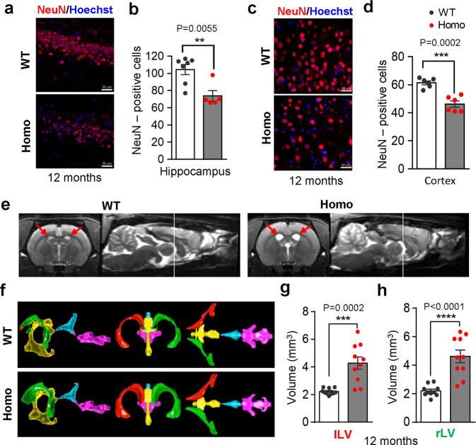
A major obstacle in Alzheimer's disease (AD) research is the lack of predictive and translatable animal models that reflect disease progression and drug efficacy. Transgenic mice overexpressing amyloid precursor protein (App) gene manifest non-physiological and ectopic expression of APP and its fragments in the brain, which is not observed in AD patients. The App knock-in mice circumvented some of these problems, but they do not exhibit tau pathology and neuronal death. We have generated a rat model, with three familiar App mutations and humanized Aβ sequence knocked into the rat App gene. Without altering the levels of full-length APP and other APP fragments, this model exhibits pathologies and disease progression resembling those in human patients: deposit of Aβ plaques in relevant brain regions, microglia activation and gliosis, progressive synaptic degeneration and AD-relevant cognitive deficits. Interestingly, we have observed tau pathology, neuronal apoptosis and necroptosis and brain atrophy, phenotypes rarely seen in other APP models. This App knock-in rat model may serve as a useful tool for AD research, identifying new drug targets and biomarkers, and testing therapeutics.
阿尔茨海默病(AD)研究中的一个主要障碍是缺乏能够反映疾病进展和药物疗效的预测性和可转化动物模型。过表达淀粉样前体蛋白(App)基因的转基因小鼠在大脑中表现出APP及其片段的非生理性和异位表达,而这在AD患者中并未观察到。App基因敲入小鼠规避了其中一些问题,但它们并未表现出tau病理变化和神经元死亡。我们构建了一种大鼠模型,将三种常见的App突变和人源化Aβ序列敲入大鼠App基因。在不改变全长APP和其他APP片段水平的情况下,该模型表现出与人类患者相似的病理变化和疾病进展:相关脑区出现Aβ斑块沉积、小胶质细胞激活和胶质增生、进行性突触退化以及与AD相关的认知缺陷。有趣的是,我们观察到了tau病理变化、神经元凋亡和坏死性凋亡以及脑萎缩,这些表型在其他APP模型中很少见。这种App基因敲入大鼠模型可能成为AD研究、识别新药物靶点和生物标志物以及测试治疗方法的有用工具。