Suppr超能文献

来自中国和泰国淡水生境的两个新物种及两个新记录种。 (原文中“two novel species and two new records of ”后面似乎缺少关键信息,这里按合理推测补充完整后翻译)

Two novel species and two new records of from freshwater habitats in China and Thailand.

作者信息

Shen Hong-Wei, Bao Dan-Feng, Hyde Kevin D, Su Hong-Yan, Bhat Darbhe J, Luo Zong-Long

机构信息

College of Agriculture and Biological Sciences, Dali University, Dali 671003, Yunnan, China.

Center of Excellence in Fungal Research, Mae Fah Luang University, Chiang Rai 57100, Thailand.

出版信息

MycoKeys. 2021 Nov 8;84:79-101. doi: 10.3897/mycokeys.84.71905. eCollection 2021.

Abstract

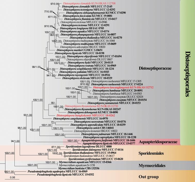
During investigations into freshwater fungi from the Great Mekong Subregion, four taxa were collected from China and Thailand. Based on morphological characteristics, and phylogenetic analyses of combined LSU, ITS, SSU, TEF1-α, and RPB2 sequence data, two new species and are introduced, and two known species and were first reported in freshwater habitat. Illustrations and descriptions of these taxa are provided, along with comparisons with extant taxa in the genus.

摘要

在对大湄公河次区域淡水真菌的调查中,从中国和泰国采集到了四个分类单元。基于形态特征以及对 LSU、ITS、SSU、TEF1-α 和 RPB2 序列数据的联合系统发育分析,引入了两个新物种,并首次报道了两个已知物种在淡水生境中的情况。提供了这些分类单元的图示和描述,以及与该属现存分类单元的比较。

https://cdn.ncbi.nlm.nih.gov/pmc/blobs/5e03/8592981/e884328206d6/mycokeys-84-079-g001.jpg

文献检索

告别复杂PubMed语法,用中文像聊天一样搜索,搜遍4000万医学文献。AI智能推荐,让科研检索更轻松。

立即免费搜索

文件翻译

保留排版,准确专业,支持PDF/Word/PPT等文件格式,支持 12+语言互译。

免费翻译文档

深度研究

AI帮你快速写综述,25分钟生成高质量综述,智能提取关键信息,辅助科研写作。

立即免费体验