• 文献检索
  • 文档翻译
  • 深度研究
  • 学术资讯
  • Suppr Zotero 插件Zotero 插件
  • 邀请有礼
  • 套餐&价格
  • 历史记录
应用&插件
Suppr Zotero 插件Zotero 插件浏览器插件Mac 客户端Windows 客户端微信小程序
定价
高级版会员购买积分包购买API积分包
服务
文献检索文档翻译深度研究API 文档MCP 服务
关于我们
关于 Suppr公司介绍联系我们用户协议隐私条款
关注我们

Suppr 超能文献

核心技术专利:CN118964589B侵权必究
粤ICP备2023148730 号-1Suppr @ 2026

文献检索

告别复杂PubMed语法,用中文像聊天一样搜索,搜遍4000万医学文献。AI智能推荐,让科研检索更轻松。

立即免费搜索

文件翻译

保留排版,准确专业,支持PDF/Word/PPT等文件格式,支持 12+语言互译。

免费翻译文档

深度研究

AI帮你快速写综述,25分钟生成高质量综述,智能提取关键信息,辅助科研写作。

立即免费体验

通过调节……促进乳腺癌。

promotes breast cancer via regulating .

作者信息

Huang Meiling, Xiao Jingjing, Yan Changjiao, Wang Ting, Ling Rui

机构信息

Department of Thyroid, Breast, and Vascular Surgery, Xijing Hospital, The Fourth Military Medical University, Xi'an, China.

出版信息

Ann Transl Med. 2021 Oct;9(20):1566. doi: 10.21037/atm-21-4921.

DOI:10.21037/atm-21-4921
PMID:34790772
原文链接:https://pmc.ncbi.nlm.nih.gov/articles/PMC8576695/
Abstract

BACKGROUND

Breast cancer (BC) is the most common cancer diagnosed among women and is the second leading cause of cancer death. It is of great significance to explore potential candidate targets for BC.

METHODS

The expression of ubiquitin-specific protease 41 () and its prognosis prediction function was firstly evaluated by TCGA database analysis. Using BC cell lines and specimens from 10 patients with primary BC, the upregulation of in BC was ensured. By overexpression or knockdown, its function was studied by cell function assays, small interfering RNA (), western blot, mass spectrometry, and flow cytometry. The potential mechanism of was explored via Co-Immunoprecipitation mass spectrometry, and western blot.

RESULTS

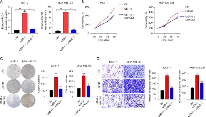
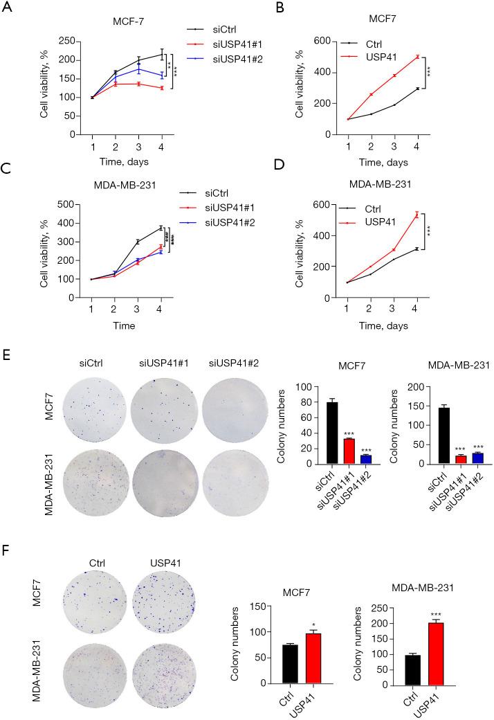
TCGA database analysis revealed that in metastatic BC, expression was upregulated and negatively correlated with BC prognosis. In BC cancer cells and cancer specimens, was also upregulated. Overexpression of greatly enhanced BC colony-forming ability, proliferation, and migration. In contrast, knockdown significantly inhibited BC colony-forming ability, proliferation, and migration. Moreover, Co-Immunoprecipitation mass spectrometry results indicated that could interact with . promoted the protein expression of . The expression of in BC tissues was upregulated. Knockdown of inhibited cell growth and migration, and reversed the oncogenic function of in BC cells.

CONCLUSIONS

can be a potential therapeutic target against BC via .

摘要

背景

乳腺癌(BC)是女性中诊断出的最常见癌症,也是癌症死亡的第二大主要原因。探索BC的潜在候选靶点具有重要意义。

方法

首先通过TCGA数据库分析评估泛素特异性蛋白酶41()的表达及其预后预测功能。使用BC细胞系和10例原发性BC患者的标本,证实了BC中该蛋白的上调。通过过表达或敲低,通过细胞功能测定、小干扰RNA()、蛋白质印迹、质谱和流式细胞术研究其功能。通过免疫共沉淀质谱和蛋白质印迹探索其潜在机制。

结果

TCGA数据库分析显示,在转移性BC中,该蛋白表达上调且与BC预后呈负相关。在BC癌细胞和癌组织标本中,该蛋白也上调。该蛋白的过表达大大增强了BC的集落形成能力、增殖和迁移能力。相反,敲低该蛋白显著抑制了BC的集落形成能力、增殖和迁移能力。此外,免疫共沉淀质谱结果表明该蛋白可与相互作用。该蛋白促进了的蛋白表达。BC组织中该蛋白的表达上调。敲低该蛋白可抑制细胞生长和迁移,并逆转该蛋白在BC细胞中的致癌功能。

结论

该蛋白可通过成为针对BC的潜在治疗靶点。

https://cdn.ncbi.nlm.nih.gov/pmc/blobs/644c/8576695/358cca2fb25e/atm-09-20-1566-f7.jpg
https://cdn.ncbi.nlm.nih.gov/pmc/blobs/644c/8576695/76c08e797c65/atm-09-20-1566-f1.jpg
https://cdn.ncbi.nlm.nih.gov/pmc/blobs/644c/8576695/7bdd76abdafe/atm-09-20-1566-f2.jpg
https://cdn.ncbi.nlm.nih.gov/pmc/blobs/644c/8576695/ed8455af7467/atm-09-20-1566-f3.jpg
https://cdn.ncbi.nlm.nih.gov/pmc/blobs/644c/8576695/7d55239e43da/atm-09-20-1566-f4.jpg
https://cdn.ncbi.nlm.nih.gov/pmc/blobs/644c/8576695/5cea73df7275/atm-09-20-1566-f5.jpg
https://cdn.ncbi.nlm.nih.gov/pmc/blobs/644c/8576695/4c77d802e90f/atm-09-20-1566-f6.jpg
https://cdn.ncbi.nlm.nih.gov/pmc/blobs/644c/8576695/358cca2fb25e/atm-09-20-1566-f7.jpg
https://cdn.ncbi.nlm.nih.gov/pmc/blobs/644c/8576695/76c08e797c65/atm-09-20-1566-f1.jpg
https://cdn.ncbi.nlm.nih.gov/pmc/blobs/644c/8576695/7bdd76abdafe/atm-09-20-1566-f2.jpg
https://cdn.ncbi.nlm.nih.gov/pmc/blobs/644c/8576695/ed8455af7467/atm-09-20-1566-f3.jpg
https://cdn.ncbi.nlm.nih.gov/pmc/blobs/644c/8576695/7d55239e43da/atm-09-20-1566-f4.jpg
https://cdn.ncbi.nlm.nih.gov/pmc/blobs/644c/8576695/5cea73df7275/atm-09-20-1566-f5.jpg
https://cdn.ncbi.nlm.nih.gov/pmc/blobs/644c/8576695/4c77d802e90f/atm-09-20-1566-f6.jpg
https://cdn.ncbi.nlm.nih.gov/pmc/blobs/644c/8576695/358cca2fb25e/atm-09-20-1566-f7.jpg

相似文献

1
promotes breast cancer via regulating .通过调节……促进乳腺癌。
Ann Transl Med. 2021 Oct;9(20):1566. doi: 10.21037/atm-21-4921.
2
Deubiquitinating enzyme USP41 promotes lung cancer cell proliferation and migration.去泛素化酶 USP41 促进肺癌细胞的增殖和迁移。
Thorac Cancer. 2021 Apr;12(7):1041-1047. doi: 10.1111/1759-7714.13843. Epub 2021 Feb 22.
3
Stabilization of CCDC102B by Loss of RACK1 Through the CMA Pathway Promotes Breast Cancer Metastasis Activation of the NF-κB Pathway.通过CMA途径缺失RACK1使CCDC102B稳定,促进乳腺癌转移并激活NF-κB途径。
Front Oncol. 2022 Jul 25;12:927358. doi: 10.3389/fonc.2022.927358. eCollection 2022.
4
RACK1 Acts as a Potential Tumor Promoter in Colorectal Cancer.RACK1在结直肠癌中作为一种潜在的肿瘤促进因子发挥作用。
Gastroenterol Res Pract. 2019 Mar 10;2019:5625026. doi: 10.1155/2019/5625026. eCollection 2019.
5
OXER1 and RACK1-associated pathway: a promising drug target for breast cancer progression.OXER1与RACK1相关通路:乳腺癌进展的一个有前景的药物靶点。
Oncogenesis. 2020 Dec 11;9(12):105. doi: 10.1038/s41389-020-00291-x.
6
RACK1 overexpression associates with pancreatic ductal adenocarcinoma growth and poor prognosis.RACK1过表达与胰腺导管腺癌的生长及不良预后相关。
Exp Mol Pathol. 2016 Oct;101(2):176-186. doi: 10.1016/j.yexmp.2016.08.001. Epub 2016 Aug 3.
7
KIF18B promotes breast cancer cell proliferation, migration and invasion by targeting TRIP13 and activating the Wnt/β-catenin signaling pathway.KIF18B通过靶向TRIP13并激活Wnt/β-连环蛋白信号通路促进乳腺癌细胞的增殖、迁移和侵袭。
Oncol Lett. 2022 Apr;23(4):112. doi: 10.3892/ol.2022.13232. Epub 2022 Feb 8.
8
Knockdown of LINC00665 inhibits proliferation and invasion of breast cancer via competitive binding of miR-3619-5p and inhibition of catenin beta 1.敲低 LINC00665 通过竞争性结合 miR-3619-5p 和抑制连环蛋白 beta 1 抑制乳腺癌的增殖和侵袭。
Cell Mol Biol Lett. 2020 Sep 24;25:43. doi: 10.1186/s11658-020-00235-8. eCollection 2020.
9
Rack1 mediates tyrosine phosphorylation of Anxa2 by Src and promotes invasion and metastasis in drug-resistant breast cancer cells.Rack1 通过Src 介导 Anxa2 的酪氨酸磷酸化,促进耐药乳腺癌细胞的侵袭和转移。
Breast Cancer Res. 2019 May 22;21(1):66. doi: 10.1186/s13058-019-1147-7.
10
Upregulation of ADAR Promotes Breast Cancer Progression and Serves as a Potential Therapeutic Target.ADAR的上调促进乳腺癌进展并成为潜在的治疗靶点。
J Oncol. 2021 Sep 27;2021:2012903. doi: 10.1155/2021/2012903. eCollection 2021.

引用本文的文献

1
USP41 plays carcinogenic roles in human cutaneous melanoma through PI3K/Akt signaling pathway.USP41通过PI3K/Akt信号通路在人类皮肤黑色素瘤中发挥致癌作用。
Arch Dermatol Res. 2025 May 20;317(1):768. doi: 10.1007/s00403-025-04114-0.
2
Magnesium cantharidate inhibits hepatocellular cancer by targeting RACK1.斑蝥酸镁通过靶向RACK1抑制肝细胞癌。
Am J Transl Res. 2025 Feb 15;17(2):1178-1199. doi: 10.62347/PGAK3727. eCollection 2025.
3
Mechanisms of USP18 deISGylation revealed by comparative analysis with its human paralog USP41.

本文引用的文献

1
Deubiquitinating enzyme USP41 promotes lung cancer cell proliferation and migration.去泛素化酶 USP41 促进肺癌细胞的增殖和迁移。
Thorac Cancer. 2021 Apr;12(7):1041-1047. doi: 10.1111/1759-7714.13843. Epub 2021 Feb 22.
2
RACK1 promotes miR-302b/c/d-3p expression and inhibits CCNO expression to induce cell apoptosis in cervical squamous cell carcinoma.RACK1促进miR-302b/c/d-3p表达并抑制CCNO表达,从而诱导宫颈鳞状细胞癌的细胞凋亡。
Cancer Cell Int. 2020 Aug 10;20:385. doi: 10.1186/s12935-020-01435-0. eCollection 2020.
3
Dual role of RACK1 in airway epithelial mesenchymal transition and apoptosis.
通过与其人类同源蛋白USP41的比较分析揭示的USP18去ISGylation机制。
bioRxiv. 2024 May 28:2024.05.28.596309. doi: 10.1101/2024.05.28.596309.
4
Application of single-cell RNA sequencing analysis of novel breast cancer phenotypes based on the activation of ferroptosis-related genes.基于铁死亡相关基因激活的新型乳腺癌表型的单细胞 RNA 测序分析的应用。
Funct Integr Genomics. 2023 May 22;23(2):173. doi: 10.1007/s10142-023-01086-0.
5
A degradome-based prognostic signature that correlates with immune infiltration and tumor mutation burden in breast cancer.基于降解组的预后标志物与乳腺癌免疫浸润和肿瘤突变负荷相关。
Front Immunol. 2023 Mar 13;14:1140993. doi: 10.3389/fimmu.2023.1140993. eCollection 2023.
6
USP41 Enhances Epithelial-Mesenchymal Transition of Breast Cancer Cells through Snail Stabilization.USP41 通过稳定 Snail 增强乳腺癌细胞的上皮-间充质转化。
Int J Mol Sci. 2023 Jan 15;24(2):1693. doi: 10.3390/ijms24021693.
RACK1 在气道上皮细胞向间充质转化和细胞凋亡中的双重作用。
J Cell Mol Med. 2020 Mar;24(6):3656-3668. doi: 10.1111/jcmm.15061. Epub 2020 Feb 17.
4
RACK1 promotes cancer progression by increasing the M2/M1 macrophage ratio via the NF-κB pathway in oral squamous cell carcinoma.RACK1 通过 NF-κB 通路促进口腔鳞状细胞癌中 M2/M1 巨噬细胞比例增加从而促进癌症进展。
Mol Oncol. 2020 Apr;14(4):795-807. doi: 10.1002/1878-0261.12644. Epub 2020 Feb 20.
5
Ubiquitin-specific protease 14 promotes prostate cancer progression through deubiquitinating the transcriptional factor ATF2.泛素特异性蛋白酶 14 通过去泛素化转录因子 ATF2 促进前列腺癌的进展。
Biochem Biophys Res Commun. 2020 Mar 26;524(1):16-21. doi: 10.1016/j.bbrc.2019.12.128. Epub 2020 Jan 18.
6
Ubiquitin-Specific Protease 21 Promotes Colorectal Cancer Metastasis by Acting as a Fra-1 Deubiquitinase.泛素特异性蛋白酶21作为Fra-1去泛素化酶促进结直肠癌转移。
Cancers (Basel). 2020 Jan 14;12(1):207. doi: 10.3390/cancers12010207.
7
Epigenetic Silencing of Ubiquitin Specific Protease 4 by Snail1 Contributes to Macrophage-Dependent Inflammation and Therapeutic Resistance in Lung Cancer.Snail1介导的泛素特异性蛋白酶4表观遗传沉默促进肺癌中巨噬细胞依赖性炎症和治疗抗性
Cancers (Basel). 2020 Jan 8;12(1):148. doi: 10.3390/cancers12010148.
8
Ubiquitin-specific protease 22 is critical to in vivo angiogenesis, growth and metastasis of non-small cell lung cancer.泛素特异性蛋白酶 22 对非小细胞肺癌的体内血管生成、生长和转移至关重要。
Cell Commun Signal. 2019 Dec 16;17(1):167. doi: 10.1186/s12964-019-0480-x.
9
Precision Medicine and Targeted Therapies in Breast Cancer.精准医学与乳腺癌的靶向治疗
Surg Oncol Clin N Am. 2020 Jan;29(1):51-62. doi: 10.1016/j.soc.2019.08.004. Epub 2019 Oct 29.
10
RACK1 promotes the invasive activities and lymph node metastasis of cervical cancer via galectin-1.RACK1 通过半乳糖凝集素-1 促进宫颈癌的侵袭活动和淋巴结转移。
Cancer Lett. 2020 Jan 28;469:287-300. doi: 10.1016/j.canlet.2019.11.002. Epub 2019 Nov 6.