• 文献检索
  • 文档翻译
  • 深度研究
  • 学术资讯
  • Suppr Zotero 插件Zotero 插件
  • 邀请有礼
  • 套餐&价格
  • 历史记录
应用&插件
Suppr Zotero 插件Zotero 插件浏览器插件Mac 客户端Windows 客户端微信小程序
定价
高级版会员购买积分包购买API积分包
服务
文献检索文档翻译深度研究API 文档MCP 服务
关于我们
关于 Suppr公司介绍联系我们用户协议隐私条款
关注我们

Suppr 超能文献

核心技术专利:CN118964589B侵权必究
粤ICP备2023148730 号-1Suppr @ 2026

文献检索

告别复杂PubMed语法,用中文像聊天一样搜索,搜遍4000万医学文献。AI智能推荐,让科研检索更轻松。

立即免费搜索

文件翻译

保留排版,准确专业,支持PDF/Word/PPT等文件格式,支持 12+语言互译。

免费翻译文档

深度研究

AI帮你快速写综述,25分钟生成高质量综述,智能提取关键信息,辅助科研写作。

立即免费体验

与单纯收缩期高血压和动脉粥样硬化性脑梗死相关的lncRNA-mRNA调控网络的鉴定

Identification of lncRNA-mRNA regulatory network associated with isolated systolic hypertension and atherosclerotic cerebral infarction.

作者信息

Hu Fang-Xiao, Yang Jie, Yang Chuan-Hua, Tao Yan-Nan, Yang Xue-Song, Cui Ming-Ling, Li Guan-Lan, Li Chao, Jiang Yue-Hua

机构信息

Shandong University of Traditional Chinese Medicine, Jinan, China.

Department of Cardiovascular, Affiliated Hospital of Shandong University of Traditional Chinese Medicine, Jinan, China.

出版信息

Ann Transl Med. 2021 Oct;9(20):1589. doi: 10.21037/atm-21-5176.

DOI:10.21037/atm-21-5176
PMID:34790795
原文链接:https://pmc.ncbi.nlm.nih.gov/articles/PMC8576659/
Abstract

BACKGROUND

Increasingly, evidence has shown that long non-coding RNAs (lncRNAs) play an important role in isolated systolic hypertension (ISH). However, a systematic lncRNA-messenger RNA (mRNA) regulatory network is still absent in isolated systolic hypertension and atherosclerotic cerebral infarction patients (ISH & ACI). This research aimed to establish a lncRNA-mRNA co-expression network in patients with ISH & ACI, to probe into the potential functions of lncRNA in such patients.

METHODS

Expression profiles of lncRNA and mRNAs were collected and compared, from 8 patients with ISH and 8 patients with ISH & ACI by RNA-seq data. Differentially expressed lncRNAs and mRNAs were screened out via high-throughput sequencing in the plasma of ISH/ACI patients and control ISH patients. Then, a lncRNA-mRNA interaction network was built using the Pearson correlation coefficient by Cytoscape software. The expression levels of the hub genes and lncRNAs were verified by quantitative reverse transcription-polymerase chain reaction (qRT-PCR) in another 10 ISH/ACI patients and 10 control patients. This study was approved by the responsible institutional review board (IRB) and informed consent was provided by participants.

RESULTS

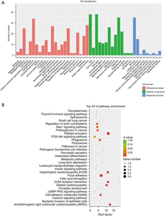
A total of 2,768 differentially expressed lncRNAs and 747 differentially expressed mRNAs were identified. We identified two hub genes ( and ) and 11 lncRNAs in the lncRNA-mRNA interaction network. The results of qRT-PCR and cell assay verified that lncRNAs ENST00000590604 and CD226 are highly expressed in patients of ISH & ACI. Further, CD226 was associated with vascular endothelial cells growth and stability through the platelet activation and focal adhesion pathway.

CONCLUSIONS

We established a novel mRNA-lncRNA interaction network. The lncRNAs ENST00000590604 and CD226 might be the potential biomarkers of ISH & ACI.

摘要

背景

越来越多的证据表明,长链非编码RNA(lncRNA)在单纯收缩期高血压(ISH)中发挥重要作用。然而,在单纯收缩期高血压和动脉粥样硬化性脑梗死患者(ISH & ACI)中,仍缺乏系统的lncRNA-信使核糖核酸(mRNA)调控网络。本研究旨在建立ISH & ACI患者的lncRNA-mRNA共表达网络,以探究lncRNA在此类患者中的潜在功能。

方法

通过RNA测序数据收集并比较8例ISH患者和8例ISH & ACI患者的lncRNA和mRNA表达谱。通过高通量测序筛选ISH/ACI患者和对照ISH患者血浆中差异表达的lncRNA和mRNA。然后,使用Pearson相关系数通过Cytoscape软件构建lncRNA-mRNA相互作用网络。在另外10例ISH/ACI患者和10例对照患者中,通过定量逆转录-聚合酶链反应(qRT-PCR)验证枢纽基因和lncRNA的表达水平。本研究经负责的机构审查委员会(IRB)批准,参与者均提供了知情同意书。

结果

共鉴定出2768个差异表达的lncRNA和747个差异表达的mRNA。我们在lncRNA-mRNA相互作用网络中鉴定出两个枢纽基因(和)和11个lncRNA。qRT-PCR和细胞实验结果证实,lncRNA ENST00000590604和CD226在ISH & ACI患者中高表达。此外,CD226通过血小板活化和粘着斑途径与血管内皮细胞生长和稳定性相关。

结论

我们建立了一个新的mRNA-lncRNA相互作用网络。lncRNA ENST00000590604和CD226可能是ISH & ACI的潜在生物标志物。

https://cdn.ncbi.nlm.nih.gov/pmc/blobs/5c11/8576659/e9c47893f0f5/atm-09-20-1589-f6.jpg
https://cdn.ncbi.nlm.nih.gov/pmc/blobs/5c11/8576659/6cb09692e412/atm-09-20-1589-f1.jpg
https://cdn.ncbi.nlm.nih.gov/pmc/blobs/5c11/8576659/244539794bab/atm-09-20-1589-f2.jpg
https://cdn.ncbi.nlm.nih.gov/pmc/blobs/5c11/8576659/a2e46e2c55c6/atm-09-20-1589-f3.jpg
https://cdn.ncbi.nlm.nih.gov/pmc/blobs/5c11/8576659/52048f746781/atm-09-20-1589-f4.jpg
https://cdn.ncbi.nlm.nih.gov/pmc/blobs/5c11/8576659/7a0497949c77/atm-09-20-1589-f5.jpg
https://cdn.ncbi.nlm.nih.gov/pmc/blobs/5c11/8576659/e9c47893f0f5/atm-09-20-1589-f6.jpg
https://cdn.ncbi.nlm.nih.gov/pmc/blobs/5c11/8576659/6cb09692e412/atm-09-20-1589-f1.jpg
https://cdn.ncbi.nlm.nih.gov/pmc/blobs/5c11/8576659/244539794bab/atm-09-20-1589-f2.jpg
https://cdn.ncbi.nlm.nih.gov/pmc/blobs/5c11/8576659/a2e46e2c55c6/atm-09-20-1589-f3.jpg
https://cdn.ncbi.nlm.nih.gov/pmc/blobs/5c11/8576659/52048f746781/atm-09-20-1589-f4.jpg
https://cdn.ncbi.nlm.nih.gov/pmc/blobs/5c11/8576659/7a0497949c77/atm-09-20-1589-f5.jpg
https://cdn.ncbi.nlm.nih.gov/pmc/blobs/5c11/8576659/e9c47893f0f5/atm-09-20-1589-f6.jpg

相似文献

1
Identification of lncRNA-mRNA regulatory network associated with isolated systolic hypertension and atherosclerotic cerebral infarction.与单纯收缩期高血压和动脉粥样硬化性脑梗死相关的lncRNA-mRNA调控网络的鉴定
Ann Transl Med. 2021 Oct;9(20):1589. doi: 10.21037/atm-21-5176.
2
Analysis of LncRNA-mRNA Co-Expression Profiles in Patients With Polycystic Ovary Syndrome: A Pilot Study.多囊卵巢综合征患者 lncRNA-mRNA 共表达谱分析:一项初步研究。
Front Immunol. 2021 Apr 14;12:669819. doi: 10.3389/fimmu.2021.669819. eCollection 2021.
3
Transcriptome analysis identified a novel 3-LncRNA regulatory network of transthyretin attenuating glucose induced hRECs dysfunction in diabetic retinopathy.转录组分析确定了一个新的 3-LncRNA 调控网络,该网络可减轻转甲状腺素蛋白在糖尿病视网膜病变中葡萄糖诱导的 hRECs 功能障碍。
BMC Med Genomics. 2019 Oct 15;12(1):134. doi: 10.1186/s12920-019-0596-2.
4
Aberrant expression of long noncoding RNAs in cumulus cells isolated from PCOS patients.多囊卵巢综合征患者分离出的卵丘细胞中长链非编码RNA的异常表达。
J Assist Reprod Genet. 2016 Jan;33(1):111-21. doi: 10.1007/s10815-015-0630-z. Epub 2015 Dec 9.
5
Comprehensive Analysis of lncRNA Expression Pattern and lncRNA-miRNA-mRNA Network in a Rat Model With Cavernous Nerve Injury Erectile Dysfunction.长链非编码 RNA 表达谱综合分析及海绵体神经损伤性勃起功能障碍大鼠模型的 lncRNA-miRNA-mRNA 网络
J Sex Med. 2020 Sep;17(9):1603-1617. doi: 10.1016/j.jsxm.2020.05.008. Epub 2020 Jul 13.
6
Integrated Analysis of Long Noncoding RNA and mRNA Expression Profile in Advanced Laryngeal Squamous Cell Carcinoma.晚期喉鳞状细胞癌中长链非编码RNA和mRNA表达谱的综合分析
PLoS One. 2016 Dec 29;11(12):e0169232. doi: 10.1371/journal.pone.0169232. eCollection 2016.
7
Integrated analysis of mRNA and long non-coding RNA expression profiles reveals the potential roles of lncRNA-mRNA network in carp macrophage immune regulation.mRNA 和长非编码 RNA 表达谱的综合分析揭示了 lncRNA-mRNA 网络在鲤鱼巨噬细胞免疫调节中的潜在作用。
In Vitro Cell Dev Biol Anim. 2021 Sep;57(8):835-847. doi: 10.1007/s11626-021-00610-5. Epub 2021 Sep 23.
8
Analysis of Differentially Expressed Long Non-coding RNAs and the Associated TF-mRNA Network in Tongue Squamous Cell Carcinoma.舌鳞状细胞癌中差异表达的长链非编码RNA及相关转录因子-信使核糖核酸网络分析
Front Oncol. 2020 Aug 14;10:1421. doi: 10.3389/fonc.2020.01421. eCollection 2020.
9
RNA-sequencing and bioinformatics analysis of long noncoding RNAs and mRNAs in the asthenozoospermia.非梗阻性无精子症中长链非编码 RNA 和 mRNAs 的 RNA 测序和生物信息学分析。
Biosci Rep. 2020 Jul 31;40(7). doi: 10.1042/BSR20194041.
10
Comprehensive analysis of an lncRNA-miRNA-mRNA competing endogenous RNA network in pulpitis.牙髓炎中lncRNA-miRNA-mRNA竞争性内源RNA网络的综合分析
PeerJ. 2019 Jun 17;7:e7135. doi: 10.7717/peerj.7135. eCollection 2019.

本文引用的文献

1
Deficiency of platelet adhesion molecule CD226 causes megakaryocyte development and platelet hyperactivity.血小板黏附分子 CD226 缺乏导致巨核细胞发育和血小板活性亢进。
FASEB J. 2020 May;34(5):6871-6887. doi: 10.1096/fj.201902142R. Epub 2020 Apr 5.
2
Noncoding RNAs in Hypertension.高血压中的非编码RNA
Hypertension. 2019 Sep;74(3):477-492. doi: 10.1161/HYPERTENSIONAHA.119.13412. Epub 2019 Jul 29.
3
Identification of lncRNA-miRNA-mRNA regulatory network associated with epithelial ovarian cancer cisplatin-resistant.
鉴定与上皮性卵巢癌顺铂耐药相关的 lncRNA-miRNA-mRNA 调控网络。
J Cell Physiol. 2019 Nov;234(11):19886-19894. doi: 10.1002/jcp.28587. Epub 2019 Apr 4.
4
LncRNA MRAK048635_P1 is critical for vascular smooth muscle cell function and phenotypic switching in essential hypertension.长链非编码 RNA MRAK048635_P1 对于原发性高血压中的血管平滑肌细胞功能和表型转化至关重要。
Biosci Rep. 2019 Mar 19;39(3). doi: 10.1042/BSR20182229. Print 2019 Mar 29.
5
Genistein Inhibited Estradiol-Induced Vascular Endothelial Cell Injury by Downregulating the FAK/Focal Adhesion Pathway.金雀异黄素通过下调黏着斑激酶/黏着斑信号通路抑制雌二醇诱导的血管内皮细胞损伤。
Cell Physiol Biochem. 2018;49(6):2277-2292. doi: 10.1159/000493830. Epub 2018 Sep 26.
6
Influences Hematoma Volume and Outcome in Spontaneous Intracerebral Hemorrhage.影响自发性脑出血血肿体积和转归的因素。
Stroke. 2018 Jul;49(7):1618-1625. doi: 10.1161/STROKEAHA.117.020091. Epub 2018 Jun 18.
7
The lncRNA TUG1/miR-145-5p/FGF10 regulates proliferation and migration in VSMCs of hypertension.长链非编码 RNA TUG1/miR-145-5p/FGF10 调控高血压血管平滑肌细胞的增殖和迁移。
Biochem Biophys Res Commun. 2018 Jun 27;501(3):688-695. doi: 10.1016/j.bbrc.2018.05.049.
8
Parvins Are Required for Endothelial Cell-Cell Junctions and Cell Polarity During Embryonic Blood Vessel Formation.Parvins 在胚胎血管形成过程中对于血管内皮细胞间连接和细胞极性是必需的。
Arterioscler Thromb Vasc Biol. 2018 May;38(5):1147-1158. doi: 10.1161/ATVBAHA.118.310840. Epub 2018 Mar 22.
9
Technological Developments in lncRNA Biology.长链非编码RNA生物学的技术发展
Adv Exp Med Biol. 2017;1008:283-323. doi: 10.1007/978-981-10-5203-3_10.
10
Long Noncoding RNA and Cancer: A New Paradigm.长链非编码RNA与癌症:一种新范式。
Cancer Res. 2017 Aug 1;77(15):3965-3981. doi: 10.1158/0008-5472.CAN-16-2634. Epub 2017 Jul 12.