Suppr超能文献

RPS4Y1通过激活p38丝裂原活化蛋白激酶信号通路促进高糖诱导的内皮细胞凋亡和炎症反应。

RPS4Y1 Promotes High Glucose-Induced Endothelial Cell Apoptosis and Inflammation by Activation of the p38 MAPK Signaling.

作者信息

Chen Yuan, Chen Yiheng, Tang Chonghui, Zhao Qian, Xu Tailin, Kang Qi, Jiang Bin, Zhang Li

机构信息

Department of Endocrinology, The First People's Hospital of Zunyi, Zunyi, Guizhou, 563000, People's Republic of China.

Department of Hand and Plastic Surgery, The Second Affiliated Hospital of Wenzhou Medical University, Wenzhou, Zhejiang, 325000, People's Republic of China.

出版信息

Diabetes Metab Syndr Obes. 2021 Nov 12;14:4523-4534. doi: 10.2147/DMSO.S329209. eCollection 2021.

Abstract

AIM

Endothelial dysfunction is a key pathological basis for diabetes mellitus complications, including diabetic nephropathy, diabetic retinopathy, and diabetic cardiomyopathy. This study aimed to reveal the functional role of ribosomal protein S4 Y-linked 1 (RPS4Y1) in endothelial dysfunction.

METHODS

Human umbilical vein endothelial cells (HUVECs) were subjected to high glucose. The expression of RPS4Y1 in cells was overexpressed or silenced by plasmid or siRNA transfection. MTT assay, flow cytometry, JC-1 probe, scratch test, tube formation, and ELISA were conducted to assess the effects of RPS4Y1 on cell. Western blot was performed to assay the downstream signaling of RPS4Y1. The inhibitors of p38, ERK, and Jnk were used to treat cells to validate the involvement of them in RPS4Y1-mediated endothelial dysfunction.

RESULTS

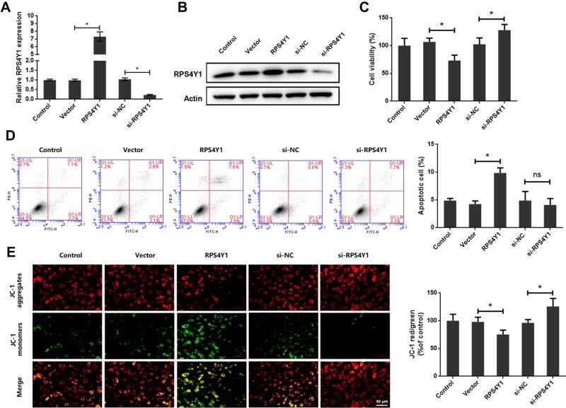
RPS4Y1 was upregulated in HUVECs in response to high glucose in both dose- and time-dependent manners. Overexpression of RPS4Y1 induced viability loss, apoptosis, and inflammation, but inhibited cell migration and tube formation. Silence of RPS4Y1 impacted these aspects in a contrary trend. The phosphorylation of p38 rather than ERK and Jnk was activated by RPS4Y1. In addition, the dysfunction of HUVECs mediated by RPS4Y1 was attenuated by SB203580 (a specific inhibitor of p38 signaling).

CONCLUSION

The highly expressed RPS4Y1 in endothelial cells may contribute to high glucose-induced dysfunction through regulating p38 MAPK signaling. RPS4Y1 might be a potential therapeutic target for treating diabetes mellitus complications.

摘要

目的

内皮功能障碍是糖尿病并发症(包括糖尿病肾病、糖尿病视网膜病变和糖尿病心肌病)的关键病理基础。本研究旨在揭示核糖体蛋白S4 Y连锁1(RPS4Y1)在内皮功能障碍中的作用。

方法

将人脐静脉内皮细胞(HUVECs)置于高糖环境中。通过质粒或小干扰RNA转染过表达或沉默细胞中RPS4Y1的表达。进行MTT法、流式细胞术、JC-1探针检测、划痕试验、管腔形成试验和酶联免疫吸附测定,以评估RPS4Y1对细胞的影响。采用蛋白质印迹法检测RPS4Y1的下游信号传导。使用p38、细胞外调节蛋白激酶(ERK)和c-Jun氨基末端激酶(Jnk)的抑制剂处理细胞,以验证它们是否参与RPS4Y1介导的内皮功能障碍。

结果

在高糖环境下,HUVECs中RPS4Y1的表达呈剂量和时间依赖性上调。RPS4Y1过表达导致细胞活力丧失、凋亡和炎症,但抑制细胞迁移和管腔形成。沉默RPS4Y1对这些方面的影响趋势相反。RPS4Y1激活p38的磷酸化,而非ERK和Jnk的磷酸化。此外,SB203580(p38信号的特异性抑制剂)可减轻RPS4Y1介导的HUVECs功能障碍。

结论

内皮细胞中高表达的RPS4Y1可能通过调节p38丝裂原活化蛋白激酶(MAPK)信号传导导致高糖诱导的功能障碍。RPS4Y1可能是治疗糖尿病并发症的潜在治疗靶点。

https://cdn.ncbi.nlm.nih.gov/pmc/blobs/57cc/8594791/bca2d243a422/DMSO-14-4523-g0001.jpg

文献AI研究员

20分钟写一篇综述,助力文献阅读效率提升50倍。

立即体验

用中文搜PubMed

大模型驱动的PubMed中文搜索引擎

马上搜索

文档翻译

学术文献翻译模型,支持多种主流文档格式。

立即体验