Suppr超能文献

基于预后相关微小RNA及其靶基因的11基因特征风险预测模型在肺腺癌中的应用

An 11-Gene Signature Risk-Prediction Model Based on Prognosis-Related miRNAs and Their Target Genes in Lung Adenocarcinoma.

作者信息

Zhou Ning, Zhou Min, Ding Ning, Li Qinglin, Ren Guangming

机构信息

Department of Respiratory Medicine, The Affiliated Xuzhou City Hospital of Xuzhou Medical University, Xuzhou, China.

出版信息

Front Oncol. 2021 Nov 5;11:726742. doi: 10.3389/fonc.2021.726742. eCollection 2021.

Abstract

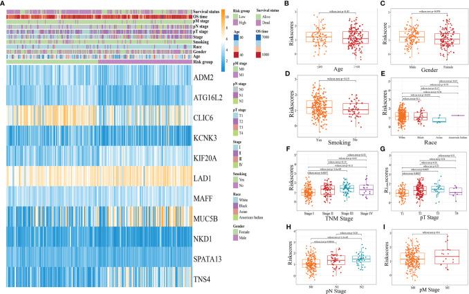
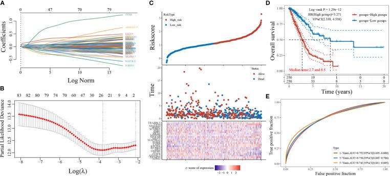
Aberrant expression of microRNAs may affect tumorigenesis and progression by regulating their target genes. This study aimed to construct a risk model for predicting the prognosis of patients with lung adenocarcinoma (LUAD) based on differentially expressed microRNA-regulated target genes. The miRNA sequencing data, RNA sequencing data, and patients' LUAD clinical data were downloaded from the The Cancer Genome Atlas (TCGA) database. Differentially expressed miRNAs and genes were screened out by combining differential analysis with LASSO regression analysis to further screen out miRNAs associated with patients' prognosis, and target gene prediction was performed for these miRNAs using a target gene database. Overlapping gene screening was performed for target genes and differentially expressed genes. LASSO regression analysis and survival analysis were then used to identify key genes. Risk score equations for prognostic models were established using multifactorial COX regression analysis to construct survival prognostic models, and the accuracy of the models was evaluated using subject working characteristic curves. The groups were divided into high- and low-risk groups according to the median risk score, and the correlation with the clinicopathological characteristics of the patients was observed. A total of 123 up-regulated miRNAs and 22 down-regulated miRNAs were obtained in this study. Five prognosis-related miRNAs were screened using LASSO regression analysis and Kaplan-Meier method validation, and their target genes were screened with the overlap of differentially expressed genes before multifactorial COX analysis finally resulted in an 11-gene risk model for predicting patient prognosis. The area under the ROC curve proved that the model has high accuracy. The 11-gene risk-prediction model constructed in this study may be an effective predictor of prognosis.

摘要

微小RNA的异常表达可能通过调控其靶基因影响肿瘤的发生和进展。本研究旨在基于差异表达的微小RNA调控的靶基因构建预测肺腺癌(LUAD)患者预后的风险模型。从癌症基因组图谱(TCGA)数据库下载LUAD患者的微小RNA测序数据、RNA测序数据及临床数据。通过差异分析与LASSO回归分析相结合筛选出差异表达的微小RNA和基因,进一步筛选出与患者预后相关的微小RNA,并利用靶基因数据库对这些微小RNA进行靶基因预测。对靶基因和差异表达基因进行重叠基因筛选。然后采用LASSO回归分析和生存分析来鉴定关键基因。利用多因素COX回归分析建立预后模型的风险评分方程,构建生存预后模型,并使用受试者工作特征曲线评估模型的准确性。根据中位风险评分将患者分为高风险组和低风险组,观察其与患者临床病理特征的相关性。本研究共获得123个上调的微小RNA和22个下调的微小RNA。通过LASSO回归分析和Kaplan-Meier方法验证筛选出5个与预后相关的微小RNA,并在多因素COX分析前通过差异表达基因的重叠筛选出它们的靶基因,最终得到一个用于预测患者预后的11基因风险模型。ROC曲线下面积证明该模型具有较高的准确性。本研究构建的11基因风险预测模型可能是一种有效的预后预测指标。

https://cdn.ncbi.nlm.nih.gov/pmc/blobs/03f8/8602086/5cec37cf8347/fonc-11-726742-g001.jpg

文献AI研究员

20分钟写一篇综述,助力文献阅读效率提升50倍。

立即体验

用中文搜PubMed

大模型驱动的PubMed中文搜索引擎

马上搜索

文档翻译

学术文献翻译模型,支持多种主流文档格式。

立即体验