Division of Cardiology, Department of Medicine, UCSD, La Jolla, California, USA.
Vera Moulton Wall Center for Pulmonary Vascular Diseases.
JCI Insight. 2021 Nov 22;6(22):e125635. doi: 10.1172/jci.insight.125635.
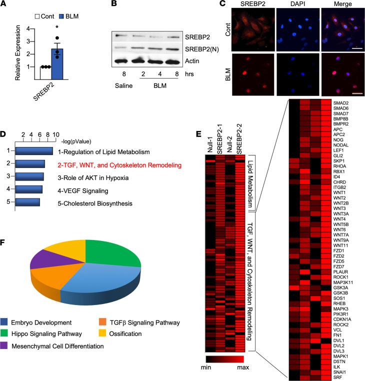
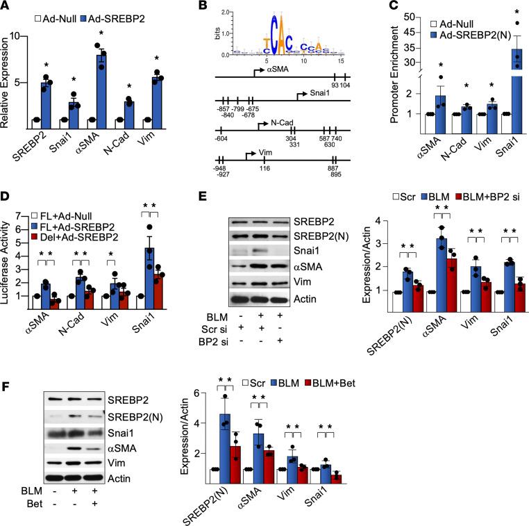
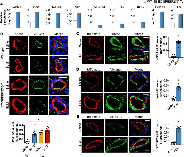
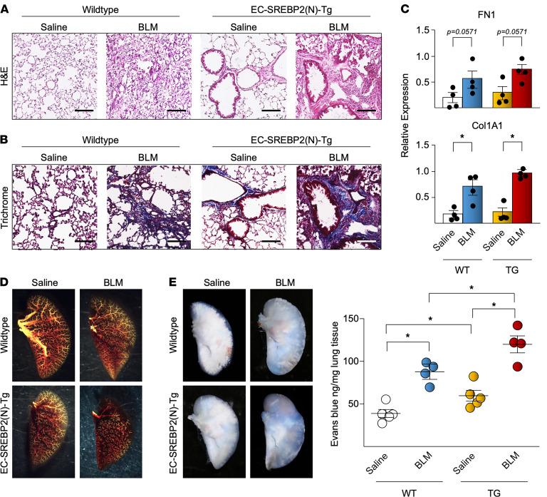
Idiopathic pulmonary fibrosis (IPF) is a progressive lung disease with limited treatment options. Despite endothelial cells (ECs) comprising 30% of the lung cellular composition, the role of EC dysfunction in pulmonary fibrosis (PF) remains unclear. We hypothesize that sterol regulatory element-binding protein 2 (SREBP2) plays a critical role in the pathogenesis of PF via EC phenotypic modifications. Transcriptome data demonstrate that SREBP2 overexpression in ECs led to the induction of the TGF, Wnt, and cytoskeleton remodeling gene ontology pathways and the increased expression of mesenchymal genes, such as snail family transcriptional repressor 1 (snai1), α-smooth muscle actin, vimentin, and neural cadherin. Furthermore, SREBP2 directly bound to the promoter regions and transactivated these mesenchymal genes. This transcriptomic change was associated with an epigenetic and phenotypic switch in ECs, leading to increased proliferation, stress fiber formation, and ECM deposition. Mice with endothelial-specific transgenic overexpression of SREBP2 (EC-SREBP2[N]-Tg mice) that were administered bleomycin to induce PF demonstrated exacerbated vascular remodeling and increased mesenchymal transition in the lung. SREBP2 was also found to be markedly increased in lung specimens from patients with IPF. These results suggest that SREBP2, induced by lung injury, can exacerbate PF in rodent models and in human patients with IPF.
特发性肺纤维化 (IPF) 是一种进展性肺部疾病,治疗选择有限。尽管内皮细胞 (ECs) 占肺部细胞组成的 30%,但 EC 功能障碍在肺纤维化 (PF) 中的作用仍不清楚。我们假设固醇调节元件结合蛋白 2 (SREBP2) 通过 EC 表型改变在 PF 的发病机制中发挥关键作用。转录组数据表明,EC 中 SREBP2 的过表达导致 TGF、Wnt 和细胞骨架重塑基因本体途径的诱导,以及间充质基因的表达增加,如 snail 家族转录抑制因子 1 (snai1)、α-平滑肌肌动蛋白、波形蛋白和神经钙黏蛋白。此外,SREBP2 直接与启动子区域结合并转录激活这些间充质基因。这种转录组变化与 ECs 的表观遗传和表型转变相关,导致增殖增加、应激纤维形成和 ECM 沉积。用博来霉素诱导 PF 对内皮细胞特异性过表达 SREBP2 的转基因小鼠 (EC-SREBP2[N]-Tg 小鼠) 进行处理,结果显示血管重塑加剧,肺中的间充质转化增加。在 IPF 患者的肺标本中也发现 SREBP2 明显增加。这些结果表明,肺损伤诱导的 SREBP2 可在啮齿动物模型和人类 IPF 患者中加重 PF。