• 文献检索
  • 文档翻译
  • 深度研究
  • 学术资讯
  • Suppr Zotero 插件Zotero 插件
  • 邀请有礼
  • 套餐&价格
  • 历史记录
应用&插件
Suppr Zotero 插件Zotero 插件浏览器插件Mac 客户端Windows 客户端微信小程序
定价
高级版会员购买积分包购买API积分包
服务
文献检索文档翻译深度研究API 文档MCP 服务
关于我们
关于 Suppr公司介绍联系我们用户协议隐私条款
关注我们

Suppr 超能文献

核心技术专利:CN118964589B侵权必究
粤ICP备2023148730 号-1Suppr @ 2026

文献检索

告别复杂PubMed语法,用中文像聊天一样搜索,搜遍4000万医学文献。AI智能推荐,让科研检索更轻松。

立即免费搜索

文件翻译

保留排版,准确专业,支持PDF/Word/PPT等文件格式,支持 12+语言互译。

免费翻译文档

深度研究

AI帮你快速写综述,25分钟生成高质量综述,智能提取关键信息,辅助科研写作。

立即免费体验

泛素蛋白酶体通路在高氧暴露致 ER 应激诱导的 AECII 细胞凋亡中的功能作用。

The function role of ubiquitin proteasome pathway in the ER stress-induced AECII apoptosis during hyperoxia exposure.

机构信息

Department of Pediatrics, Affiliated Hospital of Jiangsu University, Zhenjiang, Jiangsu, 212000, People's Republic of China.

出版信息

BMC Pulm Med. 2021 Nov 22;21(1):379. doi: 10.1186/s12890-021-01751-9.

DOI:10.1186/s12890-021-01751-9
PMID:34809635
原文链接:https://pmc.ncbi.nlm.nih.gov/articles/PMC8607682/
Abstract

BACKGROUND

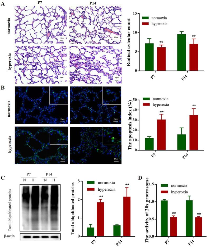
Bronchopulmonary dysplasia (BPD) is a major cause of mortality and morbidity in premature infants, characterized by alveolar dysplasia and pulmonary microvascular remodeling. In the present study, we have investigated the functional roles of ubiquitin proteasome pathway (UPP) in BPD, and its relationship with endoplasmic reticulum stress (ERS) mediated type II alveolar epithelial cell (AECII) apoptosis.

METHODS

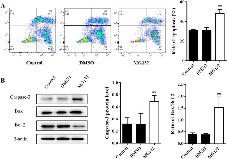
A hyperoxia-induced BPD rat model was constructed and the pathologic changes of lung tissues were evaluated by hematoxylin-eosin staining. Cell apoptosis and protein expression were determined by TUNEL assay and Western blotting, respectively. Further reagent kit with specific fluorescent substrate was utilized to measure the activity of 20 s proteasome. Meanwhile, AECII were cultured in vitro and exposed to hyperoxia. AECII apoptosis were measured by flow cytometry. In contrast, MG132 treatment was induced to explore UPP during hyperoxia exposure on AECII apoptosis and ERS sensors expression.

RESULTS

A significant increase in apoptosis and total ubiquitinated proteins expression were observed in BPD rats and AECII culture, and the change of UPP was associated with ERS. In order to confirm the role of UPP in AECII apoptosis of BPD, AECII cells were treated by MG132 with the concentration of 10 μmol/L under hyperoxia exposure. We found that the proteins expression of glucose-regulated protein 78 (GRP-78), PKR-like ER kinase (PERK), activating transcription factor 4 (ATF4), activating transcription factor 6 (ATF6) and C/EBP homologous protein (CHOP), as well as AECII apoptosis were increased following MG132 treatment. Furthermore, the relatively up-regulated in the levels of total ubiquitinated proteins expression and 20 s proteasome activity were correlated with increased ERS sensors expression.

CONCLUSIONS

Our findings indicate that UPP may participate in the ERS-induced AECII apoptosis under hyperoxia condition.

摘要

背景

支气管肺发育不良(BPD)是早产儿死亡和发病的主要原因,其特征为肺泡发育不良和肺微血管重塑。本研究探讨了泛素蛋白酶体通路(UPP)在 BPD 中的功能作用及其与内质网应激(ERS)介导的 II 型肺泡上皮细胞(AECII)凋亡的关系。

方法

构建高氧诱导的 BPD 大鼠模型,通过苏木精-伊红染色评估肺组织的病理变化。通过 TUNEL 检测和 Western blot 分别测定细胞凋亡和蛋白表达。进一步利用具有特定荧光底物的试剂盒测定 20S 蛋白酶体的活性。同时,体外培养 AECII 并暴露于高氧中。通过流式细胞术测定 AECII 凋亡。相反,诱导 MG132 处理以探讨 UPP 在高氧暴露对 AECII 凋亡和 ERS 传感器表达的影响。

结果

BPD 大鼠和 AECII 培养中观察到凋亡和总泛素化蛋白表达显著增加,UPP 的变化与 ERS 相关。为了证实 UPP 在 BPD 中 AECII 凋亡中的作用,用浓度为 10μmol/L 的 MG132 处理 AECII 细胞,在高氧暴露下。我们发现,葡萄糖调节蛋白 78(GRP-78)、PKR 样内质网激酶(PERK)、激活转录因子 4(ATF4)、激活转录因子 6(ATF6)和 C/EBP 同源蛋白(CHOP)的蛋白质表达以及 AECII 凋亡均在 MG132 处理后增加。此外,总泛素化蛋白表达和 20S 蛋白酶体活性的相对上调与 ERS 传感器表达的增加相关。

结论

我们的研究结果表明,UPP 可能参与高氧诱导的 ERS 诱导的 AECII 凋亡。

https://cdn.ncbi.nlm.nih.gov/pmc/blobs/a9ca/8607682/278a69a46de1/12890_2021_1751_Fig6_HTML.jpg
https://cdn.ncbi.nlm.nih.gov/pmc/blobs/a9ca/8607682/e6031b20bb62/12890_2021_1751_Fig1_HTML.jpg
https://cdn.ncbi.nlm.nih.gov/pmc/blobs/a9ca/8607682/6728080ab228/12890_2021_1751_Fig2_HTML.jpg
https://cdn.ncbi.nlm.nih.gov/pmc/blobs/a9ca/8607682/f53ba39a46cc/12890_2021_1751_Fig3_HTML.jpg
https://cdn.ncbi.nlm.nih.gov/pmc/blobs/a9ca/8607682/7efec7a78766/12890_2021_1751_Fig4_HTML.jpg
https://cdn.ncbi.nlm.nih.gov/pmc/blobs/a9ca/8607682/e1c6a371af9e/12890_2021_1751_Fig5_HTML.jpg
https://cdn.ncbi.nlm.nih.gov/pmc/blobs/a9ca/8607682/278a69a46de1/12890_2021_1751_Fig6_HTML.jpg
https://cdn.ncbi.nlm.nih.gov/pmc/blobs/a9ca/8607682/e6031b20bb62/12890_2021_1751_Fig1_HTML.jpg
https://cdn.ncbi.nlm.nih.gov/pmc/blobs/a9ca/8607682/6728080ab228/12890_2021_1751_Fig2_HTML.jpg
https://cdn.ncbi.nlm.nih.gov/pmc/blobs/a9ca/8607682/f53ba39a46cc/12890_2021_1751_Fig3_HTML.jpg
https://cdn.ncbi.nlm.nih.gov/pmc/blobs/a9ca/8607682/7efec7a78766/12890_2021_1751_Fig4_HTML.jpg
https://cdn.ncbi.nlm.nih.gov/pmc/blobs/a9ca/8607682/e1c6a371af9e/12890_2021_1751_Fig5_HTML.jpg
https://cdn.ncbi.nlm.nih.gov/pmc/blobs/a9ca/8607682/278a69a46de1/12890_2021_1751_Fig6_HTML.jpg

相似文献

1
The function role of ubiquitin proteasome pathway in the ER stress-induced AECII apoptosis during hyperoxia exposure.泛素蛋白酶体通路在高氧暴露致 ER 应激诱导的 AECII 细胞凋亡中的功能作用。
BMC Pulm Med. 2021 Nov 22;21(1):379. doi: 10.1186/s12890-021-01751-9.
2
[Hyperoxia induces AECII apoptosis of premature rats by reducing the activity of 20S proteasome].[高氧通过降低20S蛋白酶体活性诱导早产大鼠Ⅱ型肺泡上皮细胞凋亡]
Xi Bao Yu Fen Zi Mian Yi Xue Za Zhi. 2016 Dec;32(12):1600-1604.
3
Activation of the endoplasmic reticulum stress pathway involving CHOP in the lungs of rats with hyperoxia‑induced bronchopulmonary dysplasia.内质网应激途径的激活涉及高氧诱导的支气管肺发育不良大鼠肺中的CHOP。
Mol Med Rep. 2015 Sep;12(3):4494-4500. doi: 10.3892/mmr.2015.3979. Epub 2015 Jun 22.
4
[Association between endoplasmic reticulum stress pathway mediated by inositol-requiring kinase 1 and AECII apoptosis in preterm rats induced by hyperoxia].[肌醇需要激酶1介导的内质网应激通路与高氧诱导的早产大鼠肺泡Ⅱ型上皮细胞凋亡的关系]
Zhongguo Dang Dai Er Ke Za Zhi. 2016 Sep;18(9):867-873. doi: 10.7499/j.issn.1008-8830.2016.09.016.
5
Association between oxidative DNA damage and the expression of 8-oxoguanine DNA glycosylase 1 in lung epithelial cells of neonatal rats exposed to hyperoxia.新生大鼠暴露于高氧环境下肺上皮细胞中氧化性DNA损伤与8-氧代鸟嘌呤DNA糖基化酶1表达之间的关联
Mol Med Rep. 2015 Jun;11(6):4079-86. doi: 10.3892/mmr.2015.3339. Epub 2015 Feb 12.
6
PC (16:0/14:0) ameliorates hyperoxia-induced bronchopulmonary dysplasia by upregulating claudin-1 and promoting alveolar type II cell repair.PC(16:0/14:0)通过上调 Claudin-1 并促进肺泡 II 型细胞修复来改善高氧诱导的支气管肺发育不良。
Int J Biochem Cell Biol. 2024 Jul;172:106587. doi: 10.1016/j.biocel.2024.106587. Epub 2024 May 11.
7
Regulation and role of the ER stress transcription factor CHOP in alveolar epithelial type-II cells.内质网应激转录因子 CHOP 在肺泡上皮细胞 II 型中的调节作用和功能。
J Mol Med (Berl). 2019 Jul;97(7):973-990. doi: 10.1007/s00109-019-01787-9. Epub 2019 Apr 26.
8
Lysine demethylase KDM3A alleviates hyperoxia-induced bronchopulmonary dysplasia in mice by promoting ETS1 expression.赖氨酸去甲基化酶 KDM3A 通过促进 ETS1 表达缓解小鼠高氧诱导的支气管肺发育不良。
Exp Cell Res. 2024 Feb 15;435(2):113945. doi: 10.1016/j.yexcr.2024.113945. Epub 2024 Jan 28.
9
Fgf10 deficiency is causative for lethality in a mouse model of bronchopulmonary dysplasia.在支气管肺发育不良的小鼠模型中,成纤维细胞生长因子10(Fgf10)缺乏是致死的原因。
J Pathol. 2017 Jan;241(1):91-103. doi: 10.1002/path.4834. Epub 2016 Nov 26.
10
Autophagy inducers restore impaired autophagy, reduce apoptosis, and attenuate blunted alveolarization in hyperoxia-exposed newborn rats.自噬诱导剂可恢复受损的自噬,减少细胞凋亡,并减轻高氧暴露新生大鼠肺泡化减弱。
Pediatr Pulmonol. 2018 Aug;53(8):1053-1066. doi: 10.1002/ppul.24047. Epub 2018 Jun 12.

引用本文的文献

1
Post-translational modifications and bronchopulmonary dysplasia.翻译后修饰与支气管肺发育不良
Front Pediatr. 2025 Jan 3;12:1426030. doi: 10.3389/fped.2024.1426030. eCollection 2024.
2
IRF4-mediated Treg phenotype switching can aggravate hyperoxia-induced alveolar epithelial cell injury.IRF4 介导的 Treg 表型转换可加重高氧诱导的肺泡上皮细胞损伤。
BMC Pulm Med. 2024 Mar 15;24(1):130. doi: 10.1186/s12890-024-02940-y.
3
A predictive model for preterm infants with bronchopulmonary dysplasia based on ferroptosis-related lncRNAs.

本文引用的文献

1
Ubiquitin-proteasome system and the role of its inhibitors in cancer therapy.泛素-蛋白酶体系统及其抑制剂在癌症治疗中的作用。
Open Biol. 2021 Apr;11(4):200390. doi: 10.1098/rsob.200390. Epub 2021 Apr 28.
2
Spermidine attenuates bleomycin-induced lung fibrosis by inducing autophagy and inhibiting endoplasmic reticulum stress (ERS)-induced cell death in mice.亚精胺通过诱导自噬和抑制内质网应激(ERS)诱导的细胞死亡来减轻博莱霉素诱导的肺纤维化。
Exp Mol Med. 2020 Dec;52(12):2034-2045. doi: 10.1038/s12276-020-00545-z. Epub 2020 Dec 14.
3
ATF4 links ER stress with reticulophagy in glioblastoma cells.
基于铁死亡相关长非编码 RNA 的支气管肺发育不良早产儿预测模型。
BMC Pulm Med. 2023 Oct 2;23(1):367. doi: 10.1186/s12890-023-02670-7.
4
LncRNA gadd7 promotes mitochondrial membrane potential decrease and apoptosis of alveolar type II epithelial cells by positively regulating MFN1 in an model of hyperoxia-induced acute lung injury.长链非编码 RNA gadd7 通过正调控 MFN1 促进高氧诱导的急性肺损伤模型中肺泡 II 型上皮细胞的线粒体膜电位下降和凋亡。
Eur J Histochem. 2023 May 31;67(2):3535. doi: 10.4081/ejh.2023.3535.
5
ILC2 regulates hyperoxia-induced lung injury via an enhanced Th17 cell response in the BPD mouse model.ILC2 通过增强 BPD 小鼠模型中的 Th17 细胞反应来调节高氧诱导的肺损伤。
BMC Pulm Med. 2023 May 30;23(1):188. doi: 10.1186/s12890-023-02474-9.
转录激活因子 4 将内质网应激与胶质母细胞瘤细胞中的自噬溶酶体途径联系起来。
Autophagy. 2021 Sep;17(9):2432-2448. doi: 10.1080/15548627.2020.1827780. Epub 2020 Oct 28.
4
Phenotypes of Bronchopulmonary Dysplasia.支气管肺发育不良的表型。
Int J Mol Sci. 2020 Aug 25;21(17):6112. doi: 10.3390/ijms21176112.
5
MG132 Attenuates the Replication of Classical Swine Fever Virus .MG132可减弱经典猪瘟病毒的复制。
Front Microbiol. 2020 Jun 3;11:852. doi: 10.3389/fmicb.2020.00852. eCollection 2020.
6
Present and Future of Bronchopulmonary Dysplasia.支气管肺发育不良的现状与未来
J Clin Med. 2020 May 20;9(5):1539. doi: 10.3390/jcm9051539.
7
The proteasome as a druggable target with multiple therapeutic potentialities: Cutting and non-cutting edges.蛋白酶体作为一个具有多种治疗潜力的可药物靶标:有切与非切的两面性。
Pharmacol Ther. 2020 Sep;213:107579. doi: 10.1016/j.pharmthera.2020.107579. Epub 2020 May 19.
8
The PERK/eIF2α/ATF4/CHOP pathway plays a role in regulating monocrotaline-induced endoplasmic reticulum stress in rat liver.PERK/eIF2α/ATF4/CHOP 通路在调控野百合碱诱导的大鼠肝内质网应激中发挥作用。
Res Vet Sci. 2020 Jun;130:237-239. doi: 10.1016/j.rvsc.2020.03.021. Epub 2020 Mar 14.
9
Bronchopulmonary dysplasia.支气管肺发育不良。
Nat Rev Dis Primers. 2019 Nov 14;5(1):78. doi: 10.1038/s41572-019-0127-7.
10
Genipin attenuates mitochondrial-dependent apoptosis, endoplasmic reticulum stress, and inflammation via the PI3K/AKT pathway in acute lung injury.栀子苷通过 PI3K/AKT 通路减轻急性肺损伤中线粒体依赖性细胞凋亡、内质网应激和炎症。
Int Immunopharmacol. 2019 Nov;76:105842. doi: 10.1016/j.intimp.2019.105842. Epub 2019 Aug 26.