Suppr超能文献

CTI-2 通过调节 MAPK 信号通路抑制乳腺癌细胞转移和上皮间质转化。

CTI-2 Inhibits Metastasis and Epithelial-Mesenchymal Transition of Breast Cancer Cells by Modulating MAPK Signaling Pathway.

机构信息

Key Laboratory for Molecular Enzymology and Engineering, Ministry of Education, Jilin University, Changchun 130012, China.

School of Life Sciences, Jilin University, Changchun 130012, China.

出版信息

Int J Mol Sci. 2021 Nov 12;22(22):12229. doi: 10.3390/ijms222212229.

Abstract

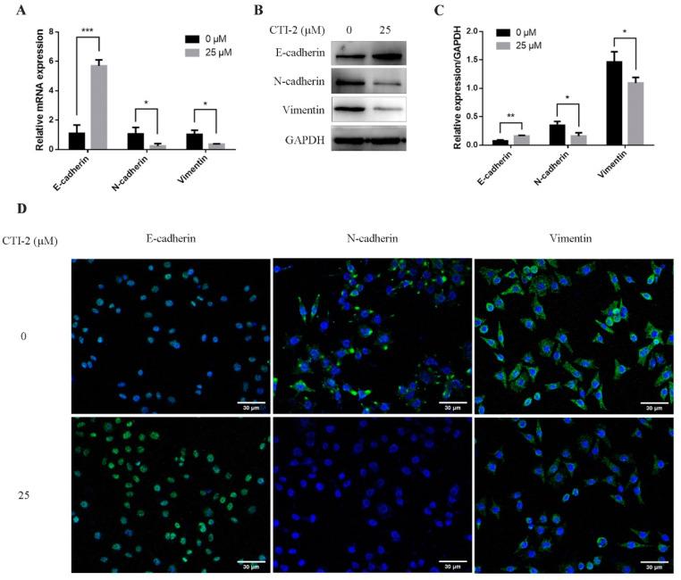
Although some breast cancer patients die due to tumor metastasis rather than from the primary tumor, the molecular mechanism of metastasis remains unclear. Therefore, it is necessary to inhibit breast cancer metastasis during cancer treatment. In this case, after designing and synthesizing CTI-2, we found that CTI-2 treatment significantly reduced breast cancer cell metastasis in vivo and in vitro. Notably, with the treatment of CTI-2 in breast cancer cells, the expression level of E-cadherin increased, while the expression level of N-cadherin and vimentin decreased. In addition, after CTI-2 treatment, those outflow levels for p-ERK, p-p38, and p-JNK diminished, while no significant changes in the expression levels of ERK, JNK, or p38 were observed. Our conclusion suggested that CTI-2 inhibits the epithelial-mesenchymal transition (EMT) of breast carcinoma cells by inhibiting the activation of the mitogen-activated protein kinase (MAPK) signaling pathway, thereby inhibiting the metastasis of breast tumor cells. Therefore, we believe that CTI-2 is another candidate for breast tumor medication.

摘要

虽然一些乳腺癌患者死于肿瘤转移而不是原发性肿瘤,但转移的分子机制仍不清楚。因此,在癌症治疗过程中需要抑制乳腺癌转移。在这种情况下,在设计和合成 CTI-2 后,我们发现 CTI-2 治疗显著减少了体内和体外乳腺癌细胞的转移。值得注意的是,随着 CTI-2 在乳腺癌细胞中的治疗,E-钙粘蛋白的表达水平增加,而 N-钙粘蛋白和波形蛋白的表达水平降低。此外,在 CTI-2 治疗后,流出的 p-ERK、p-p38 和 p-JNK 水平降低,而 ERK、JNK 或 p38 的表达水平没有明显变化。我们的结论表明,CTI-2 通过抑制丝裂原活化蛋白激酶(MAPK)信号通路的激活抑制乳腺癌细胞的上皮-间充质转化(EMT),从而抑制乳腺癌细胞的转移。因此,我们认为 CTI-2 是另一种乳腺癌药物的候选物。

https://cdn.ncbi.nlm.nih.gov/pmc/blobs/4f8e/8622910/4bdba25a6c2a/ijms-22-12229-g001.jpg

文献AI研究员

20分钟写一篇综述,助力文献阅读效率提升50倍。

立即体验

用中文搜PubMed

大模型驱动的PubMed中文搜索引擎

马上搜索

文档翻译

学术文献翻译模型,支持多种主流文档格式。

立即体验