• 文献检索
  • 文档翻译
  • 深度研究
  • 学术资讯
  • Suppr Zotero 插件Zotero 插件
  • 邀请有礼
  • 套餐&价格
  • 历史记录
应用&插件
Suppr Zotero 插件Zotero 插件浏览器插件Mac 客户端Windows 客户端微信小程序
定价
高级版会员购买积分包购买API积分包
服务
文献检索文档翻译深度研究API 文档MCP 服务
关于我们
关于 Suppr公司介绍联系我们用户协议隐私条款
关注我们

Suppr 超能文献

核心技术专利:CN118964589B侵权必究
粤ICP备2023148730 号-1Suppr @ 2026

文献检索

告别复杂PubMed语法,用中文像聊天一样搜索,搜遍4000万医学文献。AI智能推荐,让科研检索更轻松。

立即免费搜索

文件翻译

保留排版,准确专业,支持PDF/Word/PPT等文件格式,支持 12+语言互译。

免费翻译文档

深度研究

AI帮你快速写综述,25分钟生成高质量综述,智能提取关键信息,辅助科研写作。

立即免费体验

NSC828779 减轻涉及白细胞介素-36 信号通路的小鼠肾间质病变。

NSC828779 Alleviates Renal Tubulointerstitial Lesions Involving Interleukin-36 Signaling in Mice.

机构信息

Department of Pathology, Tri-Service General Hospital, National Defense Medical Center, Taipei 11490, Taiwan.

Graduate Institute of Aerospace and Undersea Medicine, Department of Medicine, National Defense Medical Center, Taipei 11490, Taiwan.

出版信息

Cells. 2021 Nov 6;10(11):3060. doi: 10.3390/cells10113060.

DOI:10.3390/cells10113060
PMID:34831283
原文链接:https://pmc.ncbi.nlm.nih.gov/articles/PMC8623783/
Abstract

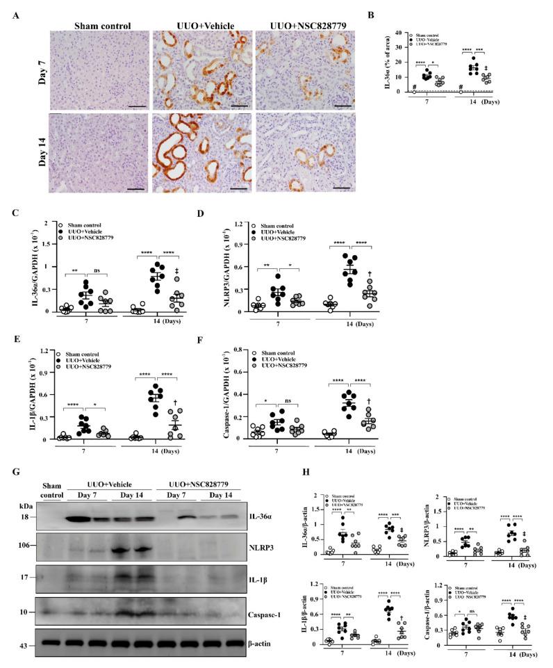
Renal tubulointerstitial lesions (TILs), a common pathologic hallmark of chronic kidney disease that evolves to end-stage renal disease, is characterized by progressive inflammation and pronounced fibrosis of the kidney. However, current therapeutic approaches to treat these lesions remain largely ineffectual. Previously, we demonstrated that elevated IL-36α levels in human renal tissue and urine are implicated in impaired renal function, and IL-36 signaling enhances activation of NLRP3 inflammasome in a mouse model of TILs. Recently, we synthesized NSC828779, a salicylanilide derivative (protected by U.S. patents with US 8975255 B2 and US 9162993 B2), which inhibits activation of NF-κB signaling with high immunomodulatory potency and low IC, and we hypothesized that it would be a potential drug candidate for renal TILs. The current study validated the therapeutic effects of NSC828779 on TILs using a mouse model of unilateral ureteral obstruction (UUO) and relevant cell models, including renal tubular epithelial cells under mechanically induced constant pressure. Treatment with NSC828779 improved renal lesions, as demonstrated by dramatically reduced severity of renal inflammation and fibrosis and decreased urinary cytokine levels in UUO mice. This small molecule specifically inhibits the IL-36α/NLRP3 inflammasome pathway. Based on these results, the beneficial outcome represents synergistic suppression of both the IL-36α-activated MAPK/NLRP3 inflammasome and STAT3- and Smad2/3-dependent fibrogenic signaling. NSC828779 appears justified as a new drug candidate to treat renal progressive inflammation and fibrosis.

摘要

肾间质病变(TILs)是慢性肾脏病进展为终末期肾病的常见病理标志,其特征为肾脏进行性炎症和明显纤维化。然而,目前治疗这些病变的方法仍然效果不佳。此前,我们证明人肾组织和尿液中升高的 IL-36α 水平与肾功能受损有关,IL-36 信号增强了 TILs 小鼠模型中 NLRP3 炎性体的激活。最近,我们合成了 NSC828779,一种水杨酰苯胺衍生物(受美国专利保护,专利号为 US 8975255 B2 和 US 9162993 B2),它具有高免疫调节效力和低 IC 抑制 NF-κB 信号的激活,我们假设它将是一种治疗肾 TILs 的潜在药物候选物。本研究通过单侧输尿管梗阻(UUO)小鼠模型和相关细胞模型(包括在机械诱导的持续压力下的肾小管上皮细胞)验证了 NSC828779 对 TILs 的治疗效果。在 UUO 小鼠中,NSC828779 的治疗改善了肾脏病变,表现为肾脏炎症和纤维化的严重程度明显降低,尿细胞因子水平降低。这种小分子特异性抑制 IL-36α/NLRP3 炎性体途径。基于这些结果,有益的结果代表了对 IL-36α 激活的 MAPK/NLRP3 炎性体和 STAT3 和 Smad2/3 依赖性纤维发生信号的协同抑制。NSC828779 作为一种治疗肾脏进行性炎症和纤维化的新药候选物似乎是合理的。

https://cdn.ncbi.nlm.nih.gov/pmc/blobs/58f5/8623783/f6402b343469/cells-10-03060-g008.jpg
https://cdn.ncbi.nlm.nih.gov/pmc/blobs/58f5/8623783/69026d4a91ed/cells-10-03060-g001.jpg
https://cdn.ncbi.nlm.nih.gov/pmc/blobs/58f5/8623783/2cad61f1c8d7/cells-10-03060-g002.jpg
https://cdn.ncbi.nlm.nih.gov/pmc/blobs/58f5/8623783/430bccef950d/cells-10-03060-g003.jpg
https://cdn.ncbi.nlm.nih.gov/pmc/blobs/58f5/8623783/5fb1246e8751/cells-10-03060-g004.jpg
https://cdn.ncbi.nlm.nih.gov/pmc/blobs/58f5/8623783/322d8256f7d5/cells-10-03060-g005.jpg
https://cdn.ncbi.nlm.nih.gov/pmc/blobs/58f5/8623783/16aa8243bd03/cells-10-03060-g006.jpg
https://cdn.ncbi.nlm.nih.gov/pmc/blobs/58f5/8623783/bfd4d2e0abee/cells-10-03060-g007.jpg
https://cdn.ncbi.nlm.nih.gov/pmc/blobs/58f5/8623783/f6402b343469/cells-10-03060-g008.jpg
https://cdn.ncbi.nlm.nih.gov/pmc/blobs/58f5/8623783/69026d4a91ed/cells-10-03060-g001.jpg
https://cdn.ncbi.nlm.nih.gov/pmc/blobs/58f5/8623783/2cad61f1c8d7/cells-10-03060-g002.jpg
https://cdn.ncbi.nlm.nih.gov/pmc/blobs/58f5/8623783/430bccef950d/cells-10-03060-g003.jpg
https://cdn.ncbi.nlm.nih.gov/pmc/blobs/58f5/8623783/5fb1246e8751/cells-10-03060-g004.jpg
https://cdn.ncbi.nlm.nih.gov/pmc/blobs/58f5/8623783/322d8256f7d5/cells-10-03060-g005.jpg
https://cdn.ncbi.nlm.nih.gov/pmc/blobs/58f5/8623783/16aa8243bd03/cells-10-03060-g006.jpg
https://cdn.ncbi.nlm.nih.gov/pmc/blobs/58f5/8623783/bfd4d2e0abee/cells-10-03060-g007.jpg
https://cdn.ncbi.nlm.nih.gov/pmc/blobs/58f5/8623783/f6402b343469/cells-10-03060-g008.jpg

相似文献

1
NSC828779 Alleviates Renal Tubulointerstitial Lesions Involving Interleukin-36 Signaling in Mice.NSC828779 减轻涉及白细胞介素-36 信号通路的小鼠肾间质病变。
Cells. 2021 Nov 6;10(11):3060. doi: 10.3390/cells10113060.
2
Compound K inhibits priming and mitochondria-associated activating signals of NLRP3 inflammasome in renal tubulointerstitial lesions.化合物 K 抑制 NLRP3 炎性小体在肾小管间质性病变中的引发和线粒体相关激活信号。
Nephrol Dial Transplant. 2020 Jan 1;35(1):74-85. doi: 10.1093/ndt/gfz073.
3
IL-36 Signaling Facilitates Activation of the NLRP3 Inflammasome and IL-23/IL-17 Axis in Renal Inflammation and Fibrosis.白细胞介素-36信号传导促进肾炎症和纤维化中NLRP3炎性小体及白细胞介素-23/白细胞介素-17轴的激活。
J Am Soc Nephrol. 2017 Jul;28(7):2022-2037. doi: 10.1681/ASN.2016080840. Epub 2017 Feb 8.
4
HS alleviates renal injury and fibrosis in response to unilateral ureteral obstruction by regulating macrophage infiltration via inhibition of NLRP3 signaling.HS 通过抑制 NLRP3 信号通路调节巨噬细胞浸润,从而减轻单侧输尿管梗阻引起的肾损伤和纤维化。
Exp Cell Res. 2020 Feb 1;387(1):111779. doi: 10.1016/j.yexcr.2019.111779. Epub 2019 Dec 14.
5
Gemigliptin Attenuates Renal Fibrosis Through Down-Regulation of the NLRP3 Inflammasome.格美脲通过下调 NLRP3 炎性小体减轻肾脏纤维化。
Diabetes Metab J. 2019 Dec;43(6):830-839. doi: 10.4093/dmj.2018.0181. Epub 2019 Mar 5.
6
Biochanin A alleviates unilateral ureteral obstruction-induced renal interstitial fibrosis and inflammation by inhibiting the TGF-β1/Smad2/3 and NF-kB/NLRP3 signaling axis in mice.大豆苷元通过抑制 TGF-β1/Smad2/3 和 NF-κB/NLRP3 信号通路减轻单侧输尿管梗阻诱导的小鼠肾间质纤维化和炎症。
Life Sci. 2022 Jun 1;298:120527. doi: 10.1016/j.lfs.2022.120527. Epub 2022 Apr 1.
7
LMCD1 is involved in tubulointerstitial inflammation in the early phase of renal fibrosis by promoting NFATc1-mediated NLRP3 activation.LMCD1 通过促进 NFATc1 介导的 NLRP3 激活参与肾纤维化早期的肾小管间质炎症。
Int Immunopharmacol. 2023 Aug;121:110362. doi: 10.1016/j.intimp.2023.110362. Epub 2023 Jun 11.
8
NLRP3 Deficiency Attenuates Renal Fibrosis and Ameliorates Mitochondrial Dysfunction in a Mouse Unilateral Ureteral Obstruction Model of Chronic Kidney Disease.NLRP3基因缺陷减轻慢性肾脏病小鼠单侧输尿管梗阻模型中的肾纤维化并改善线粒体功能障碍
Mediators Inflamm. 2017;2017:8316560. doi: 10.1155/2017/8316560. Epub 2017 Feb 28.
9
Psoralen Alleviates Renal Fibrosis by Attenuating Inflammasome-Dependent NLRP3 Activation and Epithelial-Mesenchymal Transition in a Mouse Unilateral Ureteral Obstruction Model.补骨脂素通过减轻炎症小体依赖性 NLRP3 激活和上皮-间充质转化缓解单侧输尿管梗阻模型小鼠的肾纤维化。
Int J Mol Sci. 2023 Aug 24;24(17):13171. doi: 10.3390/ijms241713171.
10
The macrophage phenotype and inflammasome component NLRP3 contributes to nephrocalcinosis-related chronic kidney disease independent from IL-1-mediated tissue injury.巨噬细胞表型和炎性小体成分 NLRP3 有助于肾钙质沉着症相关的慢性肾脏病,而与 IL-1 介导的组织损伤无关。
Kidney Int. 2018 Mar;93(3):656-669. doi: 10.1016/j.kint.2017.09.022. Epub 2017 Dec 12.

引用本文的文献

1
Advances in kidney disease: pathogenesis and therapeutic targets.肾病进展:发病机制与治疗靶点
Front Med (Lausanne). 2025 Feb 14;12:1526090. doi: 10.3389/fmed.2025.1526090. eCollection 2025.
2
Therapy Targeted to the NLRP3 Inflammasome in Chronic Kidney Disease.针对慢性肾脏病中NLRP3炎性小体的治疗
Kidney Dis (Basel). 2024 May 30;10(5):369-383. doi: 10.1159/000539496. eCollection 2024 Oct.
3
Generalized Pustular Psoriasis and Systemic Organ Dysfunctions.泛发性脓疱型银屑病并系统器官功能障碍。

本文引用的文献

1
Unilateral Ureteral Obstruction for 28 Days in Rats Is Not Associated with Changes in Cardiac Function or Alterations in Mitochondrial Function.大鼠单侧输尿管梗阻28天与心脏功能变化或线粒体功能改变无关。
Biology (Basel). 2021 Jul 16;10(7):671. doi: 10.3390/biology10070671.
2
Apamin inhibits renal fibrosis via suppressing TGF-β1 and STAT3 signaling in vivo and in vitro.阿帕米胺通过体内和体外抑制 TGF-β1 和 STAT3 信号通路抑制肾纤维化。
J Mol Med (Berl). 2021 Sep;99(9):1265-1277. doi: 10.1007/s00109-021-02087-x. Epub 2021 May 24.
3
Nifuroxazide suppresses UUO-induced renal fibrosis in rats via inhibiting STAT-3/NF-κB signaling, oxidative stress and inflammation.
Int J Mol Sci. 2024 Jun 6;25(11):6270. doi: 10.3390/ijms25116270.
4
Multi-Omics Identification of Genetic Alterations in Head and Neck Squamous Cell Carcinoma and Therapeutic Efficacy of HNC018 as a Novel Multi-Target Agent for c-MET/STAT3/AKT Signaling Axis.多组学鉴定头颈部鳞状细胞癌中的遗传改变和 HNC018 作为新型 c-MET/STAT3/AKT 信号轴多靶点药物的治疗效果。
Int J Mol Sci. 2023 Jun 16;24(12):10247. doi: 10.3390/ijms241210247.
硝呋齐特通过抑制STAT-3/NF-κB信号传导、氧化应激和炎症反应,抑制大鼠单侧输尿管梗阻诱导的肾纤维化。
Life Sci. 2021 May 1;272:119241. doi: 10.1016/j.lfs.2021.119241. Epub 2021 Feb 16.
4
Histone deacetylase 6 inhibition mitigates renal fibrosis by suppressing TGF-β and EGFR signaling pathways in obstructive nephropathy.组蛋白去乙酰化酶 6 抑制通过抑制 TGF-β和 EGFR 信号通路减轻梗阻性肾病中的肾纤维化。
Am J Physiol Renal Physiol. 2020 Dec 1;319(6):F1003-F1014. doi: 10.1152/ajprenal.00261.2020. Epub 2020 Oct 26.
5
Protective effect of ginsenoside Rg5 against kidney injury via inhibition of NLRP3 inflammasome activation and the MAPK signaling pathway in high-fat diet/streptozotocin-induced diabetic mice.人参皂苷 Rg5 通过抑制 NLRP3 炎性小体激活和 MAPK 信号通路对高脂饮食/链脲佐菌素诱导的糖尿病小鼠肾脏损伤的保护作用。
Pharmacol Res. 2020 May;155:104746. doi: 10.1016/j.phrs.2020.104746. Epub 2020 Mar 7.
6
Inhibition of STAT3 in tubular epithelial cells prevents kidney fibrosis and nephropathy in STZ-induced diabetic mice.阻断 STAT3 在肾小管上皮细胞中的作用可预防 STZ 诱导的糖尿病小鼠的肾脏纤维化和肾病。
Cell Death Dis. 2019 Nov 7;10(11):848. doi: 10.1038/s41419-019-2085-0.
7
Interleukin-36 family dysregulation drives joint inflammation and therapy response in psoriatic arthritis.白细胞介素-36 家族失调驱动银屑病关节炎的关节炎症和治疗反应。
Rheumatology (Oxford). 2020 Apr 1;59(4):828-838. doi: 10.1093/rheumatology/kez358.
8
Compound K inhibits priming and mitochondria-associated activating signals of NLRP3 inflammasome in renal tubulointerstitial lesions.化合物 K 抑制 NLRP3 炎性小体在肾小管间质性病变中的引发和线粒体相关激活信号。
Nephrol Dial Transplant. 2020 Jan 1;35(1):74-85. doi: 10.1093/ndt/gfz073.
9
Glucosamine inhibits IL-1β expression by preserving mitochondrial integrity and disrupting assembly of the NLRP3 inflammasome.氨基葡萄糖通过维持线粒体完整性和破坏 NLRP3 炎性小体的组装来抑制 IL-1β 的表达。
Sci Rep. 2019 Apr 3;9(1):5603. doi: 10.1038/s41598-019-42130-z.
10
Multifactorial functions of the inflammasome component NLRP3 in pathogenesis of chronic kidney diseases.炎症小体组分 NLRP3 在慢性肾脏病发病机制中的多效性功能。
Kidney Int. 2019 Jul;96(1):58-66. doi: 10.1016/j.kint.2019.01.014. Epub 2019 Mar 4.