Suppr超能文献

联合 EM 和蛋白质组学分析将 HIV-1 Vpu 置于逆行运输和 ESCRT 复合物的交汇点:PTPN23 是 Vpu 的共因子。

A combined EM and proteomic analysis places HIV-1 Vpu at the crossroads of retromer and ESCRT complexes: PTPN23 is a Vpu-cofactor.

机构信息

Department of Medicine, University of California, San Diego School of Medicine and Veterans Affairs San Diego Healthcare System, La Jolla, California, United States of America.

Infectious and Inflammatory Disease Center, Sanford Burnham Prebys Medical Discovery Institute, La Jolla, California, United States of America.

出版信息

PLoS Pathog. 2021 Nov 29;17(11):e1009409. doi: 10.1371/journal.ppat.1009409. eCollection 2021 Nov.

Abstract

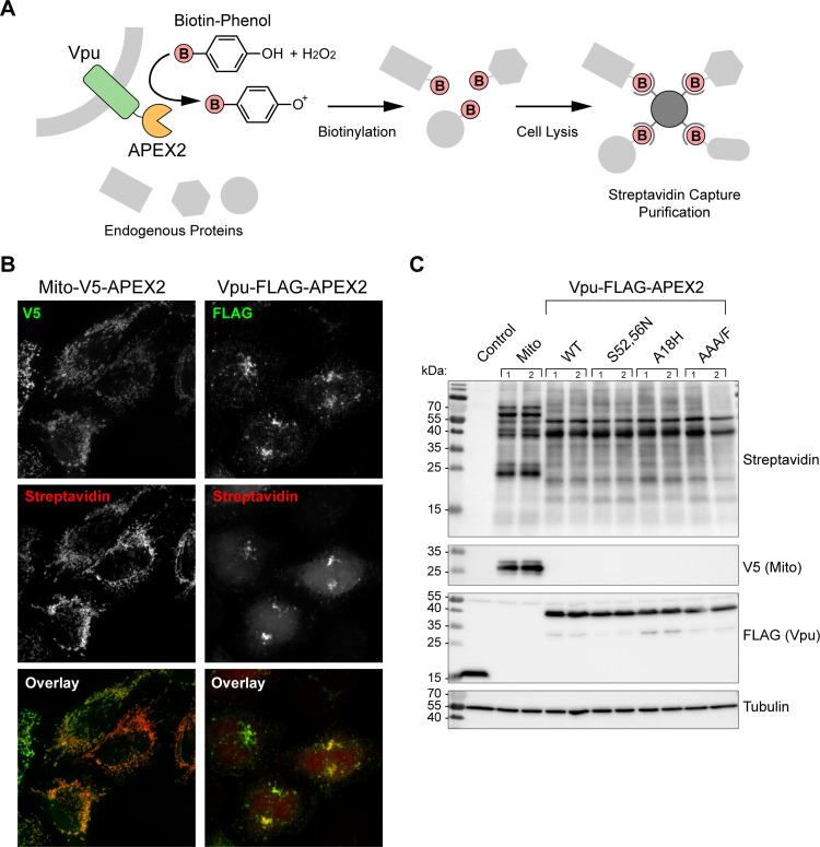
The HIV-1 accessory protein Vpu modulates membrane protein trafficking and degradation to provide evasion of immune surveillance. Targets of Vpu include CD4, HLAs, and BST-2. Several cellular pathways co-opted by Vpu have been identified, but the picture of Vpu's itinerary and activities within membrane systems remains incomplete. Here, we used fusion proteins of Vpu and the enzyme ascorbate peroxidase (APEX2) to compare the ultrastructural locations and the proximal proteomes of wild type Vpu and Vpu-mutants. The proximity-omes of the proteins correlated with their ultrastructural locations and placed wild type Vpu near both retromer and ESCRT-0 complexes. Hierarchical clustering of protein abundances across the mutants was essential to interpreting the data and identified Vpu degradation-targets including CD4, HLA-C, and SEC12 as well as Vpu-cofactors including HGS, STAM, clathrin, and PTPN23, an ALIX-like protein. The Vpu-directed degradation of BST-2 was supported by STAM and PTPN23 and to a much lesser extent by the retromer subunits Vps35 and SNX3. PTPN23 also supported the Vpu-directed decrease in CD4 at the cell surface. These data suggest that Vpu directs targets from sorting endosomes to degradation at multi-vesicular bodies via ESCRT-0 and PTPN23.

摘要

HIV-1 辅助蛋白 Vpu 调节膜蛋白运输和降解,以逃避免疫监视。Vpu 的靶标包括 CD4、HLA 和 BST-2。已经确定了 Vpu 共有的几种细胞途径,但 Vpu 在膜系统中的行程和活动的全貌仍然不完整。在这里,我们使用 Vpu 和酶过氧化物酶(APEX2)的融合蛋白来比较野生型 Vpu 和 Vpu 突变体的超微结构位置和近蛋白组。蛋白质的近蛋白组与其超微结构位置相关,并将野生型 Vpu 置于逆行和 ESCRT-0 复合物附近。对突变体的蛋白丰度进行层次聚类对于解释数据至关重要,并确定了 CD4、HLA-C 和 SEC12 等 Vpu 降解靶标,以及 HGS、STAM、网格蛋白和 PTPN23 等 Vpu 共因子,后者是一种类似于 ALIX 的蛋白。BST-2 的 Vpu 定向降解得到了 STAM 和 PTPN23 的支持,而逆行亚基 Vps35 和 SNX3 的支持程度要低得多。PTPN23 还支持 Vpu 指导的细胞表面 CD4 减少。这些数据表明,Vpu 通过 ESCRT-0 和 PTPN23 将靶标从分拣内体引导至多泡体进行降解。

https://cdn.ncbi.nlm.nih.gov/pmc/blobs/edfa/8659692/706403d2c7c9/ppat.1009409.g001.jpg

文献AI研究员

20分钟写一篇综述,助力文献阅读效率提升50倍。

立即体验

用中文搜PubMed

大模型驱动的PubMed中文搜索引擎

马上搜索

文档翻译

学术文献翻译模型,支持多种主流文档格式。

立即体验