• 文献检索
  • 文档翻译
  • 深度研究
  • 学术资讯
  • Suppr Zotero 插件Zotero 插件
  • 邀请有礼
  • 套餐&价格
  • 历史记录
应用&插件
Suppr Zotero 插件Zotero 插件浏览器插件Mac 客户端Windows 客户端微信小程序
定价
高级版会员购买积分包购买API积分包
服务
文献检索文档翻译深度研究API 文档MCP 服务
关于我们
关于 Suppr公司介绍联系我们用户协议隐私条款
关注我们

Suppr 超能文献

核心技术专利:CN118964589B侵权必究
粤ICP备2023148730 号-1Suppr @ 2026

文献检索

告别复杂PubMed语法,用中文像聊天一样搜索,搜遍4000万医学文献。AI智能推荐,让科研检索更轻松。

立即免费搜索

文件翻译

保留排版,准确专业,支持PDF/Word/PPT等文件格式,支持 12+语言互译。

免费翻译文档

深度研究

AI帮你快速写综述,25分钟生成高质量综述,智能提取关键信息,辅助科研写作。

立即免费体验

组织因子在糖尿病状态诱导的小鼠骨延迟修复中的作用。

Role of tissue factor in delayed bone repair induced by diabetic state in mice.

机构信息

Department of Physiology and Regenerative Medicine, Kindai University Faculty of Medicine, Osakasayama, Osaka, Japan.

Advanced Medical Science of Thrombosis and Hemostasis, Nara Medical University, Kashihara, Nara, Japan.

出版信息

PLoS One. 2021 Dec 2;16(12):e0260754. doi: 10.1371/journal.pone.0260754. eCollection 2021.

DOI:10.1371/journal.pone.0260754
PMID:34855855
原文链接:https://pmc.ncbi.nlm.nih.gov/articles/PMC8638858/
Abstract

BACKGROUND

Tissue factor (TF) is the primary activator of the extrinsic coagulation protease cascade. Although TF plays roles in various pathological states, such as thrombosis, inflammatory diseases, cancer, and atherosclerosis, its involvement in bone metabolism remains unknown.

MATERIALS AND METHODS

The present study examined the roles of TF in delayed bone repair induced by a diabetic state in mice using wild-type (WT) and low TF-expressing (LTF) male mice. A diabetic state was induced by intraperitoneal injections of streptozotocin (STZ).

RESULTS

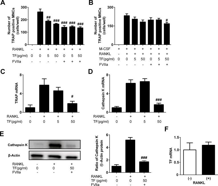
A prolonged diabetic state significantly reduced total and trabecular bone mineral densities (BMD) as well as cortical bone thickness in WT and LTF mice; these BMD parameters were similar between WT and LTF mice treated with or without STZ. The diabetic state induced in WT mice delayed the repair of the femur following injury. The diabetic state induced in LTF mice was associated with further delays in bone repair. In in vitro experiments, TF significantly decreased receptor activator of nuclear factor-κB ligand-induced osteoclast formation and osteoclastogenic gene expression in RAW264.7 cells. However, it did not affect the gene expression levels of runt-related transcription factor 2 and osterix as well as alkaline phosphatase activity in mouse primary osteoblasts.

CONCLUSION

Low TF state was associated with enhanced bone repair delay induced by diabetic state in mice. The TF-induced suppression of bone remodeling may be a contributing factor to the protective effects of TF against delayed bone repair in a diabetic state.

摘要

背景

组织因子 (TF) 是外源性凝血蛋白酶级联反应的主要激活剂。尽管 TF 在各种病理状态下(如血栓形成、炎症性疾病、癌症和动脉粥样硬化)发挥作用,但它在骨代谢中的作用仍不清楚。

材料和方法

本研究使用野生型 (WT) 和低 TF 表达 (LTF) 雄性小鼠,研究了 TF 在糖尿病状态下诱导的小鼠延迟骨修复中的作用。通过腹腔注射链脲佐菌素 (STZ) 诱导糖尿病状态。

结果

长期糖尿病状态显著降低 WT 和 LTF 小鼠的总骨和小梁骨骨密度 (BMD) 以及皮质骨厚度;WT 和 LTF 小鼠在有无 STZ 处理下,这些 BMD 参数相似。WT 小鼠的糖尿病状态延迟了损伤后股骨的修复。LTF 小鼠的糖尿病状态与骨修复的进一步延迟有关。在体外实验中,TF 显著降低了核因子-κB 配体激活的破骨细胞形成和破骨细胞生成基因表达在 RAW264.7 细胞中。然而,它不影响小鼠原代成骨细胞中 runt 相关转录因子 2 和骨钙素的基因表达水平以及碱性磷酸酶活性。

结论

低 TF 状态与糖尿病状态下小鼠骨修复延迟增强有关。TF 诱导的骨重塑抑制可能是 TF 对糖尿病状态下延迟骨修复的保护作用的一个因素。

https://cdn.ncbi.nlm.nih.gov/pmc/blobs/5508/8638858/648ac768e659/pone.0260754.g005.jpg
https://cdn.ncbi.nlm.nih.gov/pmc/blobs/5508/8638858/12484b5dddf0/pone.0260754.g001.jpg
https://cdn.ncbi.nlm.nih.gov/pmc/blobs/5508/8638858/da992940f220/pone.0260754.g002.jpg
https://cdn.ncbi.nlm.nih.gov/pmc/blobs/5508/8638858/67daa6ddb05e/pone.0260754.g003.jpg
https://cdn.ncbi.nlm.nih.gov/pmc/blobs/5508/8638858/ba7cfcf14817/pone.0260754.g004.jpg
https://cdn.ncbi.nlm.nih.gov/pmc/blobs/5508/8638858/648ac768e659/pone.0260754.g005.jpg
https://cdn.ncbi.nlm.nih.gov/pmc/blobs/5508/8638858/12484b5dddf0/pone.0260754.g001.jpg
https://cdn.ncbi.nlm.nih.gov/pmc/blobs/5508/8638858/da992940f220/pone.0260754.g002.jpg
https://cdn.ncbi.nlm.nih.gov/pmc/blobs/5508/8638858/67daa6ddb05e/pone.0260754.g003.jpg
https://cdn.ncbi.nlm.nih.gov/pmc/blobs/5508/8638858/ba7cfcf14817/pone.0260754.g004.jpg
https://cdn.ncbi.nlm.nih.gov/pmc/blobs/5508/8638858/648ac768e659/pone.0260754.g005.jpg

相似文献

1
Role of tissue factor in delayed bone repair induced by diabetic state in mice.组织因子在糖尿病状态诱导的小鼠骨延迟修复中的作用。
PLoS One. 2021 Dec 2;16(12):e0260754. doi: 10.1371/journal.pone.0260754. eCollection 2021.
2
MLN64 deletion suppresses RANKL-induced osteoclastic differentiation and attenuates diabetic osteoporosis in streptozotocin (STZ)-induced mice.MLN64 缺失抑制 RANKL 诱导的破骨细胞分化,并减轻链脲佐菌素(STZ)诱导的小鼠糖尿病性骨质疏松症。
Biochem Biophys Res Commun. 2018 Nov 10;505(4):1228-1235. doi: 10.1016/j.bbrc.2018.10.007. Epub 2018 Oct 13.
3
Influence of diabetic state and vitamin D deficiency on bone repair in female mice.糖尿病状态和维生素 D 缺乏对雌性小鼠骨修复的影响。
Bone. 2014 Apr;61:102-8. doi: 10.1016/j.bone.2013.12.024. Epub 2013 Dec 28.
4
Bone metabolic microarray analysis of ligature-induced periodontitis in streptozotocin-induced diabetic mice.链脲佐菌素诱导的糖尿病小鼠中结扎诱导的牙周炎的骨代谢微阵列分析
J Periodontal Res. 2017 Apr;52(2):233-245. doi: 10.1111/jre.12387. Epub 2016 Apr 25.
5
Plasminogen activator inhibitor-1 is involved in impaired bone repair associated with diabetes in female mice.纤溶酶原激活物抑制剂-1 参与了与雌性小鼠糖尿病相关的骨修复受损过程。
PLoS One. 2014 Mar 20;9(3):e92686. doi: 10.1371/journal.pone.0092686. eCollection 2014.
6
Amylin and bone metabolism in streptozotocin-induced diabetic rats.淀粉样多肽与链脲佐菌素诱导的糖尿病大鼠的骨代谢
J Bone Miner Res. 2001 May;16(5):958-65. doi: 10.1359/jbmr.2001.16.5.958.
7
Malfunction of bone marrow-derived osteoclasts and the delay of bone fracture healing in diabetic mice.糖尿病小鼠骨髓源性破骨细胞功能障碍与骨骨折愈合延迟。
Bone. 2010 Sep;47(3):617-25. doi: 10.1016/j.bone.2010.06.014. Epub 2010 Jun 19.
8
Methoxsalen and Bergapten Prevent Diabetes-Induced Osteoporosis by the Suppression of Osteoclastogenic Gene Expression in Mice.甲氧沙林和佛手柑内酯通过抑制小鼠破骨细胞生成基因表达预防糖尿病性骨质疏松症。
Int J Mol Sci. 2019 Mar 14;20(6):1298. doi: 10.3390/ijms20061298.
9
Delayed bone regeneration and low bone mass in a rat model of insulin-resistant type 2 diabetes mellitus is due to impaired osteoblast function.胰岛素抵抗型 2 型糖尿病大鼠模型中存在的延迟骨再生和低骨量是由于成骨细胞功能受损所致。
Am J Physiol Endocrinol Metab. 2011 Dec;301(6):E1220-8. doi: 10.1152/ajpendo.00378.2011. Epub 2011 Sep 6.
10
Renal tissue factor expression is increased in streptozotocin-induced diabetic mice.链脲佐菌素诱导的糖尿病小鼠肾组织因子表达增加。
Nephron Exp Nephrol. 2005;101(3):e86-94. doi: 10.1159/000086646. Epub 2005 Jun 30.

本文引用的文献

1
Increased tissue factor activity promotes thrombin generation at type 1 diabetes onset in children.组织因子活性增加可促进儿童 1 型糖尿病发病时的凝血酶生成。
Pediatr Diabetes. 2020 Nov;21(7):1210-1217. doi: 10.1111/pedi.13086. Epub 2020 Aug 7.
2
A coagulation defect arising from heterozygous premature termination of tissue factor.由组织因子杂合性提前终止引起的凝血缺陷。
J Clin Invest. 2020 Oct 1;130(10):5302-5312. doi: 10.1172/JCI133780.
3
PAI-1 is involved in delayed bone repair induced by glucocorticoids in mice.PAI-1 参与了糖皮质激素诱导的小鼠骨延迟修复。
Bone. 2020 May;134:115310. doi: 10.1016/j.bone.2020.115310. Epub 2020 Mar 3.
4
Extracellular vesicles secreted from mouse muscle cells suppress osteoclast formation: Roles of mitochondrial energy metabolism.从鼠肌肉细胞分泌的细胞外囊泡抑制破骨细胞形成:线粒体能量代谢的作用。
Bone. 2020 May;134:115298. doi: 10.1016/j.bone.2020.115298. Epub 2020 Feb 21.
5
Circulating Tissue Factor-Positive Procoagulant Microparticles in Patients with Type 1 Diabetes.1型糖尿病患者循环中组织因子阳性促凝微粒
Diabetes Metab Syndr Obes. 2019 Dec 31;12:2819-2828. doi: 10.2147/DMSO.S225761. eCollection 2019.
6
Platelet-Derived TGF-β Induces Tissue Factor Expression via the Smad3 Pathway in Osteosarcoma Cells.血小板衍生的 TGF-β 通过 Smad3 通路诱导骨肉瘤细胞组织因子表达。
J Bone Miner Res. 2018 Nov;33(11):2048-2058. doi: 10.1002/jbmr.3537. Epub 2018 Jul 20.
7
Increased bone resorption in hemophilia.血友病患者的骨质吸收增加。
Blood Rev. 2019 Jan;33:6-10. doi: 10.1016/j.blre.2018.05.002. Epub 2018 May 25.
8
Role of Macrophages and Plasminogen Activator Inhibitor-1 in Delayed Bone Repair in Diabetic Female Mice.巨噬细胞和纤溶酶原激活物抑制剂-1 在糖尿病雌性小鼠延迟骨修复中的作用。
Endocrinology. 2018 Apr 1;159(4):1875-1885. doi: 10.1210/en.2018-00085.
9
Tissue Factor: An Essential Mediator of Hemostasis and Trigger of Thrombosis.组织因子:止血的必要介质和血栓形成的触发因子。
Arterioscler Thromb Vasc Biol. 2018 Apr;38(4):709-725. doi: 10.1161/ATVBAHA.117.309846. Epub 2018 Feb 8.
10
Identification of the integrin-binding site on coagulation factor VIIa required for proangiogenic PAR2 signaling.鉴定凝血因子 VIIa 上整合素结合位点对于 PAR2 信号的促血管生成作用是必需的。
Blood. 2018 Feb 8;131(6):674-685. doi: 10.1182/blood-2017-02-768218. Epub 2017 Dec 15.