• 文献检索
  • 文档翻译
  • 深度研究
  • 学术资讯
  • Suppr Zotero 插件Zotero 插件
  • 邀请有礼
  • 套餐&价格
  • 历史记录
应用&插件
Suppr Zotero 插件Zotero 插件浏览器插件Mac 客户端Windows 客户端微信小程序
定价
高级版会员购买积分包购买API积分包
服务
文献检索文档翻译深度研究API 文档MCP 服务
关于我们
关于 Suppr公司介绍联系我们用户协议隐私条款
关注我们

Suppr 超能文献

核心技术专利:CN118964589B侵权必究
粤ICP备2023148730 号-1Suppr @ 2026

文献检索

告别复杂PubMed语法,用中文像聊天一样搜索,搜遍4000万医学文献。AI智能推荐,让科研检索更轻松。

立即免费搜索

文件翻译

保留排版,准确专业,支持PDF/Word/PPT等文件格式,支持 12+语言互译。

免费翻译文档

深度研究

AI帮你快速写综述,25分钟生成高质量综述,智能提取关键信息,辅助科研写作。

立即免费体验

大多数肌病性核纤层蛋白变体聚集:一种用于评估意义未明变体的功能基因组学方法。

Most myopathic lamin variants aggregate: a functional genomics approach for assessing variants of uncertain significance.

作者信息

Anderson Corey L, Langer Emma R, Routes Timothy C, McWilliams Seamus F, Bereslavskyy Igor, Kamp Timothy J, Eckhardt Lee L

机构信息

Department of Medicine, University of Wisconsin-Madison, Madison, WI, 53705, USA.

Cellular and Molecular Arrhythmias Research Program, University of Wisconsin-Madison, Madison, WI, 53705, USA.

出版信息

NPJ Genom Med. 2021 Dec 3;6(1):103. doi: 10.1038/s41525-021-00265-x.

DOI:10.1038/s41525-021-00265-x
PMID:34862408
原文链接:https://pmc.ncbi.nlm.nih.gov/articles/PMC8642518/
Abstract

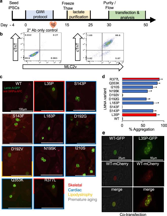
Hundreds of LMNA variants have been associated with several distinct disease phenotypes. However, genotype-phenotype relationships remain largely undefined and the impact for most variants remains unknown. We performed a functional analysis for 178 variants across five structural domains using two different overexpression models. We found that lamin A aggregation is a major determinant for skeletal and cardiac laminopathies. An in vitro solubility assay shows that aggregation-prone variants in the immunoglobulin-like domain correlate with domain destabilization. Finally, we demonstrate that myopathic-associated LMNA variants show aggregation patterns in induced pluripotent stem cell derived-cardiomyocytes (iPSC-CMs) in contrast to non-myopathic LMNA variants. Our data-driven approach (1) reveals that striated muscle laminopathies are predominantly protein misfolding diseases, (2) demonstrates an iPSC-CM experimental platform for characterizing laminopathic variants in human cardiomyocytes, and (3) supports a functional assay to aid in assessing pathogenicity for myopathic variants of uncertain significance.

摘要

数百种LMNA基因变体与几种不同的疾病表型相关。然而,基因型与表型之间的关系在很大程度上仍不明确,大多数变体的影响尚不清楚。我们使用两种不同的过表达模型对五个结构域中的178个变体进行了功能分析。我们发现核纤层蛋白A聚集是骨骼和心脏核纤层蛋白病的主要决定因素。体外溶解度分析表明,免疫球蛋白样结构域中易于聚集的变体与结构域不稳定相关。最后,我们证明,与非肌病性LMNA变体相比,肌病相关的LMNA变体在诱导多能干细胞衍生的心肌细胞(iPSC-CM)中显示出聚集模式。我们的数据驱动方法(1)揭示横纹肌核纤层蛋白病主要是蛋白质错误折叠疾病,(2)展示了一个用于表征人类心肌细胞核纤层蛋白病变体的iPSC-CM实验平台,并(3)支持一种功能测定法,以帮助评估意义不确定的肌病性变体的致病性。

https://cdn.ncbi.nlm.nih.gov/pmc/blobs/38cd/8642518/ad7a6e2b6788/41525_2021_265_Fig6_HTML.jpg
https://cdn.ncbi.nlm.nih.gov/pmc/blobs/38cd/8642518/af53b4002216/41525_2021_265_Fig1_HTML.jpg
https://cdn.ncbi.nlm.nih.gov/pmc/blobs/38cd/8642518/7fcb4064306d/41525_2021_265_Fig2_HTML.jpg
https://cdn.ncbi.nlm.nih.gov/pmc/blobs/38cd/8642518/393301b17ff7/41525_2021_265_Fig3_HTML.jpg
https://cdn.ncbi.nlm.nih.gov/pmc/blobs/38cd/8642518/2ff7d968ccf8/41525_2021_265_Fig4_HTML.jpg
https://cdn.ncbi.nlm.nih.gov/pmc/blobs/38cd/8642518/87cabbd10f12/41525_2021_265_Fig5_HTML.jpg
https://cdn.ncbi.nlm.nih.gov/pmc/blobs/38cd/8642518/ad7a6e2b6788/41525_2021_265_Fig6_HTML.jpg
https://cdn.ncbi.nlm.nih.gov/pmc/blobs/38cd/8642518/af53b4002216/41525_2021_265_Fig1_HTML.jpg
https://cdn.ncbi.nlm.nih.gov/pmc/blobs/38cd/8642518/7fcb4064306d/41525_2021_265_Fig2_HTML.jpg
https://cdn.ncbi.nlm.nih.gov/pmc/blobs/38cd/8642518/393301b17ff7/41525_2021_265_Fig3_HTML.jpg
https://cdn.ncbi.nlm.nih.gov/pmc/blobs/38cd/8642518/2ff7d968ccf8/41525_2021_265_Fig4_HTML.jpg
https://cdn.ncbi.nlm.nih.gov/pmc/blobs/38cd/8642518/87cabbd10f12/41525_2021_265_Fig5_HTML.jpg
https://cdn.ncbi.nlm.nih.gov/pmc/blobs/38cd/8642518/ad7a6e2b6788/41525_2021_265_Fig6_HTML.jpg

相似文献

1
Most myopathic lamin variants aggregate: a functional genomics approach for assessing variants of uncertain significance.大多数肌病性核纤层蛋白变体聚集:一种用于评估意义未明变体的功能基因组学方法。
NPJ Genom Med. 2021 Dec 3;6(1):103. doi: 10.1038/s41525-021-00265-x.
2
Modeling Skeletal Muscle Laminopathies Using Human Induced Pluripotent Stem Cells Carrying Pathogenic Mutations.利用携带致病突变的人类诱导多能干细胞对骨骼肌核纤层蛋白病进行建模。
Front Physiol. 2018 Oct 15;9:1332. doi: 10.3389/fphys.2018.01332. eCollection 2018.
3
A CRISPR/Cas9 zebrafish lamin A/C mutant model of muscular laminopathy.肌层联蛋白病的 CRISPR/Cas9 斑马鱼 lamin A/C 突变模型。
Dev Dyn. 2022 Apr;251(4):645-661. doi: 10.1002/dvdy.427. Epub 2021 Oct 18.
4
Modeling of lamin A/C mutation premature cardiac aging using patient‐specific induced pluripotent stem cells.利用患者特异性诱导多能干细胞对核纤层蛋白A/C突变导致的心脏早衰进行建模。
Aging (Albany NY). 2012 Nov;4(11):803-822. doi: 10.18632/aging.100503.
5
Familial atrial myopathy in a large multigenerational heart-hand syndrome pedigree carrying an LMNA missense variant in rod 2B domain (p.R335W).在一个携带位于杆状结构域2B(p.R335W)的LMNA错义变体的大型多代心脏-手综合征家系中的家族性心房肌病。
Heart Rhythm. 2022 Mar;19(3):466-475. doi: 10.1016/j.hrthm.2021.11.022. Epub 2021 Nov 20.
6
Protein Kinase C Alpha Cellular Distribution, Activity, and Proximity with Lamin A/C in Striated Muscle Laminopathies.蛋白激酶 Cα 在横纹肌层联蛋白病中的细胞分布、活性及与核纤层蛋白 A/C 的接近程度
Cells. 2020 Oct 31;9(11):2388. doi: 10.3390/cells9112388.
7
A rapid solubility assay of protein domain misfolding for pathogenicity assessment of rare DNA sequence variants.用于评估罕见 DNA 序列变异致病性的蛋白质结构域错误折叠快速溶解度分析。
Genet Med. 2020 Oct;22(10):1642-1652. doi: 10.1038/s41436-020-0842-1. Epub 2020 Jun 1.
8
Investigating -Related Dilated Cardiomyopathy Using Human Induced Pluripotent Stem Cell-Derived Cardiomyocytes.使用人诱导多能干细胞衍生心肌细胞研究扩张型心肌病。
Int J Mol Sci. 2021 Jul 23;22(15):7874. doi: 10.3390/ijms22157874.
9
Looking at New Unexpected Disease Targets in -Linked Lipodystrophies in the Light of Complex Cardiovascular Phenotypes: Implications for Clinical Practice.在复杂心血管表型的背景下探讨脂肪营养不良中酰基辅酶 A 合成酶家族成员 4 相关的新的意外疾病靶点:对临床实践的影响。
Cells. 2020 Mar 20;9(3):765. doi: 10.3390/cells9030765.
10
A computational model of induced pluripotent stem-cell derived cardiomyocytes incorporating experimental variability from multiple data sources.整合多个数据源的实验变异性的诱导多能干细胞衍生心肌细胞的计算模型。
J Physiol. 2019 Sep;597(17):4533-4564. doi: 10.1113/JP277724. Epub 2019 Jul 27.

引用本文的文献

1
Image-based, pooled phenotyping reveals multidimensional, disease-specific variant effects.基于图像的汇总表型分析揭示了多维度、疾病特异性的变异效应。
bioRxiv. 2025 Jul 5:2025.07.03.663081. doi: 10.1101/2025.07.03.663081.
2
A genetic variant in acts as a modifier of -associated muscular dystrophy, implicating SMAD signaling as a therapeutic target.一个基因变异体在 中作为与 相关的肌肉营养不良的修饰因子,提示SMAD信号通路作为一个治疗靶点。 (你提供的原文部分内容缺失,以上是根据现有内容尽量完整翻译的结果。)
Sci Adv. 2025 Apr 18;11(16):eads7903. doi: 10.1126/sciadv.ads7903.
3
Case Report: Concurrent pathogenic variants in the gene as a cause of sporadic partial lipodystrophy.

本文引用的文献

1
Functional characterisation guides classification of novel germline variants.功能特征描述指导新型种系变体的分类。
NPJ Genom Med. 2020 Nov 19;5:50. doi: 10.1038/s41525-020-00157-6. eCollection 2020.
2
The Broad Spectrum of Cardiac Diseases: From Molecular Mechanisms to Clinical Phenotype.心脏病的广泛范畴:从分子机制到临床表型
Front Physiol. 2020 Jul 3;11:761. doi: 10.3389/fphys.2020.00761. eCollection 2020.
3
A rapid solubility assay of protein domain misfolding for pathogenicity assessment of rare DNA sequence variants.
病例报告:该基因中的并发致病变体作为散发性部分脂肪营养不良的一个病因。
Front Genet. 2024 Nov 28;15:1468878. doi: 10.3389/fgene.2024.1468878. eCollection 2024.
4
Tracking the uptake of labelled host-derived extracellular vesicles by the human fungal pathogen .追踪人类真菌病原体对标记的宿主来源细胞外囊泡的摄取情况。
Microlife. 2024 Nov 6;5:uqae022. doi: 10.1093/femsml/uqae022. eCollection 2024.
5
Rare Variation in LMNA Underlies Polycystic Ovary Syndrome Pathogenesis in 2 Independent Cohorts.LMNA基因的罕见变异是两个独立队列中多囊卵巢综合征发病机制的基础。
J Clin Endocrinol Metab. 2025 Jun 17;110(7):e2217-e2232. doi: 10.1210/clinem/dgae761.
6
Genetics and Pharmacogenetics of Atrial Fibrillation: A Mechanistic Perspective.心房颤动的遗传学与药物遗传学:机制视角
JACC Basic Transl Sci. 2024 Feb 28;9(7):918-934. doi: 10.1016/j.jacbts.2023.12.006. eCollection 2024 Jul.
7
The Influence of a Genetic Variant in on -Associated Skeletal Muscle Disease.在与骨骼肌疾病相关的基因变体上的影响。
Int J Mol Sci. 2024 Apr 30;25(9):4930. doi: 10.3390/ijms25094930.
8
Global Proteomic Analysis Reveals Alterations in Differentially Expressed Proteins between Cardiopathic Lamin A/C Mutations.全球蛋白质组学分析揭示了病态层粘连蛋白 A/C 突变中差异表达蛋白的变化。
J Proteome Res. 2024 Jun 7;23(6):1970-1982. doi: 10.1021/acs.jproteome.3c00853. Epub 2024 May 8.
9
Nuclear Abnormalities in p.(Glu2Lys) Variant Segregating with -Associated Cardiocutaneous Progeria Syndrome.p.(Glu2Lys) 变异导致核异常,与 - 相关的心血管皮肤早老综合征分离。
Genes (Basel). 2024 Jan 18;15(1):112. doi: 10.3390/genes15010112.
10
Long lifetime and tissue-specific accumulation of lamin A/C in Hutchinson-Gilford progeria syndrome. lamin A/C 在亨廷顿氏舞蹈症-吉福德早衰症中的长寿命和组织特异性积累。
J Cell Biol. 2024 Jan 1;223(1). doi: 10.1083/jcb.202307049. Epub 2023 Nov 15.
用于评估罕见 DNA 序列变异致病性的蛋白质结构域错误折叠快速溶解度分析。
Genet Med. 2020 Oct;22(10):1642-1652. doi: 10.1038/s41436-020-0842-1. Epub 2020 Jun 1.
4
The mutational constraint spectrum quantified from variation in 141,456 humans.从 141456 名人类个体的变异中量化的突变约束谱。
Nature. 2020 May;581(7809):434-443. doi: 10.1038/s41586-020-2308-7. Epub 2020 May 27.
5
Recommendations for application of the functional evidence PS3/BS3 criterion using the ACMG/AMP sequence variant interpretation framework.使用 ACMG/AMP 序列变异解读框架推荐功能证据 PS3/BS3 标准的应用。
Genome Med. 2019 Dec 31;12(1):3. doi: 10.1186/s13073-019-0690-2.
6
Functional characterization of 84 PALB2 variants of uncertain significance.84 种意义未明的 PALB2 变异体的功能特征分析。
Genet Med. 2020 Mar;22(3):622-632. doi: 10.1038/s41436-019-0682-z. Epub 2019 Oct 21.
7
Structural basis for lamin assembly at the molecular level.在分子水平上组装层粘连蛋白的结构基础。
Nat Commun. 2019 Aug 21;10(1):3757. doi: 10.1038/s41467-019-11684-x.
8
The structural and gene expression hypotheses in laminopathic diseases-not so different after all.核纤层蛋白病的结构与基因表达假说——殊途同归。
Mol Biol Cell. 2019 Jul 15;30(15):1786-1790. doi: 10.1091/mbc.E18-10-0672.
9
Induced Pluripotent Stem Cells to Study Mechanisms of Laminopathies: Focus on Epigenetics.诱导多能干细胞用于研究核纤层蛋白病的机制:聚焦于表观遗传学
Front Cell Dev Biol. 2018 Dec 20;6:172. doi: 10.3389/fcell.2018.00172. eCollection 2018.
10
Assessment of fibroblast nuclear morphology aids interpretation of LMNA variants.评估成纤维细胞核形态有助于解读 LMNA 变异。
Eur J Hum Genet. 2019 Mar;27(3):389-399. doi: 10.1038/s41431-018-0294-0. Epub 2018 Nov 12.