Department of Biochemistry, Erasmus University Medical Center, Rotterdam, the Netherlands.
Stem Cell and Regenerative Medicine Center of Excellence, Tehran University of Medical Sciences, Tehran, Iran.
mBio. 2021 Dec 21;12(6):e0298021. doi: 10.1128/mBio.02980-21. Epub 2021 Dec 7.
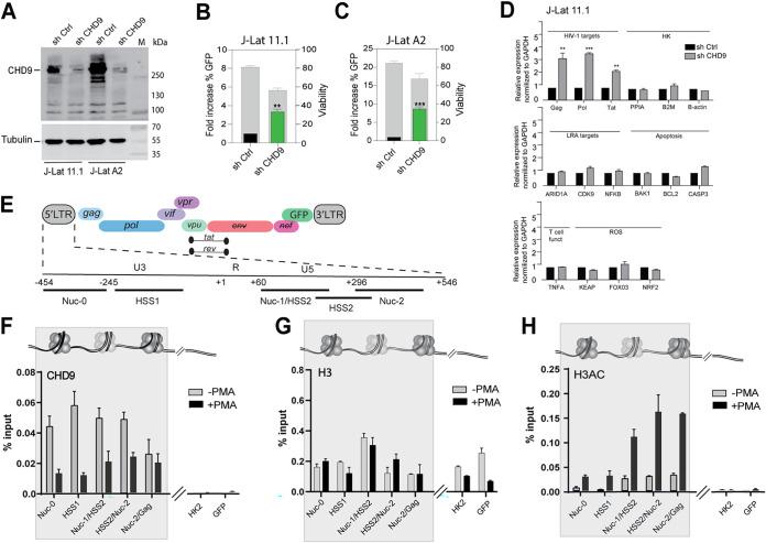
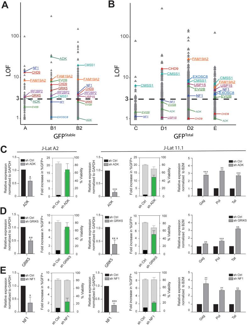
To identify novel host factors as putative targets to reverse HIV-1 latency, we performed an insertional mutagenesis genetic screen in a latent HIV-1 infected pseudohaploid KBM7 cell line (Hap-Lat). Following mutagenesis, insertions were mapped to the genome, and bioinformatic analysis resulted in the identification of 69 candidate host genes involved in maintaining HIV-1 latency. A select set of candidate genes was functionally validated using short hairpin RNA (shRNA)-mediated depletion in latent HIV-1 infected J-Lat A2 and 11.1 T cell lines. We confirmed ADK, CHD9, CMSS1, EVI2B, EXOSC8, FAM19A, GRIK5, IRF2BP2, NF1, and USP15 as novel host factors involved in the maintenance of HIV-1 latency. Chromatin immunoprecipitation assays indicated that CHD9, a chromodomain helicase DNA-binding protein, maintains HIV-1 latency via direct association with the HIV-1 5' long terminal repeat (LTR), and its depletion results in increased histone acetylation at the HIV-1 promoter, concomitant with HIV-1 latency reversal. FDA-approved inhibitors 5-iodotubercidin, trametinib, and topiramate, targeting ADK, NF1, and GRIK5, respectively, were characterized for their latency reversal potential. While 5-iodotubercidin exhibited significant cytotoxicity in both J-Lat and primary CD4 T cells, trametinib reversed latency in J-Lat cells but not in latent HIV-1 infected primary CD4 T cells. Importantly, topiramate reversed latency in cell line models, in latently infected primary CD4 T cells, and crucially in CD4 T cells from three people living with HIV-1 (PLWH) under suppressive antiretroviral therapy, without inducing T cell activation or significant toxicity. Thus, using an adaptation of a haploid forward genetic screen, we identified novel and druggable host factors contributing to HIV-1 latency. A reservoir of latent HIV-1 infected cells persists in the presence of combination antiretroviral therapy (cART), representing a major obstacle for viral eradication. Reactivation of the latent HIV-1 provirus is part of curative strategies which aim to promote clearance of the infected cells. Using a two-color haploid screen, we identified 69 candidate genes as latency-maintaining host factors and functionally validated a subset of 10 of those in additional T-cell-based cell line models of HIV-1 latency. We further demonstrated that CHD9 is associated with HIV-1's promoter, the 5' LTR, while this association is lost upon reactivation. Additionally, we characterized the latency reversal potential of FDA compounds targeting ADK, NF1, and GRIK5 and identify the GRIK5 inhibitor topiramate as a viable latency reversal agent with clinical potential.
为了鉴定新的宿主因子作为逆转 HIV-1 潜伏期的潜在靶点,我们在潜伏的 HIV-1 感染的假单倍体 KBM7 细胞系(Hap-Lat)中进行了插入诱变遗传筛选。诱变后,插入被定位到基因组中,生物信息学分析导致鉴定出 69 个候选宿主基因,这些基因参与维持 HIV-1 潜伏期。使用短发夹 RNA (shRNA) 介导的潜伏 HIV-1 感染的 J-Lat A2 和 11.1 T 细胞系中的消耗,对一组选定的候选基因进行了功能验证。我们证实 ADK、CHD9、CMSS1、EVI2B、EXOSC8、FAM19A、GRIK5、IRF2BP2、NF1 和 USP15 是参与维持 HIV-1 潜伏期的新宿主因子。染色质免疫沉淀分析表明,染色质解旋酶 DNA 结合蛋白 CHD9 通过与 HIV-1 5'长末端重复序列(LTR)的直接关联来维持 HIV-1 的潜伏期,其耗竭导致 HIV-1 启动子处组蛋白乙酰化增加,同时 HIV-1 潜伏期逆转。针对 ADK、NF1 和 GRIK5 的 FDA 批准的抑制剂 5-碘尿苷、曲美替尼和托吡酯分别被表征为其潜在逆转剂。虽然 5-碘尿苷在 J-Lat 和原代 CD4 T 细胞中均表现出显著的细胞毒性,但曲美替尼在 J-Lat 细胞中逆转了潜伏期,但在潜伏的 HIV-1 感染的原代 CD4 T 细胞中没有。重要的是,托吡酯在细胞系模型中、潜伏感染的原代 CD4 T 细胞中以及在接受抑制性抗逆转录病毒治疗的 3 名 HIV-1 感染者(PLWH)的 CD4 T 细胞中逆转了潜伏期,而不会诱导 T 细胞激活或显著毒性。因此,我们使用单倍体正向遗传筛选的改编版,鉴定了新的、可药物治疗的宿主因子,这些因子有助于 HIV-1 的潜伏期。在联合抗逆转录病毒疗法(cART)存在的情况下,潜伏的 HIV-1 感染细胞库仍然存在,这是病毒根除的主要障碍。潜伏 HIV-1 前病毒的激活是旨在促进受感染细胞清除的治愈策略的一部分。我们使用双色单倍体筛选鉴定了 69 个候选基因作为维持潜伏期的宿主因子,并在另外的 HIV-1 潜伏期基于 T 细胞的细胞系模型中对其中 10 个进行了功能验证。我们进一步证明 CHD9 与 HIV-1 的启动子、5'LTR 相关联,而这种关联在激活时丢失。此外,我们还对靶向 ADK、NF1 和 GRIK5 的 FDA 化合物的潜在逆转潜伏期潜力进行了表征,并确定了 GRIK5 抑制剂托吡酯作为具有临床潜力的可行潜伏期逆转剂。