Suppr超能文献

SPARCL1 对绵羊前体脂肪细胞增殖和分化的影响。

Effects of SPARCL1 on the proliferation and differentiation of sheep preadipocytes.

机构信息

Institute of Animal Biotechnology, Jilin Academy of Agricultural Sciences, Jilin, Gongzhuling, China.

Institute of Animal Husbandry and Veterinary Medicine, Jilin Academy of Agricultural Sciences, Jilin, Gongzhuling, China.

出版信息

Adipocyte. 2021 Dec;10(1):658-669. doi: 10.1080/21623945.2021.2010901.

Abstract

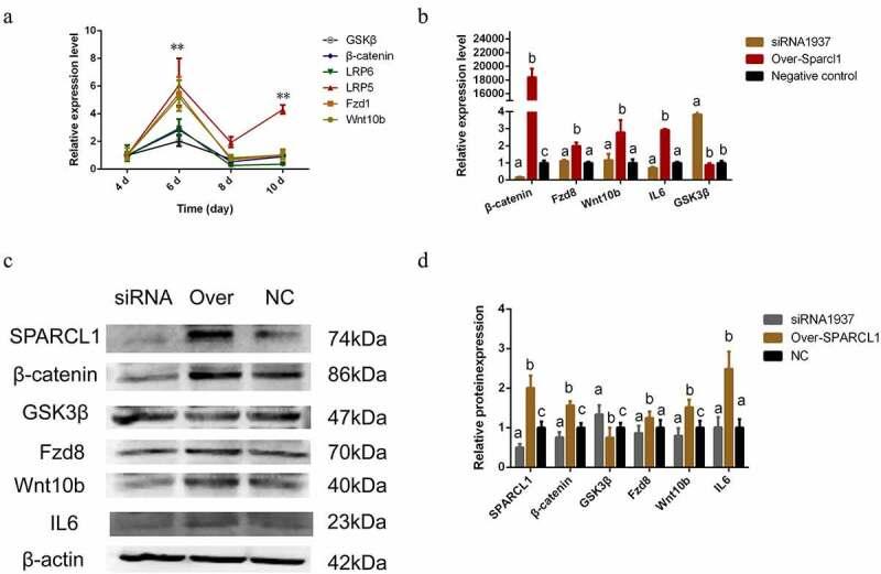
Important candidate genes that regulate lipid metabolism have the potential to increase the content of intramuscular fat (IMF) and improve meat quality. () is a secreted glycoprotein with important physiological functions and is involved in the proliferation and differentiation of various cells. However, the role of the gene in sheep preadipocytes and its regulatory mechanism is still unclear. In this study, we explored the effect of on the proliferation and differentiation of sheep preadipocytes. The results showed that the expression level of the gene is higher in fat tissue than in other tissues, and the gene was significantly increased on the 6 day of preadipocyte differentiation. In the preadipocyte proliferation stage, interference of gene reduced cell viability and increased cell apoptosis. In preadipocyte differentiation stage, overexpression significantly inhibited lipid droplets accumulation and triglyceride content by increasing , and and inhibiting , and genes expression, whereas deficiency significantly promoted cell differentiation by inhibiting and increasing , and . The results of this study suggest that plays a negative role during preadipocyte differentiation and may become a novel target for regulating preadipocyte differentiation and improving IMF.: Intramuscular fat : Secreted protein acidic and rich in cysteine like 1 : Peroxisome proliferator-activated receptor γ : CCAAT/enhancer-binding protein-α : Lipoprotein lipase : Insulin-like growth factor 1 : Wnt family member 10B : Frizzled class receptor 8 : Interleukin 6 : Catenin beta interacting protein 1 : Glycogen synthase kinase 3 beta : Low-density lipoprotein receptor-related protein 5/6.

摘要

重要的候选基因,调节脂质代谢有潜力增加肌内脂肪(IMF)的含量和改善肉质。()是一种分泌糖蛋白,具有重要的生理功能,参与各种细胞的增殖和分化。然而,该基因在绵羊前体脂肪细胞中的作用及其调控机制尚不清楚。在本研究中,我们探讨了基因对绵羊前体脂肪细胞增殖和分化的影响。结果表明,基因在脂肪组织中的表达水平高于其他组织,基因在前体脂肪细胞分化的第 6 天显著增加。在前体脂肪细胞增殖阶段,干扰基因降低细胞活力并增加细胞凋亡。在前体脂肪细胞分化阶段,过表达显著抑制脂质滴的积累和甘油三酯含量通过增加、和、抑制和基因的表达,而缺乏显著促进细胞分化通过抑制和增加、和。本研究结果表明,在脂肪细胞分化过程中发挥负调控作用,可能成为调控脂肪细胞分化和提高 IMF 的新靶点:肌内脂肪:富含半胱氨酸的酸性分泌蛋白 1:过氧化物酶体增殖物激活受体 γ:CCAAT/增强子结合蛋白-α:脂蛋白脂肪酶:胰岛素样生长因子 1:Wnt 家族成员 10B:卷曲受体 8:白细胞介素 6:连环蛋白相互作用蛋白 1:糖原合酶激酶 3β:低密度脂蛋白受体相关蛋白 5/6。

https://cdn.ncbi.nlm.nih.gov/pmc/blobs/4fcc/8654481/80f96aa3c10e/KADI_A_2010901_F0001_OC.jpg

文献AI研究员

20分钟写一篇综述,助力文献阅读效率提升50倍。

立即体验

用中文搜PubMed

大模型驱动的PubMed中文搜索引擎

马上搜索

文档翻译

学术文献翻译模型,支持多种主流文档格式。

立即体验