School of Life Science and Technology, ShanghaiTech University, Shanghai, China.
Department of Cell Biology, Yale University School of Medicine, New Haven, CT, 06520, USA.
Commun Biol. 2021 Dec 7;4(1):1370. doi: 10.1038/s42003-021-02899-0.
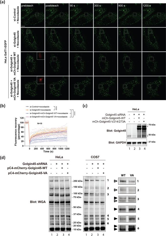
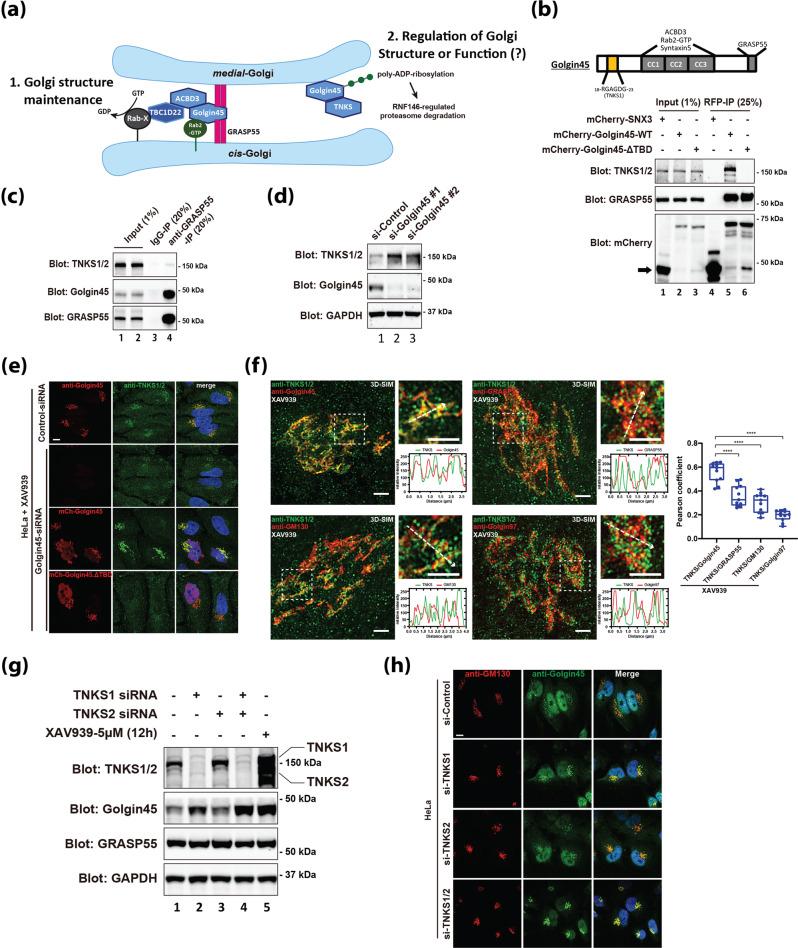
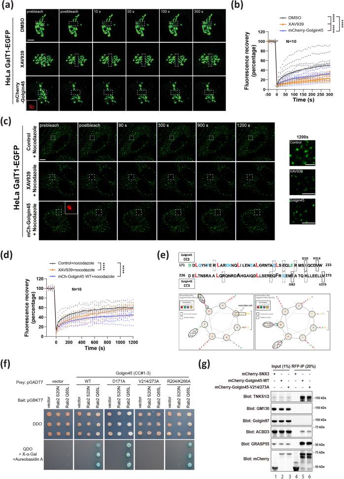
Altered glycosylation plays an important role during development and is also a hallmark of increased tumorigenicity and metastatic potentials of several cancers. We report here that Tankyrase-1 (TNKS1) controls protein glycosylation by Poly-ADP-ribosylation (PARylation) of a Golgi structural protein, Golgin45, at the Golgi. TNKS1 is a Golgi-localized peripheral membrane protein that plays various roles throughout the cell, ranging from telomere maintenance to Glut4 trafficking. Our study indicates that TNKS1 localization to the Golgi apparatus is mediated by Golgin45. TNKS1-dependent control of Golgin45 protein stability influences protein glycosylation, as shown by Glycomic analysis. Further, FRAP experiments indicated that Golgin45 protein level modulates Golgi glycosyltransferease trafficking in Rab2-GTP-dependent manner. Taken together, these results suggest that TNKS1-dependent regulation of Golgin45 may provide a molecular underpinning for altered glycosylation at the Golgi during development or oncogenic transformation.
糖基化修饰在发育过程中起着重要作用,也是几种癌症肿瘤发生能力和转移潜能增加的标志。我们在这里报告,Tankyrase-1(TNKS1)通过 Poly-ADP-ribosylation(PARylation)糖基化修饰高尔基体结构蛋白 Golgin45 来控制蛋白质糖基化,该蛋白位于高尔基体中。TNKS1 是一种定位于高尔基体的外周膜蛋白,在细胞中发挥各种作用,从端粒维持到 Glut4 运输。我们的研究表明,TNKS1 定位于高尔基体是由 Golgin45 介导的。TNKS1 依赖性 Golgin45 蛋白稳定性控制影响蛋白质糖基化,糖基组学分析显示了这一点。此外,FRAP 实验表明,Golgin45 蛋白水平以 Rab2-GTP 依赖性方式调节高尔基体糖基转移酶的运输。总之,这些结果表明,TNKS1 依赖性 Golgin45 调节可能为发育或致癌转化过程中高尔基体糖基化改变提供了分子基础。