Suppr超能文献

维甲酸信号传导驱动结直肠癌向吸收性谱系分化。

Retinoic acid signaling drives differentiation toward the absorptive lineage in colorectal cancer.

作者信息

Wester Roelof A, van Voorthuijsen Lisa, Neikes Hannah K, Dijkstra Jelmer J, Lamers Lieke A, Frölich Siebren, van der Sande Maarten, Logie Colin, Lindeboom Rik G H, Vermeulen Michiel

机构信息

Department of Molecular Biology, Faculty of Science, Radboud Institute for Molecular Life Sciences (RIMLS), Oncode Institute, Radboud University Nijmegen, 6525GA Nijmegen, the Netherlands.

Department of Molecular Developmental Biology, Faculty of Science, Radboud Institute for Molecular Life Sciences (RIMLS), Radboud University Nijmegen, 6525GA Nijmegen, the Netherlands.

出版信息

iScience. 2021 Nov 15;24(12):103444. doi: 10.1016/j.isci.2021.103444. eCollection 2021 Dec 17.

Abstract

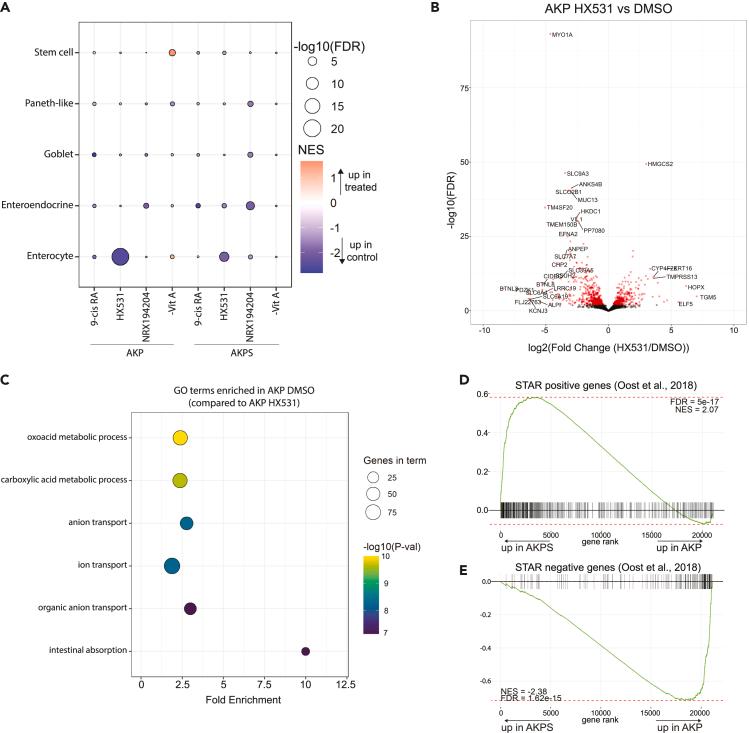
Retinoic acid (RA) signaling is an important and conserved pathway that regulates cellular proliferation and differentiation. Furthermore, perturbed RA signaling is implicated in cancer initiation and progression. However, the mechanisms by which RA signaling contributes to homeostasis, malignant transformation, and disease progression in the intestine remain incompletely understood. Here, we report, in agreement with previous findings, that activation of the Retinoic Acid Receptor and the Retinoid X Receptor results in enhanced transcription of enterocyte-specific genes in mouse small intestinal organoids. Conversely, inhibition of this pathway results in reduced expression of genes associated with the absorptive lineage. Strikingly, this latter effect is conserved in a human organoid model for colorectal cancer (CRC) progression. We further show that RXR motif accessibility depends on progression state of CRC organoids. Finally, we show that reduced RXR target gene expression correlates with worse CRC prognosis, implying RA signaling as a putative therapeutic target in CRC.

摘要

视黄酸(RA)信号通路是一条重要且保守的通路,可调节细胞增殖和分化。此外,RA信号通路紊乱与癌症的发生和发展有关。然而,RA信号通路在肠道内维持稳态、恶性转化和疾病进展过程中所起的作用机制仍未完全明确。在此,与先前的研究结果一致,我们报道视黄酸受体(Retinoic Acid Receptor)和视黄醇X受体(Retinoid X Receptor)的激活会导致小鼠小肠类器官中肠细胞特异性基因的转录增强。相反,该通路的抑制会导致与吸收谱系相关的基因表达减少。令人惊讶的是,在人类结直肠癌(CRC)进展的类器官模型中也存在这种效应。我们进一步表明,RXR基序的可及性取决于CRC类器官的进展状态。最后,我们表明RXR靶基因表达降低与CRC预后较差相关,这意味着RA信号通路可能是CRC的一个治疗靶点。

https://cdn.ncbi.nlm.nih.gov/pmc/blobs/dea9/8633980/c105276a4233/fx1.jpg

文献检索

告别复杂PubMed语法,用中文像聊天一样搜索,搜遍4000万医学文献。AI智能推荐,让科研检索更轻松。

立即免费搜索

文件翻译

保留排版,准确专业,支持PDF/Word/PPT等文件格式,支持 12+语言互译。

免费翻译文档

深度研究

AI帮你快速写综述,25分钟生成高质量综述,智能提取关键信息,辅助科研写作。

立即免费体验