Wei Rui, Yang Jiayin, Cheng Chi-Wa, Ho Wai-In, Li Na, Hu Yang, Hong Xueyu, Fu Jian, Yang Bo, Liu Yuqing, Jiang Lixiang, Lai Wing-Hon, Au Ka-Wing, Tsang Wai-Ling, Tse Yiu-Lam, Ng Kwong-Man, Esteban Miguel A, Tse Hung-Fat
The Cardiology Division, Department of Medicine, Li Ka Shing Faculty of Medicine, The University of Hong Kong, Hong Kong, China.
Hong Kong-Guangdong Stem Cell and Regenerative Medicine Research Centre, The University of Hong Kong and Guangzhou Institutes of Biomedicine and Health, Hong Kong, China.
JHEP Rep. 2021 Oct 30;4(1):100389. doi: 10.1016/j.jhepr.2021.100389. eCollection 2022 Jan.
BACKGROUND & AIMS: Wilson's disease (WD) is an autosomal recessive disorder of copper metabolism caused by loss-of-function mutations in , which encodes a copper-transporting protein. It is characterized by excessive copper deposition in tissues, predominantly in the liver and brain. We sought to investigate whether gene-corrected patient-specific induced pluripotent stem cell (iPSC)-derived hepatocytes (iHeps) could serve as an autologous cell source for cellular transplantation therapy in WD.
We first compared the phenotype and cellular function of ATP7B before and after gene correction using CRISPR/Cas9 and single-stranded oligodeoxynucleotides (ssODNs) in iHeps (derived from patients with WD) which were homozygous for the ATP7B R778L mutation (ATP7B). Next, we evaluated the therapeutic potential of cellular transplantation of WD gene-corrected iHeps in an immunodeficient WD mouse model ( ; ARG).
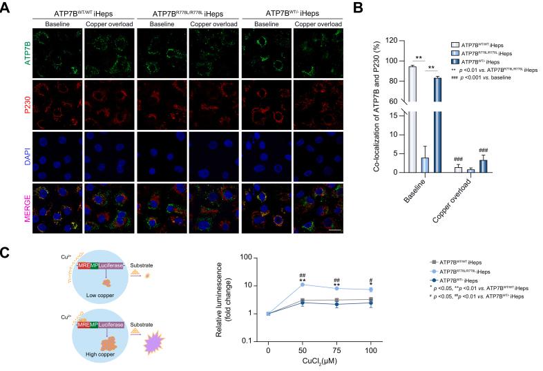
We successfully created iPSCs with heterozygous gene correction carrying 1 allele of the wild-type gene (ATP7B) using CRISPR/Cas9 and ssODNs. Compared with ATP7B iHeps, gene-corrected ATP7B iHeps restored ATP7B subcellular localization, its subcellular trafficking in response to copper overload and its copper exportation function. Moreover, cellular transplantation of ATP7B iHeps into ARG mice via intra-splenic injection significantly attenuated the hepatic manifestations of WD. Liver function improved and liver fibrosis decreased due to reductions in hepatic copper accumulation and consequently copper-induced hepatocyte toxicity.
Our findings demonstrate that gene-corrected patient-specific iPSC-derived iHeps can rescue the and disease phenotypes of WD. These proof-of-principle data suggest that iHeps derived from gene-corrected WD iPSCs have potential use as an autologous cell source for therapy of WD as well as other inherited liver disorders.
Gene correction restored ATP7B function in hepatocytes derived from induced pluripotent stem cells that originated from a patient with Wilson's disease. These gene-corrected hepatocytes are potential cell sources for autologous cell therapy in patients with Wilson's disease.
威尔逊病(WD)是一种常染色体隐性铜代谢紊乱疾病,由编码一种铜转运蛋白的功能丧失性突变引起。其特征是铜在组织中过度沉积,主要在肝脏和大脑。我们试图研究基因校正的患者特异性诱导多能干细胞(iPSC)来源的肝细胞(iHeps)是否可作为WD细胞移植治疗的自体细胞来源。
我们首先使用CRISPR/Cas9和单链寡脱氧核苷酸(ssODNs)比较了iHeps(源自WD患者)中ATP7B基因校正前后的表型和细胞功能,这些iHeps对于ATP7B R778L突变(ATP7B)是纯合的。接下来,我们在免疫缺陷的WD小鼠模型(;ARG)中评估了WD基因校正的iHeps细胞移植的治疗潜力。
我们使用CRISPR/Cas9和ssODNs成功创建了具有杂合基因校正的iPSC,携带1个野生型基因(ATP7B)等位基因。与ATP7B iHeps相比,基因校正的ATP7B iHeps恢复了ATP7B亚细胞定位、其对铜过载的亚细胞转运及其铜输出功能。此外, 通过脾内注射将ATP7B iHeps细胞移植到ARG小鼠中显著减轻了WD的肝脏表现。由于肝脏铜积累减少以及因此铜诱导的肝细胞毒性降低,肝功能得到改善,肝纤维化减轻。
我们的研究结果表明,基因校正的患者特异性iPSC来源的iHeps可以挽救WD的和疾病表型。这些原理验证数据表明,源自基因校正的WD iPSC的iHeps有潜力作为WD以及其他遗传性肝脏疾病治疗的自体细胞来源。
基因校正恢复了源自威尔逊病患者的诱导多能干细胞来源的肝细胞中的ATP7B功能。这些基因校正的肝细胞是威尔逊病患者自体细胞治疗的潜在细胞来源。