Suppr超能文献

综合转录组分析揭示光动力疗法对脑血管内皮细胞的影响。

Integrated Transcriptome Analysis Reveals the Impact of Photodynamic Therapy on Cerebrovascular Endothelial Cells.

作者信息

He Yanyan, Duan Lin, Wu Haigang, Chen Song, Lu Taoyuan, Li Tianxiao, He Yingkun

机构信息

Department of Cerebrovascular Disease, Henan Provincial People's Hospital, Zhengzhou University People's Hospital, Henan International Joint Laboratory of Cerebrovascular Disease, Zhengzhou, China.

School of Life Sciences, Henan University, Kaifeng, China.

出版信息

Front Oncol. 2021 Nov 22;11:731414. doi: 10.3389/fonc.2021.731414. eCollection 2021.

Abstract

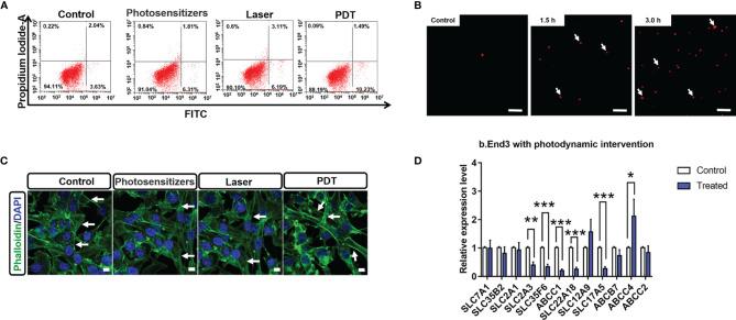
Blood vessels in the brain tissue form a compact vessel structure and play an essential role in maintaining the homeostasis of the neurovascular system. The low dosage of photodynamic intervention (PDT) significantly affects the expression of cellular biomarkers. To understand the impact of photodynamic interventions on cerebrovascular endothelial cells, we evaluated the dosage-dependent impact of porfimer sodium-mediated PDT on B.END3 cells using flow cytometer, comet assay, RNA sequencing, and bioinformatics analysis. To examine whether PDT can induce disorder of intracellular organelles, we did not observe any significance damage of DNA and cellular skeleton. Moreover, expression levels of cellular transporters-related genes were significantly altered, implying the drawbacks of PDT on cerebrovascular functions. To address the potential molecular mechanisms of these phenotypes, RNA sequencing and bioinformatics analysis were employed to identify critical genes and pathways among these processes. The gene ontology (GO) analysis and protein-protein interaction (PPI) identified 15 hub genes, highly associated with cellular mitosis process (, , , , , , , , , ) and DNA replication (, , , ). Gene set enrichment analysis (GSEA) reveals that and pathways may play a critical role in regulating expression levels of transporter-related genes. To further perform qRT-PCR assays, we find that and pathways were substantially up-regulated, consistent with GSEA analysis. The current findings suggested that a low dosage of PDT intervention may be detrimental to the homeostasis of blood-brain barrier (BBB) by inducing the inflammatory response and affecting the expression of surface biomarkers.

摘要

脑组织中的血管形成紧密的血管结构,在维持神经血管系统的稳态中发挥着重要作用。低剂量的光动力干预(PDT)会显著影响细胞生物标志物的表达。为了解光动力干预对脑血管内皮细胞的影响,我们使用流式细胞仪、彗星试验、RNA测序和生物信息学分析,评估了卟吩姆钠介导的PDT对B.END3细胞的剂量依赖性影响。为检查PDT是否能诱导细胞内细胞器紊乱,我们未观察到DNA和细胞骨架有任何明显损伤。此外,细胞转运蛋白相关基因的表达水平发生了显著变化,这意味着PDT对脑血管功能存在缺陷。为探究这些表型的潜在分子机制,我们采用RNA测序和生物信息学分析来确定这些过程中的关键基因和途径。基因本体(GO)分析和蛋白质-蛋白质相互作用(PPI)确定了15个枢纽基因,它们与细胞有丝分裂过程(,,,,,,,,,)和DNA复制(,,,)高度相关。基因集富集分析(GSEA)表明和途径可能在调节转运蛋白相关基因的表达水平中起关键作用。为进一步进行qRT-PCR分析,我们发现和途径显著上调,这与GSEA分析结果一致。目前的研究结果表明,低剂量的PDT干预可能通过诱导炎症反应和影响表面生物标志物的表达,对血脑屏障(BBB)的稳态产生不利影响。

https://cdn.ncbi.nlm.nih.gov/pmc/blobs/9965/8645902/e9f8787d996d/fonc-11-731414-g001.jpg

文献AI研究员

20分钟写一篇综述,助力文献阅读效率提升50倍。

立即体验

用中文搜PubMed

大模型驱动的PubMed中文搜索引擎

马上搜索

文档翻译

学术文献翻译模型,支持多种主流文档格式。

立即体验