Department of Neurosurgery, Beijing Tiantan Hospital, Capital Medical University, Beijing, China.
Beijing Neurosurgical Institute, Capital Medical University, Beijing, China.
Cancer Sci. 2022 Feb;113(2):756-769. doi: 10.1111/cas.15236. Epub 2021 Dec 24.
Glioblastoma is a paradigm of cancer-associated immunosuppression, limiting the effects of immunotherapeutic strategies. Thus, identifying the molecular mechanisms underlying immune surveillance evasion is critical. Recently, the preferential expression of inhibitory natural killer (NK) cell receptor CD161 on glioma-infiltrating cytotoxic T cells was identified. Focusing on the molecularly annotated, large-scale clinical samples from different ethnic origins, the data presented here provide evidence of this immune modulator's essential roles in brain tumor biology.
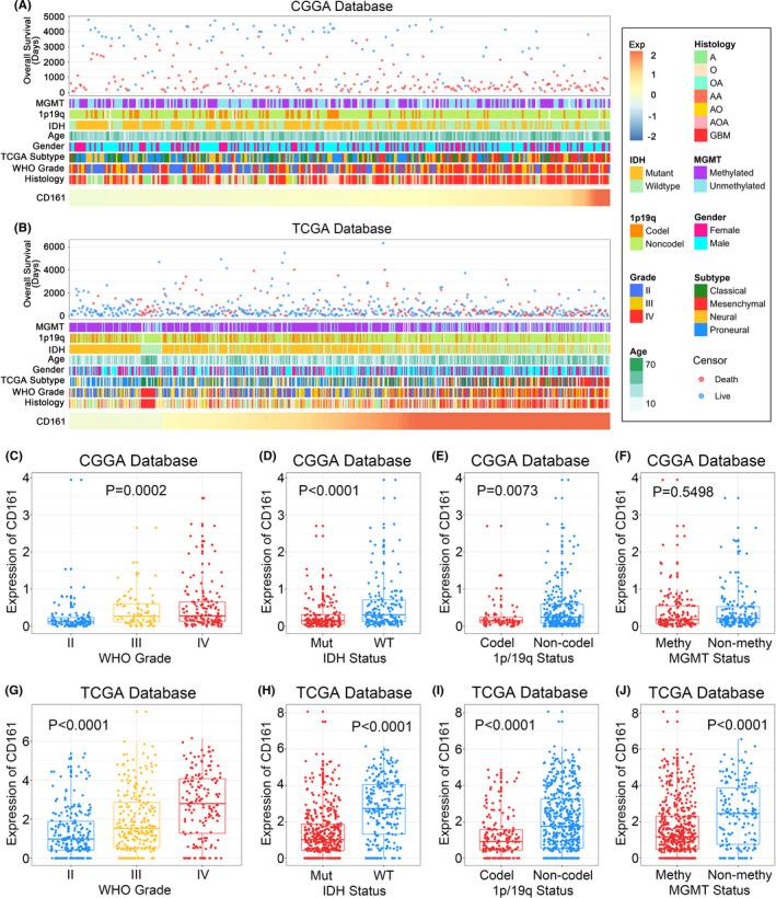
Retrospective RNA-seq data analysis was conducted in a cohort of 313 patients with glioma in the Chinese Glioma Genome Atlas (CGGA) database and 603 patients in The Cancer Genome Atlas (TCGA) database. In addition, single-cell sequencing data from seven surgical specimens of glioblastoma patients and a model in which patient-derived glioma stem cells were cocultured with peripheral lymphocytes, were used to analyze the molecular evolution process during gliomagenesis.
CD161 was enriched in high-grade gliomas and isocitrate dehydrogenase (IDH)-wildtype glioma. CD161 acted as a potential biomarker for the mesenchymal subtype of glioma and an independent prognostic factor for the overall survival (OS) of patients with glioma. In addition, CD161 played an essential role in inhibiting the cytotoxicity of T cells in glioma patients. During the process of gliomagenesis, the expression of CD161 on different lymphocytes dynamically evolved.
The expression of CD161 was closely related to the pathology and molecular pathology of glioma. Meanwhile, CD161 promoted the progression and evolution of gliomas through its unique effect on T cell dysfunction. Thus, CD161 is a promising novel target for immunotherapeutic strategies in glioma treatment.
胶质母细胞瘤是癌症相关免疫抑制的典范,限制了免疫治疗策略的效果。因此,确定免疫监视逃逸的分子机制至关重要。最近,在浸润性细胞毒性 T 细胞上优先表达抑制性自然杀伤 (NK) 细胞受体 CD161 已被鉴定。本研究聚焦于来自不同种族的大规模临床样本的分子注释,提供了该免疫调节剂在脑肿瘤生物学中具有重要作用的证据。
对中国脑肿瘤基因组图谱 (CGGA) 数据库中的 313 例胶质母细胞瘤患者和癌症基因组图谱 (TCGA) 数据库中的 603 例患者进行回顾性 RNA-seq 数据分析。此外,使用来自 7 例胶质母细胞瘤患者的手术标本和患者来源的胶质瘤干细胞与外周淋巴细胞共培养的单细胞测序数据,分析了胶质母细胞瘤发生过程中的分子进化过程。
CD161 在高级别胶质瘤和异柠檬酸脱氢酶 (IDH)-野生型胶质瘤中富集。CD161 可作为胶质母细胞瘤间充质亚型的潜在生物标志物和胶质母细胞瘤患者总生存期 (OS) 的独立预后因素。此外,CD161 在抑制胶质母细胞瘤患者 T 细胞的细胞毒性方面发挥着重要作用。在胶质母细胞瘤发生过程中,不同淋巴细胞上 CD161 的表达动态演变。
CD161 的表达与胶质瘤的病理学和分子病理学密切相关。同时,CD161 通过对 T 细胞功能障碍的独特作用促进了胶质瘤的进展和演变。因此,CD161 是治疗胶质瘤免疫治疗策略的一个有前途的新靶点。