College of Grassland Science and Technology, China Agricultural University, Beijing 100193, China.
Institute of Animal Sciences, Chinese Academy of Agricultural Sciences, Beijing 100193, China.
Int J Mol Sci. 2021 Nov 23;22(23):12625. doi: 10.3390/ijms222312625.
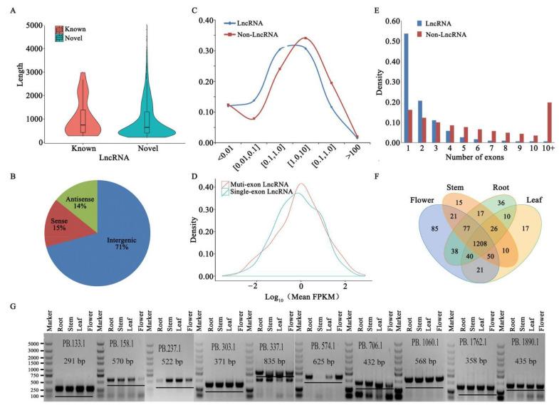
Red clover ( L.) is used as forage and contains a high level of isoflavonoids. Although isoflavonoids in red clover were discovered a long time ago, the transcriptional regulation of isoflavonoid biosynthesis is virtually unknown because of the lack of accurate and comprehensive characterization of the transcriptome. Here, we used a combination of long-read (PacBio Iso-Seq) and short-read (Illumina) RNAseq sequencing to develop a more comprehensive full-length transcriptome in four tissues (root, stem, leaf, and flower) and to identify transcription factors possibly involved in isoflavonoid biosynthesis in red clover. Overall, we obtained 50,922 isoforms, including 19,860 known genes and 2817 novel isoforms based on the annotation of RefGen Tp_v2.0. We also found 1843 long non-coding RNAs, 1625 fusion genes, and 34,612 alternatively spliced events, with some transcript isoforms validated experimentally. A total of 16,734 differentially expressed genes were identified in the four tissues, including 43 isoflavonoid-biosynthesis-related genes, such as stem-specific expressed , , and and root-specific expressed , , and . Further, weighted gene co-expression network analysis and a targeted compound assay were combined to investigate the association between the isoflavonoid content and the transcription factors expression in the four tissues. Twelve transcription factors were identified as key genes for isoflavonoid biosynthesis. Among these transcription factors, the overexpression of or significantly increased the isoflavonoid content in tobacco. In particular, the glycitin was increased by 50-100 times in the plants overexpressing , in comparison to that in the WT plants. Our study provides a comprehensive and accurate annotation of the red clover transcriptome and candidate genes to improve isoflavonoid biosynthesis and accelerate research into molecular breeding in red clover or other crops.
红车轴草(L.)用作饲料,含有高水平的异黄酮。尽管很久以前就发现了红车轴草中的异黄酮,但由于缺乏对转录组的准确和全面的描述,异黄酮生物合成的转录调控实际上是未知的。在这里,我们使用长读(PacBio Iso-Seq)和短读(Illumina)RNAseq 测序相结合的方法,在四个组织(根、茎、叶和花)中开发了一个更全面的全长转录组,并鉴定了可能参与红车轴草异黄酮生物合成的转录因子。总的来说,我们根据 RefGen Tp_v2.0 的注释获得了 50922 个异构体,包括 19860 个已知基因和 2817 个新异构体。我们还发现了 1843 个长非编码 RNA、1625 个融合基因和 34612 个选择性剪接事件,其中一些转录本异构体通过实验验证。在四个组织中共鉴定出 16734 个差异表达基因,包括 43 个异黄酮生物合成相关基因,如茎特异性表达的、和,以及根特异性表达的、和。此外,我们还结合加权基因共表达网络分析和靶向化合物测定,研究了四个组织中异黄酮含量与转录因子表达之间的关系。鉴定出 12 个转录因子是异黄酮生物合成的关键基因。在这些转录因子中,过表达或显著增加了烟草中的异黄酮含量。特别是,在过表达或的植物中,glycitin 的含量比 WT 植物增加了 50-100 倍。我们的研究提供了一个全面而准确的红车轴草转录组注释和候选基因,以提高异黄酮生物合成,并加速红车轴草或其他作物的分子育种研究。