Guangdong Provincial Key Laboratory of Animal Nutrition Control, National Engineering Research Center for Breeding Swine Industry, College of Animal Science, South China Agricultural University, No. 483 Wushan Road, Guangzhou 510642, China.
Int J Mol Sci. 2021 Dec 3;22(23):13075. doi: 10.3390/ijms222313075.
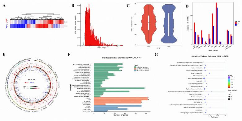
play an important role in hepatocellular carcinoma and liver fibrosis via inhibiting hepatoma cell proliferation. (), as a target of , regulates the development of primary organic solid tumors through DNA methylation mechanisms. However, the effect of on DNA methylation profiles in liver is unclear. In this study, we used Whole-Genome Bisulfite Sequencing (WGBS) to detect the differentially methylated regions (DMRs), and investigated DMR-related genes and their enriched pathways by . We found that methylated cytosines increased 0.19% in the knock-out (KO) liver fed with high-fat diet (HFD), compared with the wild type (WT). Furthermore, compared with the WT group, the CG methylation patterns of the KO group showed lower CG methylation levels in CG islands (CGIs), promoters and hypermethylation in CGI shores, 5'UTRs, exons, introns, 3'UTRs, and repeat regions. A total of 984 DMRs were identified between the WT and KO groups consisting of 559 hypermethylation and 425 hypomethylation DMRs. Furthermore, DMR-related genes were enriched in metabolism pathways such as carbon metabolism ( () (), arginine and proline metabolism ( (), ()) and purine metabolism ( (). In summary, we are the first to report the change in whole-genome methylation levels by -null through WGBS in liver, and provide an experimental basis for clinical diagnosis and treatment in liver diseases, indicating that may be a potential therapeutic target and biomarker for liver damage-associated diseases and hepatocellular carcinoma.
在肝细胞癌和肝纤维化中通过抑制肝癌细胞增殖发挥重要作用。 ()作为 的靶点,通过 DNA 甲基化机制调节原发性实体肿瘤的发展。然而, 对肝脏 DNA 甲基化谱的影响尚不清楚。在本研究中,我们使用全基因组亚硫酸氢盐测序(WGBS)检测差异甲基化区域(DMR),并通过 研究 DMR 相关基因及其富集途径。我们发现,高脂肪饮食(HFD)喂养的 敲除(KO)肝脏中的甲基化胞嘧啶比野生型(WT)增加了 0.19%。此外,与 WT 组相比,KO 组的 CG 甲基化模式在 CG 岛(CGIs)、启动子和 CGI shore 中显示出较低的 CG 甲基化水平,在 5'UTR、外显子、内含子、3'UTR 和重复区域中显示出高甲基化。在 WT 和 KO 组之间共鉴定出 984 个 DMR,其中包括 559 个高甲基化和 425 个低甲基化 DMR。此外,DMR 相关基因富集在代谢途径中,如碳代谢(()())、精氨酸和脯氨酸代谢(((())和嘌呤代谢(((())。总之,我们首次通过 WGBS 报道了 缺失导致肝脏全基因组甲基化水平的变化,为肝脏疾病的临床诊断和治疗提供了实验依据,表明 可能是肝脏损伤相关疾病和肝细胞癌的潜在治疗靶点和生物标志物。