Harada Aya, Goto Megumi, Kato Atsuya, Takenaka-Ninagawa Nana, Tanaka Akito, Noguchi Satoru, Ikeya Makoto, Sakurai Hidetoshi
Department of Clinical Application, Center for iPS Cell Research and Application (CiRA), Kyoto University, Kyoto, Japan.
Department of Neuromuscular Research, National Institute of Neuroscience, National Center of Neurology and Psychiatry, Tokyo, Japan.
Front Cell Dev Biol. 2021 Nov 23;9:790341. doi: 10.3389/fcell.2021.790341. eCollection 2021.
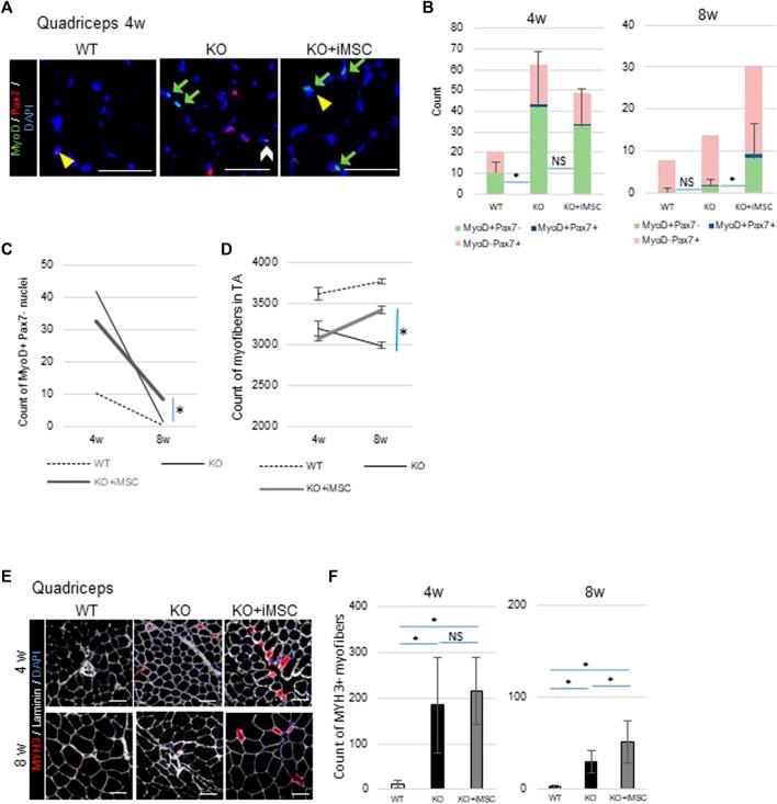
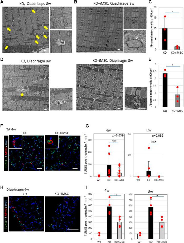
Collagen VI is distributed in the interstitium and is secreted mainly by mesenchymal stromal cells (MSCs) in skeletal muscle. Mutations in genes cause a spectrum of COL6-related myopathies. In this study, we performed a systemic transplantation study of human-induced pluripotent stem cell (iPSC)-derived MSCs (iMSCs) into neonatal immunodeficient COL6-related myopathy model ( /NSG) mice to validate the therapeutic potential. Engraftment of the donor cells and the resulting rescued collagen VI were observed at the quadriceps and diaphragm after intraperitoneal iMSC transplantation. Transplanted mice showed improvement in pathophysiological characteristics compared with untreated /NSG mice. In detail, higher muscle regeneration in the transplanted mice resulted in increased muscle weight and enlarged myofibers. Eight-week-old mice showed increased muscle force and performed better in the grip and rotarod tests. Overall, these findings support the concept that systemic iMSC transplantation can be a therapeutic option for COL6-related myopathies.
胶原蛋白VI分布于间质中,主要由骨骼肌中的间充质基质细胞(MSC)分泌。相关基因突变会导致一系列与COL6相关的肌病。在本研究中,我们将人诱导多能干细胞(iPSC)来源的间充质基质细胞(iMSC)系统性移植到新生免疫缺陷的COL6相关肌病模型(/NSG)小鼠体内,以验证其治疗潜力。经腹腔注射iMSC后,在股四头肌和膈肌处观察到供体细胞的植入以及由此产生的胶原蛋白VI的恢复。与未治疗的/NSG小鼠相比,移植小鼠的病理生理特征有所改善。具体而言,移植小鼠中更高的肌肉再生导致肌肉重量增加和肌纤维增大。8周龄小鼠的肌肉力量增强,在握力和转棒试验中的表现更好。总体而言,这些发现支持了系统性iMSC移植可作为COL6相关肌病治疗选择的概念。