Department of Kidney Transplantation, Nephropathy Hospital, The First Affiliated Hospital of Xi'an Jiaotong University, Xi'an, Shaanxi 710061, P.R. China.
Department of Materials Science and Engineering, Monash University, Clayton, Victoria, Australia.
Clin Sci (Lond). 2022 Jan 14;136(1):29-44. doi: 10.1042/CS20210663.
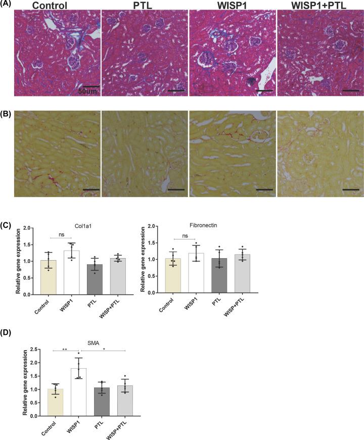
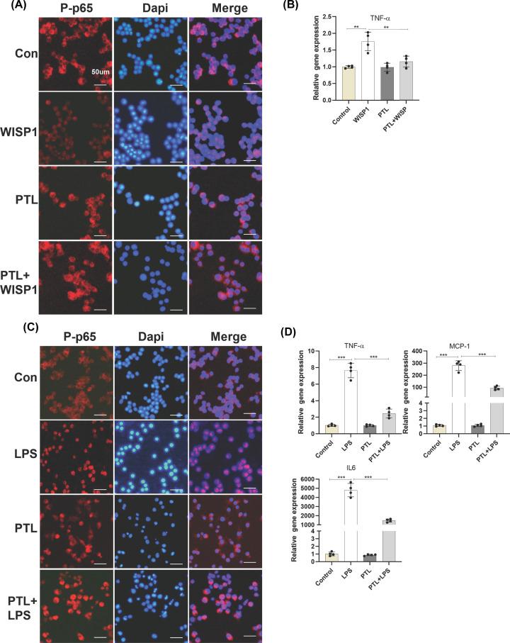
Inflammation is a pathological feature of kidney injury and its progression correlates with the development of kidney fibrosis which can lead to kidney function impairment. This project investigated the regulatory function of WNT1-inducible signaling pathway protein 1 (WISP1) in kidney inflammation. Administration of recombinant WISP1 protein to healthy mice induced kidney inflammation (macrophage accrual and production of tumor necrosis factor α (TNF-α), CCL2 and IL-6), which could be prevented by inhibition of nuclear factor κ-light-chain-enhancer of activated B cells (NF-κB). Furthermore, inhibition of WISP1, by gene knockdown or neutralising antibody, could inhibit cultured macrophages producing inflammatory cytokines following stimulation with lipopolysaccharides (LPSs) and kidney fibroblasts proliferating in response to TNFα, which both involved NF-κB signaling. Kidney expression of WISP1 was found to be increased in mouse models of progressive kidney inflammation-unilateral ureter obstruction (UUO) and streptozotocin (STZ)-induced diabetic nephropathy (DN). Treatment of UUO mice with WISP1 antibody reduced the kidney inflammation in these mice. Therefore, pharmacological blockade of WISP1 exhibits potential as a novel therapy for inhibiting inflammation in kidney disease.
炎症是肾损伤的一种病理特征,其进展与肾纤维化的发展相关,后者可导致肾功能损害。本项目研究了 WNT1 诱导信号通路蛋白 1(WISP1)在肾脏炎症中的调节功能。向健康小鼠给予重组 WISP1 蛋白可诱导肾脏炎症(巨噬细胞积累和肿瘤坏死因子 α(TNF-α)、CCL2 和 IL-6 的产生),这种炎症可以被核因子 κ-轻链增强子的激活 B 细胞(NF-κB)抑制所预防。此外,通过基因敲低或中和抗体抑制 WISP1,可抑制经脂多糖(LPSs)刺激的培养巨噬细胞产生炎性细胞因子,以及对 TNFα 反应的肾成纤维细胞增殖,这两者都涉及 NF-κB 信号通路。在进行性肾脏炎症的小鼠模型中,如单侧输尿管梗阻(UUO)和链脲佐菌素(STZ)诱导的糖尿病肾病(DN)中,发现 WISP1 在肾脏中的表达增加。用 WISP1 抗体治疗 UUO 小鼠可减轻这些小鼠的肾脏炎症。因此,WISP1 的药理学阻断具有作为一种抑制肾脏疾病炎症的新型治疗方法的潜力。