NHC Key Laboratory of Viral Heart Diseases, Shanghai Institute of Cardiovascular Diseases, Zhongshan Hospital, and Institutes of Biomedical Sciences, Fudan University, Shanghai 200032, China.
Department of Cardiology, Beijing Friendship Hospital, Capital Medical University, Beijing 100053, China.
EBioMedicine. 2021 Dec;74:103745. doi: 10.1016/j.ebiom.2021.103745. Epub 2021 Dec 12.
Acute myocardial infarction (AMI)-induced excessive myocardial fibrosis exaggerates cardiac dysfunction. However, serum Wnt2 or Wnt4 level in AMI patients, and the roles in cardiac fibrosis are largely unkown.
AMI and non-AMI patients were enrolled to examine serum Wnt2 and Wnt4 levels by ELISA analysis. The AMI patients were followed-up for one year. MI mouse model was built by ligation of left anterior descending branch (LAD).
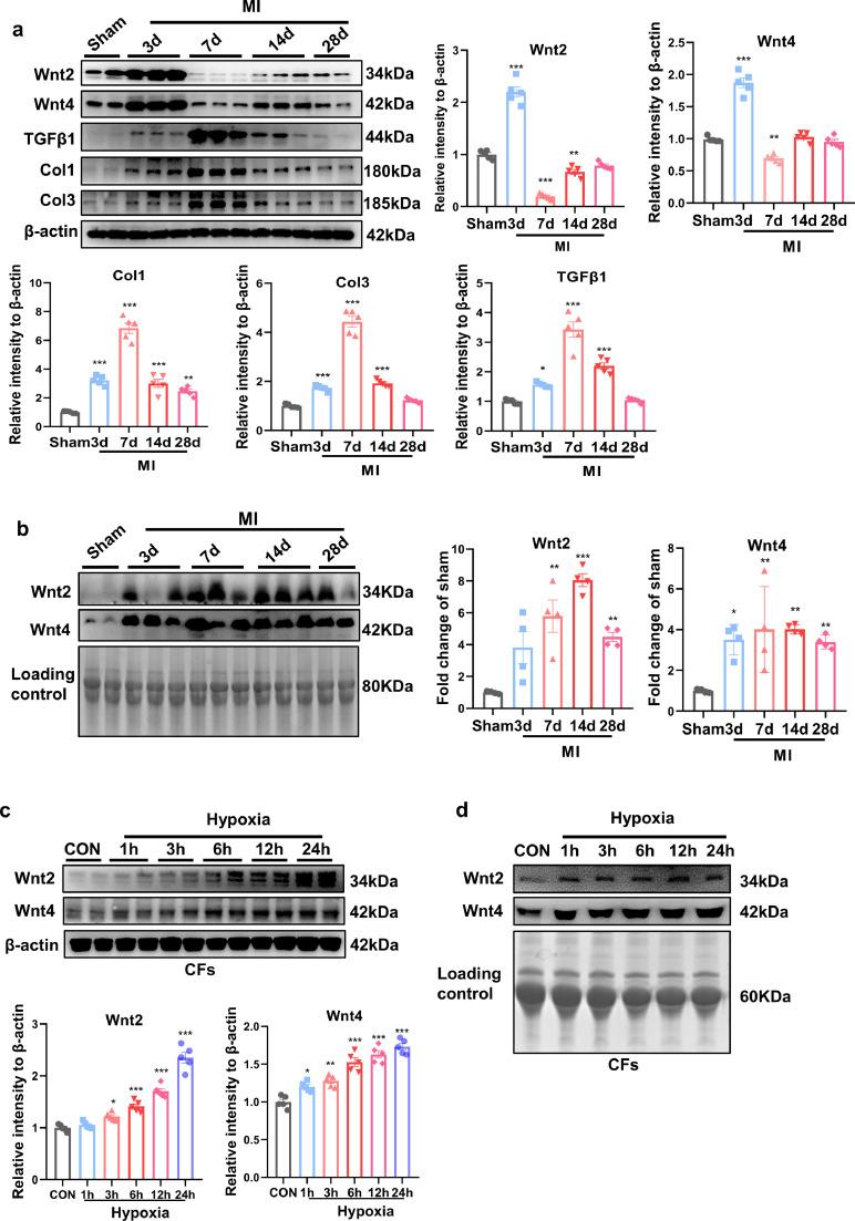
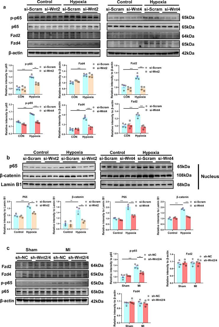
Serum Wnt2 or Wnt4 level was increased in patients with AMI, and the elevated Wnt2 and Wnt4 were correlated to adverse outcome of these patients. Knockdown of Wnt2 and Wnt4 significantly attenuated myocardial remodeling and cardiac dysfunction following experimental MI. In vitro, hypoxia enhanced the secretion and expression of Wnt2 and Wnt4 in neonatal rat cardiac myocytes (NRCMs) or fibroblasts (NRCFs). Mechanistically, the elevated Wnt2 or Wnt4 activated β-catenin /NF-κB signaling to promote pro-fibrotic effects in cultured NRCFs. In addition, Wnt2 or Wnt4 upregulated the expression of these Wnt co-receptors, frizzled (Fzd) 2, Fzd4 and (low-density lipoprotein receptor-related protein 6 (LRP6). Further analysis revealed that Wnt2 or Wnt4 activated β-catenin /NF-κB by the co-operation of Fzd4 or Fzd2 and LRP6 signaling, respectively.
Elevated Wnt2 and Wnt4 activate β-catenin/NF-κB signaling to promote cardiac fibrosis by cooperation of Fzd4/2 and LRP6 in fibroblasts, which contributes to adverse outcome of patients with AMI, suggesting that systemic inhibition of Wnt2 and Wnt4 may improve cardiac dysfunction after MI.
急性心肌梗死(AMI)引起的心肌过度纤维化会加重心脏功能障碍。然而,AMI 患者的血清 Wnt2 或 Wnt4 水平及其在心肌纤维化中的作用尚不清楚。
通过 ELISA 分析检测 AMI 患者和非 AMI 患者的血清 Wnt2 和 Wnt4 水平。对 AMI 患者进行为期一年的随访。通过结扎左前降支(LAD)构建 MI 小鼠模型。
AMI 患者的血清 Wnt2 或 Wnt4 水平升高,升高的 Wnt2 和 Wnt4 与这些患者的不良预后相关。Wnt2 和 Wnt4 的敲低显著减轻了实验性 MI 后的心肌重构和心脏功能障碍。在体外,低氧增强了新生大鼠心肌细胞(NRCMs)或成纤维细胞(NRCFs)中 Wnt2 和 Wnt4 的分泌和表达。在机制上,升高的 Wnt2 或 Wnt4 激活β-连环蛋白/NF-κB 信号通路,促进培养的 NRCFs 的促纤维化作用。此外,Wnt2 或 Wnt4 上调了这些 Wnt 共受体,卷曲蛋白(Fzd)2、Fzd4 和(低密度脂蛋白受体相关蛋白 6(LRP6)的表达。进一步分析表明,Wnt2 或 Wnt4 通过 Fzd4 或 Fzd2 和 LRP6 信号的合作分别激活β-连环蛋白/NF-κB 信号通路。
升高的 Wnt2 和 Wnt4 通过成纤维细胞中 Fzd4/2 和 LRP6 的合作激活β-连环蛋白/NF-κB 信号通路,促进心脏纤维化,导致 AMI 患者不良预后,提示全身抑制 Wnt2 和 Wnt4 可能改善 MI 后心脏功能障碍。