Institute of Biomedical Engineering and Frontier Research Center on Fundamental and Applied Sciences of Matters, National Tsing Hua University, Hsinchu, Taiwan.
Department of Chemical Engineering, National Tsing Hua University, Hsinchu, Taiwan.
Gut. 2022 Sep;71(9):1843-1855. doi: 10.1136/gutjnl-2021-325180. Epub 2021 Dec 17.
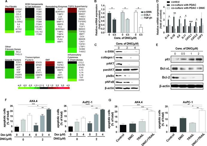
Stromal barriers, such as the abundant desmoplastic stroma that is characteristic of pancreatic ductal adenocarcinoma (PDAC), can block the delivery and decrease the tumour-penetrating ability of therapeutics such as tumour necrosis factor-related apoptosis-inducing ligand (TRAIL), which can selectively induce cancer cell apoptosis. This study aimed to develop a TRAIL-based nanotherapy that not only eliminated the extracellular matrix barrier to increase TRAIL delivery into tumours but also blocked antiapoptotic mechanisms to overcome TRAIL resistance in PDAC.
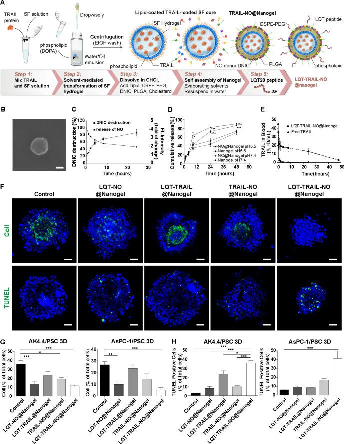
Nitric oxide (NO) plays a role in preventing tissue desmoplasia and could thus be delivered to disrupt the stromal barrier and improve TRAIL delivery in PDAC. We applied an combinatorial phage display technique to identify novel peptide ligands to target the desmoplastic stroma in both murine and human orthotopic PDAC. We then constructed a stroma-targeted nanogel modified with phage display-identified tumour stroma-targeting peptides to co-deliver NO and TRAIL to PDAC and examined the anticancer effect in three-dimensional spheroid cultures and in orthotopic PDAC models .
The delivery of NO to the PDAC tumour stroma resulted in reprogramming of activated pancreatic stellate cells, alleviation of tumour desmoplasia and downregulation of antiapoptotic BCL-2 protein expression, thereby facilitating tumour penetration by TRAIL and substantially enhancing the antitumour efficacy of TRAIL therapy.
The co-delivery of TRAIL and NO by a stroma-targeted nanogel that remodels the fibrotic tumour microenvironment and suppresses tumour growth has the potential to be translated into a safe and promising treatment for PDAC.
基质屏障,如胰腺导管腺癌(PDAC)所特有的丰富的促结缔组织增生性基质,可阻断治疗药物的递送并降低其肿瘤穿透能力,例如肿瘤坏死因子相关凋亡诱导配体(TRAIL),它可以选择性地诱导癌细胞凋亡。本研究旨在开发一种基于 TRAIL 的纳米疗法,不仅消除细胞外基质屏障以增加 TRAIL 递送到肿瘤中,而且阻断抗凋亡机制以克服 PDAC 中的 TRAIL 耐药性。
一氧化氮(NO)在防止组织纤维化中起作用,因此可以将其递送到破坏基质屏障并改善 PDAC 中 TRAIL 递送来发挥作用。我们应用组合噬菌体展示技术来鉴定靶向鼠和人原位 PDAC 促结缔组织增生性基质的新型肽配体。然后,我们构建了一种基质靶向纳米凝胶,该凝胶用噬菌体展示鉴定的肿瘤基质靶向肽进行修饰,以共同递送至 PDAC 的 NO 和 TRAIL,并在三维球体培养物和原位 PDAC 模型中检查了抗癌效果。
NO 递送至 PDAC 肿瘤基质导致激活的胰腺星状细胞重新编程,减轻肿瘤纤维化,并下调抗凋亡 BCL-2 蛋白表达,从而促进 TRAIL 穿透肿瘤,并大大增强 TRAIL 治疗的抗肿瘤功效。
通过基质靶向纳米凝胶共同递送至 TRAIL 和 NO,重塑纤维化的肿瘤微环境并抑制肿瘤生长,有可能转化为安全且有前途的 PDAC 治疗方法。