Suppr超能文献

细胞质型磷脂酶 A2α 的抑制诱导多发性骨髓瘤细胞凋亡。

Inhibition of Cytosolic Phospholipase A2α Induces Apoptosis in Multiple Myeloma Cells.

机构信息

Department of Biology, Norwegian University of Science and Technology (NTNU), 7491 Trondheim, Norway.

Center for Myeloma Research, Department of Clinical and Molecular Medicine, Faculty of Medicine and Health Science, Norwegian University of Science and Technology (NTNU), 7491 Trondheim, Norway.

出版信息

Molecules. 2021 Dec 9;26(24):7447. doi: 10.3390/molecules26247447.

Abstract

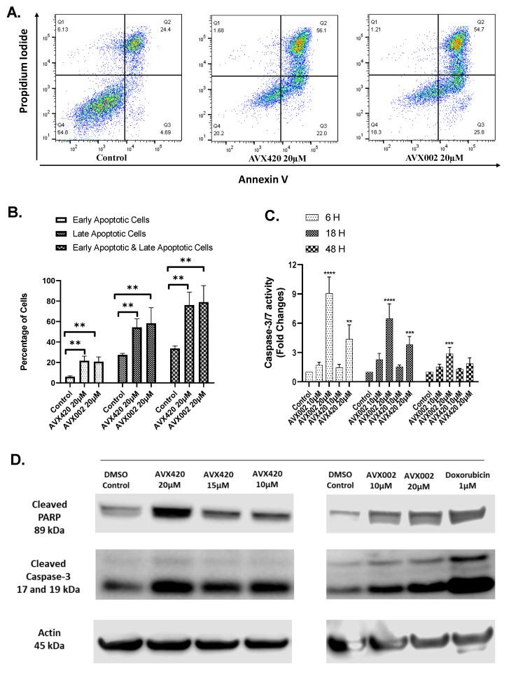
Cytosolic phospholipase A2α (cPLA2α) is the rate-limiting enzyme in releasing arachidonic acid and biosynthesis of its derivative eicosanoids. Thus, the catalytic activity of cPLA2α plays an important role in cellular metabolism in healthy as well as cancer cells. There is mounting evidence suggesting that cPLA2α is an interesting target for cancer treatment; however, it is unclear which cancers are most relevant for further investigation. Here we report the relative expression of cPLA2α in a variety of cancers and cancer cell lines using publicly available datasets. The profiling of a panel of cancer cell lines representing different tissue origins suggests that hematological malignancies are particularly sensitive to the growth inhibitory effect of cPLA2α inhibition. Several hematological cancers and cancer cell lines overexpressed cPLA2α, including multiple myeloma. Multiple myeloma is an incurable hematological cancer of plasma cells in the bone marrow with an emerging requirement of therapeutic approaches. We show here that two cPLA2α inhibitors AVX420 and AVX002, significantly and dose-dependently reduced the viability of multiple myeloma cells and induced apoptosis in vitro. Our findings implicate cPLA2α activity in the survival of multiple myeloma cells and support further studies into cPLA2α as a potential target for treating hematological cancers, including multiple myeloma.

摘要

细胞质型磷脂酶 A2α(cPLA2α)是释放花生四烯酸和合成其衍生物类二十烷酸的限速酶。因此,cPLA2α 的催化活性在健康细胞和癌细胞的细胞代谢中起着重要作用。越来越多的证据表明,cPLA2α 是癌症治疗的一个有趣靶点;然而,尚不清楚哪些癌症最值得进一步研究。在这里,我们使用公开可用的数据集报告了 cPLA2α 在各种癌症和癌细胞系中的相对表达。对代表不同组织来源的一组癌细胞系的分析表明,血液恶性肿瘤对 cPLA2α 抑制的生长抑制作用特别敏感。包括多发性骨髓瘤在内的几种血液癌症和癌细胞系过度表达 cPLA2α。多发性骨髓瘤是一种骨髓中浆细胞的不可治愈的血液癌症,需要新的治疗方法。我们在这里表明,两种 cPLA2α 抑制剂 AVX420 和 AVX002 显著且剂量依赖性地降低了多发性骨髓瘤细胞的活力,并在体外诱导了细胞凋亡。我们的研究结果表明,cPLA2α 活性参与了多发性骨髓瘤细胞的存活,并支持进一步研究 cPLA2α 作为治疗血液癌症(包括多发性骨髓瘤)的潜在靶点。

https://cdn.ncbi.nlm.nih.gov/pmc/blobs/cbc4/8705991/b505356be860/molecules-26-07447-g001.jpg

文献AI研究员

20分钟写一篇综述,助力文献阅读效率提升50倍。

立即体验

用中文搜PubMed

大模型驱动的PubMed中文搜索引擎

马上搜索

文档翻译

学术文献翻译模型,支持多种主流文档格式。

立即体验